Suppr超能文献

一种源自人类皮下脂肪组织的新型联合微环境对其表层生理功能有贡献。

A novel conjunctive microenvironment derived from human subcutaneous adipose tissue contributes to physiology of its superficial layer.

作者信息

Baptista Leandra Santos, Côrtes Isis, Montenegro Bianca, Claudio-da-Silva Cesar, Bouschbacher Marielle, Jobeili Lara, Auxenfans Celine, Sigaudo-Roussel Dominique

机构信息

Multidisciplinary Center for Biological Research (Numpex-Bio), Federal University of Rio de Janeiro (UFRJ) Xerém, Duque de Caxias, Rio de Janeiro, 25245-390, Brazil.

Laboratory of Tissue Bioengineering, National Institute of Metrology, Quality and Technology (Inmetro), Duque de Caxias, Rio de Janeiro, 25250-020, Brazil.

出版信息

Stem Cell Res Ther. 2021 Aug 28;12(1):480. doi: 10.1186/s13287-021-02554-9.

Abstract

BACKGROUND

In human subcutaneous adipose tissue, the superficial fascia distinguishes superficial and deep microenvironments showing extensions called retinacula cutis. The superficial subcutaneous adipose tissue has been described as hyperplastic and the deep subcutaneous adipose tissue as inflammatory. However, few studies have described stromal-vascular fraction (SVF) content and adipose-derived stromal/stem cells (ASCs) behavior derived from superficial and deep subcutaneous adipose tissue. In this study, we analyzed a third conjunctive microenvironment: the retinacula cutis superficialis derived from superficial subcutaneous adipose tissue.

METHODS

The samples of abdominal human subcutaneous adipose tissue were obtained during plastic aesthetic surgery in France (Declaration DC-2008-162) and Brazil (Protocol 145/09).

RESULTS

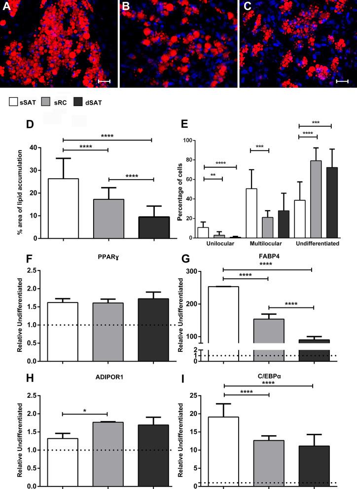
The SVF content was characterized in situ by immunofluorescence and ex vivo by flow cytometry revealing a high content of pre-adipocytes rather in superficial subcutaneous adipose tissue microenvironment. Adipogenic assays revealed higher percentage of lipid accumulation area in ASCs from superficial subcutaneous adipose tissue compared with retinacula cutis superficialis (p < 0.0001) and deep subcutaneous adipose tissue (p < 0.0001). The high adipogenic potential of superficial subcutaneous adipose tissue was corroborated by an up-regulation of adipocyte fatty acid-binding protein (FABP4) compared with retinacula cutis superficialis (p < 0.0001) and deep subcutaneous adipose tissue (p < 0.0001) and of C/EBPα (CCAAT/enhancer-binding protein alpha) compared with retinacula cutis superficialis (p < 0.0001) and deep subcutaneous adipose tissue (p < 0.0001) microenvironments. Curiously, ASCs from retinacula cutis superficialis showed a higher level of adiponectin receptor gene compared with superficial subcutaneous adipose tissue (p = 0.0409), widely known as an anti-inflammatory hormone. Non-induced ASCs from retinacula cutis superficialis showed higher secretion of human vascular endothelial growth factor (VEGF), compared with superficial (p = 0.0485) and deep (p = 0.0112) subcutaneous adipose tissue and with adipogenic-induced ASCs from superficial (p = 0.0175) and deep (p = 0.0328) subcutaneous adipose tissue. Furthermore, ASCs from retinacula cutis superficialis showed higher secretion of Chemokine (C-C motif) ligand 5 (CCL5) compared with non-induced (p = 0.0029) and induced (p = 0.0089) superficial subcutaneous adipose tissue.

CONCLUSIONS

This study highlights the contribution to ASCs from retinacula cutis superficialis in their angiogenic property previously described for the whole superficial subcutaneous adipose tissue besides supporting its adipogenic potential for superficial subcutaneous adipose tissue.

摘要

背景

在人体皮下脂肪组织中,浅筋膜区分出浅部和深部微环境,其延伸部分称为皮肤支持带。浅部皮下脂肪组织被描述为增生性的,深部皮下脂肪组织则为炎症性的。然而,很少有研究描述浅部和深部皮下脂肪组织的基质血管成分(SVF)含量以及脂肪来源的基质/干细胞(ASC)的行为。在本研究中,我们分析了第三种结缔组织微环境:源自浅部皮下脂肪组织的浅部皮肤支持带。

方法

腹部人体皮下脂肪组织样本取自法国的整形美容手术(声明DC - 2008 - 162)和巴西的手术(方案145/09)。

结果

通过免疫荧光在原位对SVF含量进行表征,并通过流式细胞术在体外进行分析,结果显示前脂肪细胞在浅部皮下脂肪组织微环境中的含量较高。脂肪生成试验表明,与浅部皮肤支持带(p < 0.0001)和深部皮下脂肪组织(p < 0.0001)相比,浅部皮下脂肪组织来源的ASC中脂质积累面积的百分比更高。与浅部皮肤支持带(p < 0.0001)和深部皮下脂肪组织(p < 0.0001)相比,浅部皮下脂肪组织的高脂肪生成潜能通过脂肪细胞脂肪酸结合蛋白(FABP4)的上调得到证实;与浅部皮肤支持带(p < 0.0001)和深部皮下脂肪组织(p < 0.0001)微环境相比,CCAAT/增强子结合蛋白α(C/EBPα)也上调。奇怪的是,与浅部皮下脂肪组织相比,浅部皮肤支持带来源的ASC显示出更高水平的脂联素受体基因(p = 0.0409),脂联素是一种广为人知的抗炎激素。与浅部(p = 0.0485)和深部(p = 0.0112)皮下脂肪组织以及浅部(p = 0.0175)和深部(p = 0.0328)皮下脂肪组织的脂肪生成诱导ASC相比,浅部皮肤支持带的未诱导ASC显示出更高的人血管内皮生长因子(VEGF)分泌。此外,与未诱导(p = 0.0029)和诱导(p = 0.0089)的浅部皮下脂肪组织相比,浅部皮肤支持带来源的ASC显示出更高的趋化因子(C - C基序)配体5(CCL5)分泌。

结论

本研究强调了浅部皮肤支持带对ASC的贡献,除了支持浅部皮下脂肪组织的脂肪生成潜能外,还具有先前描述的整个浅部皮下脂肪组织的血管生成特性。

https://cdn.ncbi.nlm.nih.gov/pmc/blobs/3c88/8399854/7433ada2ae5f/13287_2021_2554_Fig1_HTML.jpg

文献AI研究员

20分钟写一篇综述,助力文献阅读效率提升50倍。

立即体验

用中文搜PubMed

大模型驱动的PubMed中文搜索引擎

马上搜索

文档翻译

学术文献翻译模型,支持多种主流文档格式。

立即体验