Suppr超能文献

Vps13D 在依赖 Pink1 和不依赖 Parkin 的线粒体自噬途径中发挥作用。

Vps13D functions in a Pink1-dependent and Parkin-independent mitophagy pathway.

机构信息

Department of Molecular, Cell and Cancer Biology, University of Massachusetts Medical School, Worcester, MA.

出版信息

J Cell Biol. 2021 Nov 1;220(11). doi: 10.1083/jcb.202104073. Epub 2021 Aug 30.

Abstract

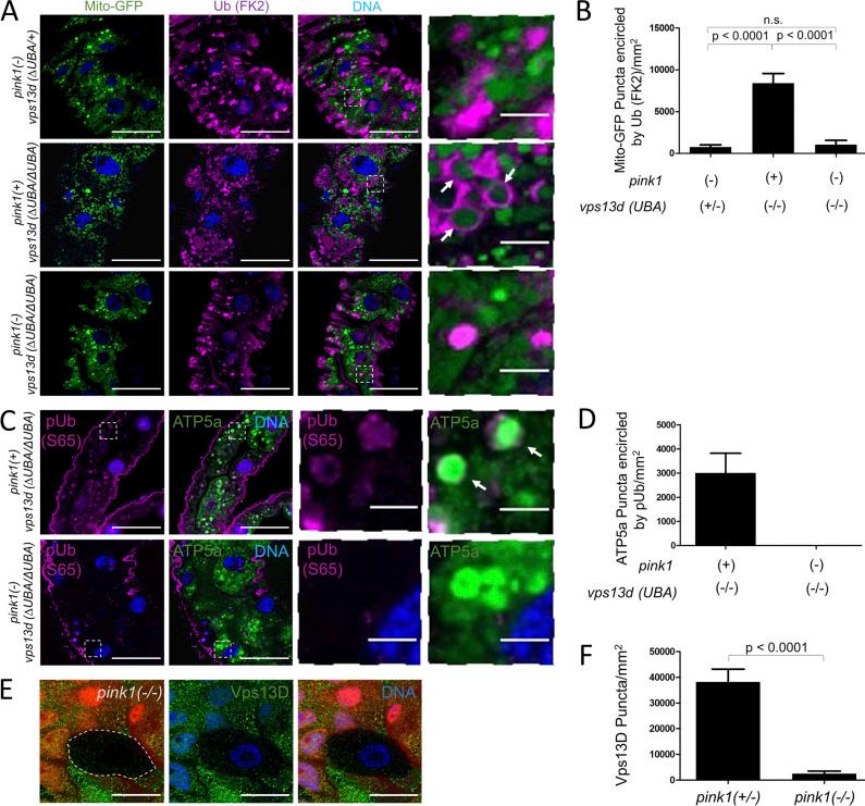
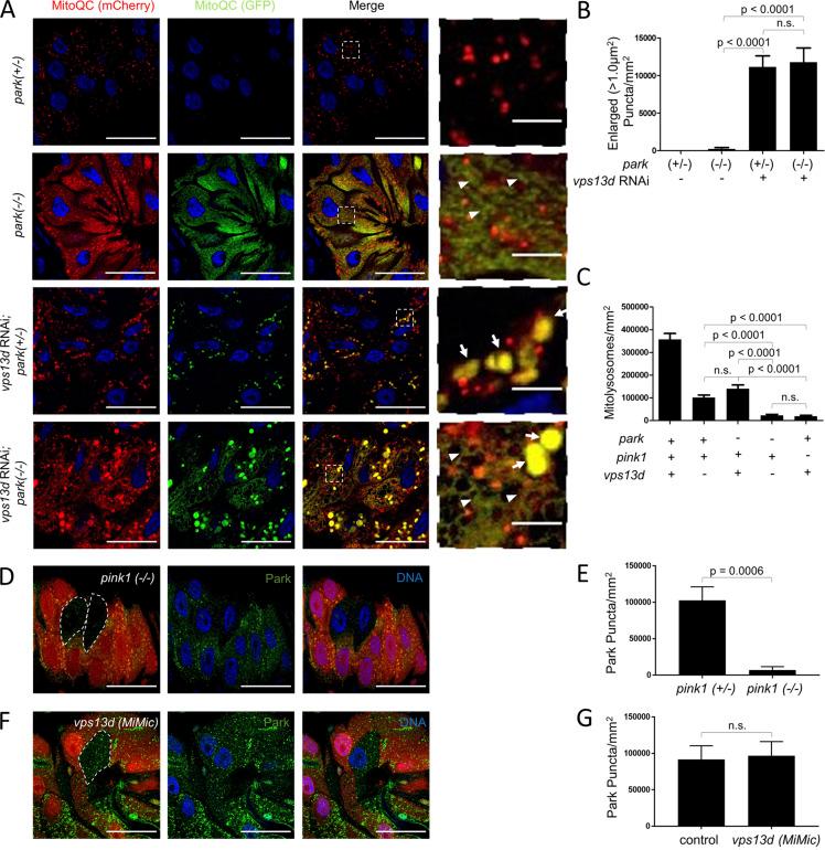
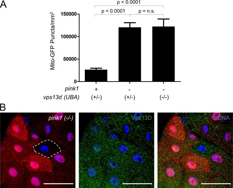
Defects in autophagy cause problems in metabolism, development, and disease. The autophagic clearance of mitochondria, mitophagy, is impaired by the loss of Vps13D. Here, we discover that Vps13D regulates mitophagy in a pathway that depends on the core autophagy machinery by regulating Atg8a and ubiquitin localization. This process is Pink1 dependent, with loss of pink1 having similar autophagy and mitochondrial defects as loss of vps13d. The role of Pink1 has largely been studied in tandem with Park/Parkin, an E3 ubiquitin ligase that is widely considered to be crucial in Pink1-dependent mitophagy. Surprisingly, we find that loss of park does not exhibit the same autophagy and mitochondrial deficiencies as vps13d and pink1 mutant cells and contributes to mitochondrial clearance through a pathway that is parallel to vps13d. These findings provide a Park-independent pathway for Pink1-regulated mitophagy and help to explain how Vps13D regulates autophagy and mitochondrial morphology and contributes to neurodegenerative diseases.

摘要

自噬缺陷会导致代谢、发育和疾病方面的问题。线粒体的自噬清除作用,即自噬体吞噬,会因 Vps13D 的缺失而受损。在这里,我们发现 Vps13D 通过调节 Atg8a 和泛素的定位来调节依赖于核心自噬机制的噬线粒体作用。这个过程依赖于 Pink1,pink1 的缺失与 vps13d 的缺失具有相似的自噬和线粒体缺陷。Pink1 的作用在很大程度上与 Park/Parkin 一起被研究,Parkin 是一种 E3 泛素连接酶,被广泛认为在 Pink1 依赖性的噬线粒体作用中至关重要。令人惊讶的是,我们发现 park 的缺失并不像 vps13d 和 pink1 突变细胞那样表现出相同的自噬和线粒体缺陷,并且通过与 vps13d 平行的途径有助于线粒体清除。这些发现为 Pink1 调节的噬线粒体作用提供了一条 Park 非依赖性途径,并有助于解释 Vps13D 如何调节自噬和线粒体形态以及如何导致神经退行性疾病。

https://cdn.ncbi.nlm.nih.gov/pmc/blobs/6237/8406608/12eb5ad9cfd5/JCB_202104073_FigS1.jpg

文献AI研究员

20分钟写一篇综述,助力文献阅读效率提升50倍。

立即体验

用中文搜PubMed

大模型驱动的PubMed中文搜索引擎

马上搜索

文档翻译

学术文献翻译模型,支持多种主流文档格式。

立即体验