Suppr超能文献

去泛素化酶 USP15 调节细胞氧化还原平衡,是急性髓系白血病的治疗靶点。

The deubiquitinase USP15 modulates cellular redox and is a therapeutic target in acute myeloid leukemia.

机构信息

Division of Experimental Hematology and Cancer Biology, Cincinnati Children's Hospital Medical Center, Cincinnati, OH, USA.

Department of Cancer Biology, University of Cincinnati College of Medicine, Cincinnati, OH, USA.

出版信息

Leukemia. 2022 Feb;36(2):438-451. doi: 10.1038/s41375-021-01394-z. Epub 2021 Aug 31.

Abstract

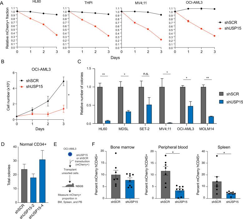
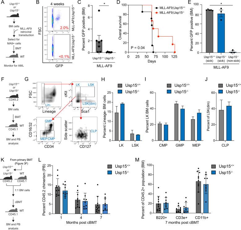
Ubiquitin-specific peptidase 15 (USP15) is a deubiquitinating enzyme implicated in critical cellular and oncogenic processes. We report that USP15 mRNA and protein are overexpressed in human acute myeloid leukemia (AML) as compared to normal hematopoietic progenitor cells. This high expression of USP15 in AML correlates with KEAP1 protein and suppression of NRF2. Knockdown or deletion of USP15 in human and mouse AML models significantly impairs leukemic progenitor function and viability and de-represses an antioxidant response through the KEAP1-NRF2 axis. Inhibition of USP15 and subsequent activation of NRF2 leads to redox perturbations in AML cells, coincident with impaired leukemic cell function. In contrast, USP15 is dispensable for human and mouse normal hematopoietic cells in vitro and in vivo. A preclinical small-molecule inhibitor of USP15 induced the KEAP1-NRF2 axis and impaired AML cell function, suggesting that targeting USP15 catalytic function can suppress AML. Based on these findings, we report that USP15 drives AML cell function, in part, by suppressing a critical oxidative stress sensor mechanism and permitting an aberrant redox state. Furthermore, we postulate that inhibition of USP15 activity with small molecule inhibitors will selectively impair leukemic progenitor cells by re-engaging homeostatic redox responses while sparing normal hematopoiesis.

摘要

泛素特异性肽酶 15(USP15)是一种去泛素化酶,参与关键的细胞和致癌过程。我们报告称,与正常造血祖细胞相比,USP15mRNA 和蛋白在人急性髓系白血病(AML)中过表达。在 AML 中,USP15 的这种高表达与 KEAP1 蛋白和 NRF2 的抑制相关。在人和鼠 AML 模型中敲低或删除 USP15 可显著损害白血病祖细胞的功能和活力,并通过 KEAP1-NRF2 轴解除抗氧化反应的抑制。USP15 的抑制和随后的 NRF2 激活导致 AML 细胞中的氧化还原紊乱,同时伴有白血病细胞功能受损。相比之下,USP15 在体外和体内对于人和鼠正常造血细胞是可有可无的。USP15 的一种临床前小分子抑制剂诱导 KEAP1-NRF2 轴并损害 AML 细胞功能,表明靶向 USP15 的催化功能可以抑制 AML。基于这些发现,我们报告称 USP15 通过抑制关键的氧化应激传感器机制并允许异常的氧化还原状态,部分驱动 AML 细胞功能。此外,我们假设用小分子抑制剂抑制 USP15 的活性将通过重新激活稳态氧化还原反应选择性地损害白血病祖细胞,同时保留正常造血。

https://cdn.ncbi.nlm.nih.gov/pmc/blobs/7c27/8807387/e0a7661d8d0f/41375_2021_1394_Fig1_HTML.jpg

文献AI研究员

20分钟写一篇综述,助力文献阅读效率提升50倍。

立即体验

用中文搜PubMed

大模型驱动的PubMed中文搜索引擎

马上搜索

文档翻译

学术文献翻译模型,支持多种主流文档格式。

立即体验