Suppr超能文献

线粒体通透性转换孔激活线粒体未折叠蛋白反应并促进衰老。

The mitochondrial permeability transition pore activates the mitochondrial unfolded protein response and promotes aging.

机构信息

Buck Institute for Research on Aging, Novato, United States.

USC Leonard Davis School of Gerontology, University of Southern California, Los Angeles, United States.

出版信息

Elife. 2021 Sep 1;10:e63453. doi: 10.7554/eLife.63453.

Abstract

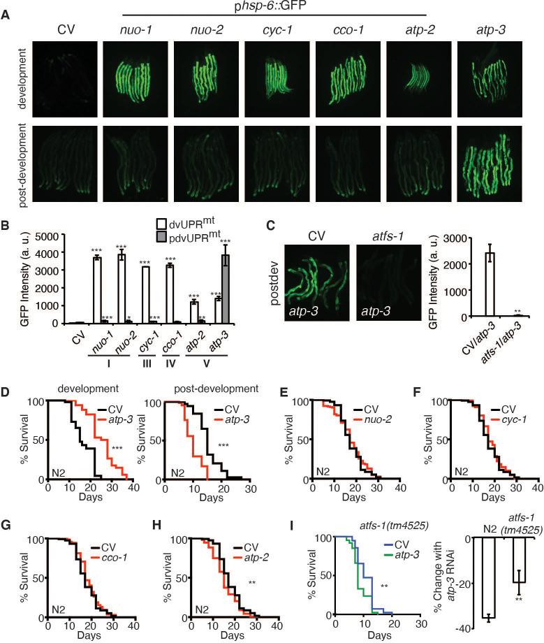
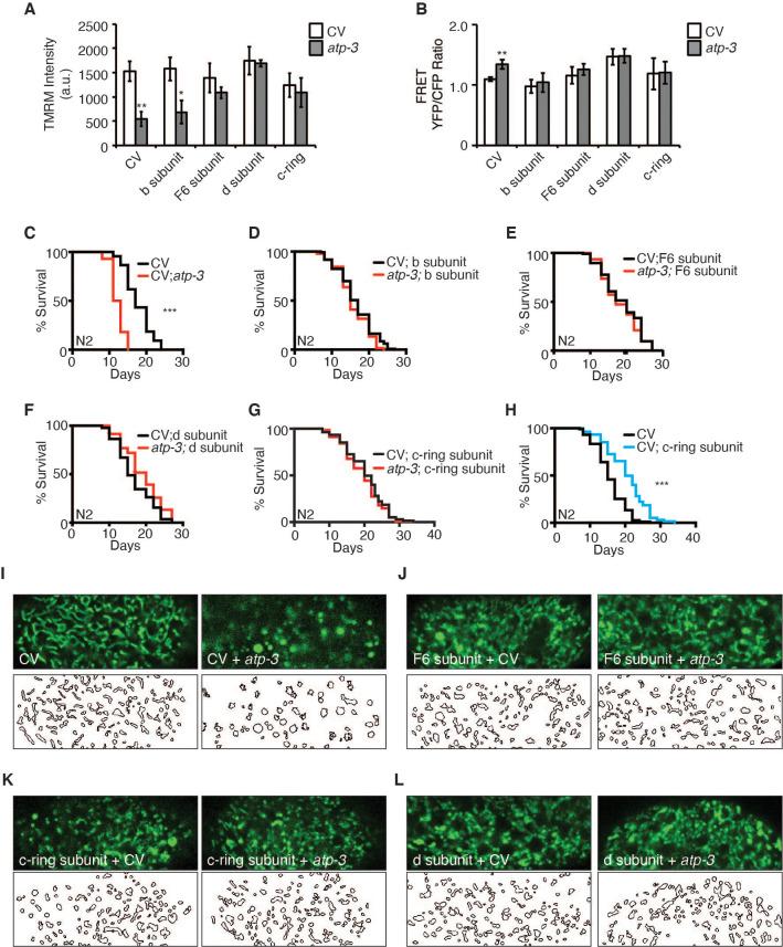
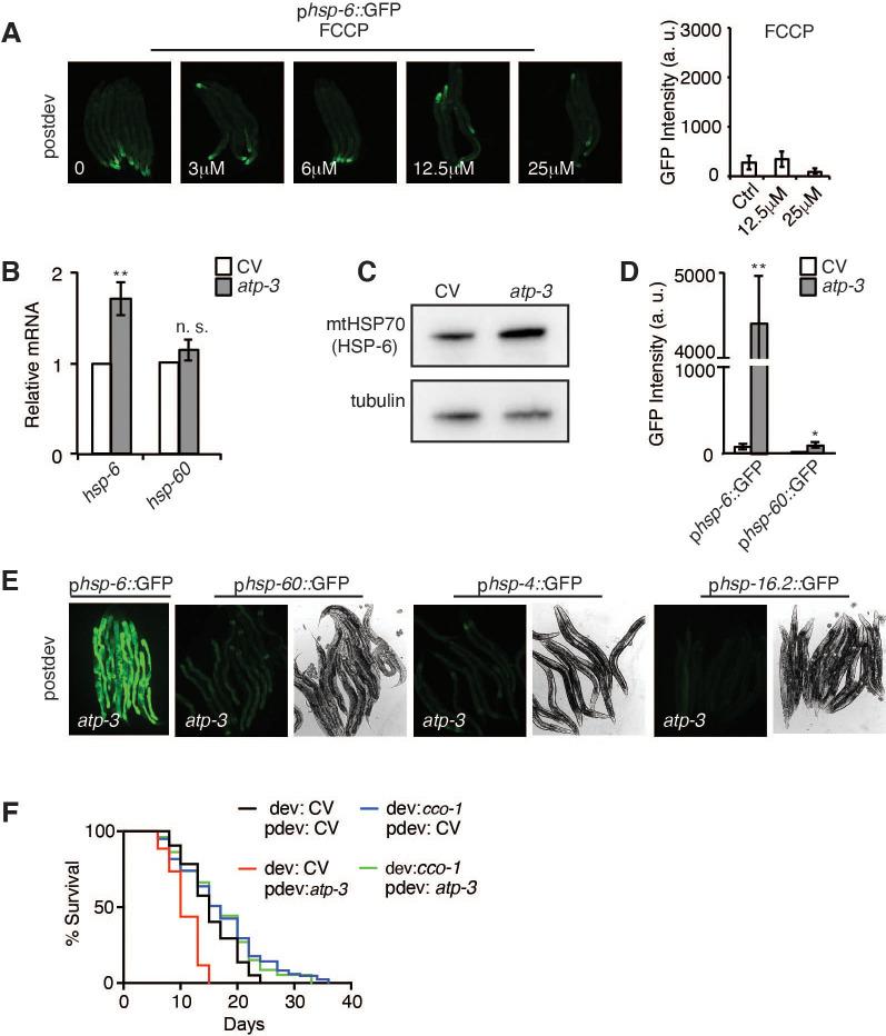
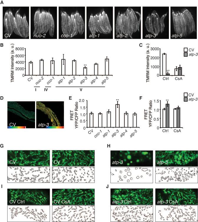
Mitochondrial activity determines aging rate and the onset of chronic diseases. The mitochondrial permeability transition pore (mPTP) is a pathological pore in the inner mitochondrial membrane thought to be composed of the F-ATP synthase (complex V). OSCP, a subunit of F-ATP synthase, helps protect against mPTP formation. How the destabilization of OSCP may contribute to aging, however, is unclear. We have found that loss OSCP in the nematode initiates the mPTP and shortens lifespan specifically during adulthood, in part via initiation of the mitochondrial unfolded protein response (UPR). Pharmacological or genetic inhibition of the mPTP inhibits the UPR and restores normal lifespan. Loss of the putative pore-forming component of F-ATP synthase extends adult lifespan, suggesting that the mPTP normally promotes aging. Our findings reveal how an mPTP/UPR nexus may contribute to aging and age-related diseases and how inhibition of the UPR may be protective under certain conditions.

摘要

线粒体活性决定衰老速度和慢性疾病的发作。线粒体通透性转换孔(mPTP)是线粒体内膜上的病理性孔,被认为是由 F-ATP 合酶(复合物 V)组成。F-ATP 合酶的 OSCP 亚基有助于防止 mPTP 的形成。然而,OSCP 的不稳定性如何导致衰老尚不清楚。我们发现线虫中 OSCP 的缺失会引发 mPTP,并在成年期特异性地缩短寿命,部分是通过引发线粒体未折叠蛋白反应(UPR)。mPTP 的药理学或遗传抑制会抑制 UPR 并恢复正常寿命。F-ATP 合酶的假定孔形成成分的缺失会延长成年期的寿命,这表明 mPTP 通常会促进衰老。我们的发现揭示了 mPTP/UPR 连接体如何导致衰老和与年龄相关的疾病,以及在某些情况下抑制 UPR 如何具有保护作用。

https://cdn.ncbi.nlm.nih.gov/pmc/blobs/d29d/8410078/d627b68c547c/elife-63453-fig1.jpg

文献AI研究员

20分钟写一篇综述,助力文献阅读效率提升50倍。

立即体验

用中文搜PubMed

大模型驱动的PubMed中文搜索引擎

马上搜索

文档翻译

学术文献翻译模型,支持多种主流文档格式。

立即体验