Suppr超能文献

与特发性肺纤维化相关的枢纽基因和通路的鉴定:生物信息学分析

Identification of Hub Genes and Pathways Associated With Idiopathic Pulmonary Fibrosis Bioinformatics Analysis.

作者信息

Wan Hanxi, Huang Xinwei, Cong Peilin, He Mengfan, Chen Aiwen, Wu Tingmei, Dai Danqing, Li Wanrong, Gao Xiaofei, Tian Li, Liang Huazheng, Xiong Lize

机构信息

Department of Anesthesiology and Perioperative Medicine, School of Medcine, Shanghai Fourth People's Hospital, Tongji University, Shanghai, China.

Translational Research Institute of Brain and Brain-Like Intelligence, School of Medcine, Shanghai Fourth People's Hospital, Tongji University, Shanghai, China.

出版信息

Front Mol Biosci. 2021 Aug 12;8:711239. doi: 10.3389/fmolb.2021.711239. eCollection 2021.

Abstract

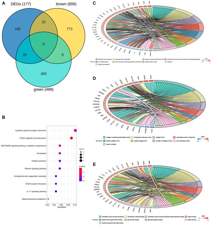
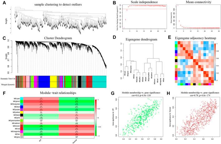
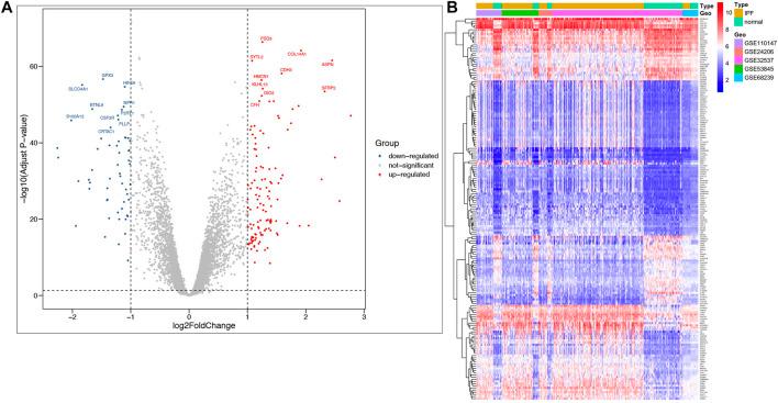
Idiopathic pulmonary fibrosis (IPF) is a progressive disease whose etiology remains unknown. The purpose of this study was to explore hub genes and pathways related to IPF development and prognosis. Multiple gene expression datasets were downloaded from the Gene Expression Omnibus database. Weighted correlation network analysis (WGCNA) was performed and differentially expressed genes (DEGs) identified to investigate Hub modules and genes correlated with IPF. Gene Ontology (GO), Kyoto Encyclopedia of Genes and Genomes (KEGG) enrichment analysis, and protein-protein interaction (PPI) network analysis were performed on selected key genes. In the PPI network and cytoHubba plugin, 11 hub genes were identified, including ASPN, CDH2, COL1A1, COL1A2, COL3A1, COL14A1, CTSK, MMP1, MMP7, POSTN, and SPP1. Correlation between hub genes was displayed and validated. Expression levels of hub genes were verified using quantitative real-time PCR (qRT-PCR). Dysregulated expression of these genes and their crosstalk might impact the development of IPF through modulating IPF-related biological processes and signaling pathways. Among these genes, expression levels of COL1A1, COL3A1, CTSK, MMP1, MMP7, POSTN, and SPP1 were positively correlated with IPF prognosis. The present study provides further insights into individualized treatment and prognosis for IPF.

摘要

特发性肺纤维化(IPF)是一种病因不明的进行性疾病。本研究的目的是探索与IPF发生发展及预后相关的关键基因和信号通路。从基因表达综合数据库下载多个基因表达数据集。进行加权基因共表达网络分析(WGCNA)并鉴定差异表达基因(DEG),以研究与IPF相关的枢纽模块和基因。对选定的关键基因进行基因本体(GO)、京都基因与基因组百科全书(KEGG)富集分析以及蛋白质-蛋白质相互作用(PPI)网络分析。在PPI网络和cytoHubba插件中,鉴定出11个关键基因,包括ASPN、CDH2、COL1A1、COL1A2、COL3A1、COL14A1、CTSK、MMP1、MMP7、POSTN和SPP1。展示并验证了关键基因之间的相关性。使用定量实时PCR(qRT-PCR)验证关键基因的表达水平。这些基因的表达失调及其相互作用可能通过调节IPF相关的生物学过程和信号通路影响IPF的发展。在这些基因中,COL1A1、COL3A1、CTSK、MMP1、MMP7、POSTN和SPP1的表达水平与IPF预后呈正相关。本研究为IPF的个体化治疗和预后提供了进一步的见解。

https://cdn.ncbi.nlm.nih.gov/pmc/blobs/1363/8406749/903bd8b138b9/fmolb-08-711239-g001.jpg

文献AI研究员

20分钟写一篇综述,助力文献阅读效率提升50倍。

立即体验

用中文搜PubMed

大模型驱动的PubMed中文搜索引擎

马上搜索

文档翻译

学术文献翻译模型,支持多种主流文档格式。

立即体验