Suppr超能文献

依沙吖啶通过使病毒颗粒失活来抑制 SARS-CoV-2。

Ethacridine inhibits SARS-CoV-2 by inactivating viral particles.

机构信息

Department of Pharmaceutical Chemistry, University of California, San Francisco, San Francisco, California, United States of America.

Cardiovascular Research Institute, University of California, San Francisco, San Francisco, California, United States of America.

出版信息

PLoS Pathog. 2021 Sep 3;17(9):e1009898. doi: 10.1371/journal.ppat.1009898. eCollection 2021 Sep.

Abstract

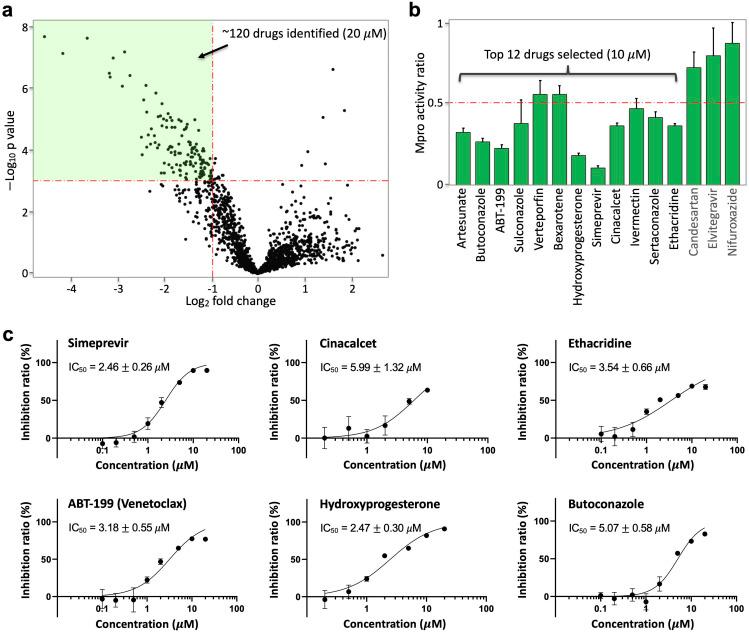
The respiratory disease COVID-19 is caused by the coronavirus SARS-CoV-2. Here we report the discovery of ethacridine as a potent drug against SARS-CoV-2 (EC50 ~ 0.08 μM). Ethacridine was identified via high-throughput screening of an FDA-approved drug library in living cells using a fluorescence assay. Plaque assays, RT-PCR and immunofluorescence imaging at various stages of viral infection demonstrate that the main mode of action of ethacridine is through inactivation of viral particles, preventing their binding to the host cells. Consistently, ethacridine is effective in various cell types, including primary human nasal epithelial cells that are cultured in an air-liquid interface. Taken together, our work identifies a promising, potent, and new use of the old drug via a distinct mode of action for inhibiting SARS-CoV-2.

摘要

呼吸道疾病 COVID-19 由冠状病毒 SARS-CoV-2 引起。在这里,我们报告发现吖啶橙是一种对抗 SARS-CoV-2 的有效药物(EC50~0.08 μM)。吖啶橙是通过使用荧光测定法在活细胞中对 FDA 批准的药物库进行高通量筛选发现的。噬菌斑测定、RT-PCR 和病毒感染各个阶段的免疫荧光成像表明,吖啶橙的主要作用模式是通过使病毒颗粒失活,防止其与宿主细胞结合。一致地,吖啶橙在各种细胞类型中都有效,包括在气液界面中培养的原代人鼻上皮细胞。总之,我们的工作通过一种独特的抑制 SARS-CoV-2 的作用模式,确定了一种有前途的、有效的、老药的新用途。

https://cdn.ncbi.nlm.nih.gov/pmc/blobs/346e/8445489/dbc97f7175c4/ppat.1009898.g001.jpg

文献AI研究员

20分钟写一篇综述,助力文献阅读效率提升50倍。

立即体验

用中文搜PubMed

大模型驱动的PubMed中文搜索引擎

马上搜索

文档翻译

学术文献翻译模型,支持多种主流文档格式。

立即体验