Suppr超能文献

肿瘤细胞 IDO 增强免疫抑制作用并降低胶质母细胞瘤患者的存活率,与色氨酸代谢无关。

Tumor Cell IDO Enhances Immune Suppression and Decreases Survival Independent of Tryptophan Metabolism in Glioblastoma.

机构信息

Department of Neurological Surgery, Northwestern University Feinberg School of Medicine, Chicago, Illinois.

Department of Neurological Surgery, Loyola University Medical Center, Loyola University Chicago, Maywood, Illinois.

出版信息

Clin Cancer Res. 2021 Dec 1;27(23):6514-6528. doi: 10.1158/1078-0432.CCR-21-1392. Epub 2021 Sep 3.

Abstract

PURPOSE

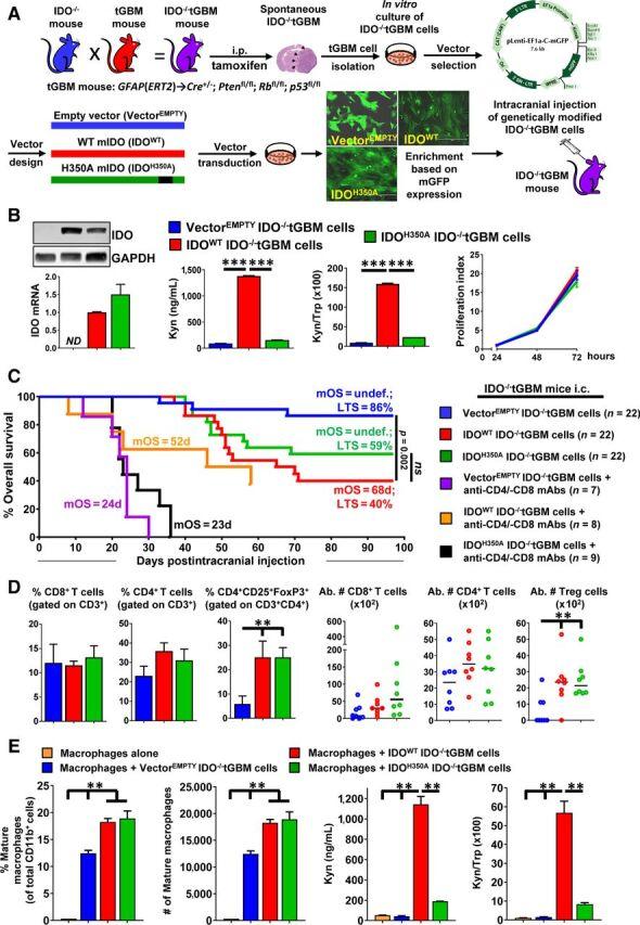
Glioblastoma (GBM) is an incurable primary brain tumor that has not benefited from immunotherapy to date. More than 90% of GBM expresses the tryptophan (Trp) metabolic enzyme, indoleamine 2,3-dioxygenase 1 (IDO). This observation supported the historical hypothesis that IDO suppresses the antitumor immune response solely through a mechanism that requires intratumoral Trp depletion. However, recent findings led us to investigate the alternative hypothesis that IDO suppresses the anti-GBM immune response independent of its association with Trp metabolism.

EXPERIMENTAL DESIGN

IDO-deficient GBM cell lines reconstituted with IDO wild-type or IDO enzyme-null cDNA were created and validated and . Microarray analysis was conducted to search for genes that IDO regulates, followed by the analysis of human GBM cell lines, patient GBM and plasma, and The Cancer Genome Atlas (TCGA) database. cell coculture assays, syngeneic and humanized mouse GBM models, were used to test the alternative hypothesis.

RESULTS

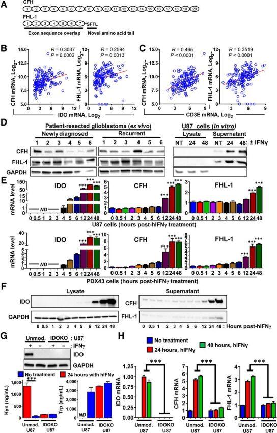
Nonenzymic tumor cell IDO activity decreased the survival of experimental animals and increased the expression of complement factor H (CFH) and its isoform, factor H like protein 1 (FHL-1) in human GBM. Tumor cell IDO increased CFH and FHL-1 expression independent of Trp metabolism. Increased intratumoral CFH and FHL-1 levels were associated with poorer survival among patients with glioma. Similar to IDO effects, GBM cell FHL-1 expression increased intratumoral regulatory T cells (Treg) and myeloid-derived suppressor cells while it decreased overall survival in mice with GBM.

CONCLUSIONS

Our study reveals a nonmetabolic IDO-mediated enhancement of CFH expression and provides a new therapeutic target for patients with GBM.

摘要

目的

胶质母细胞瘤(GBM)是一种无法治愈的原发性脑肿瘤,迄今为止尚未从免疫疗法中获益。超过 90%的 GBM 表达色氨酸(Trp)代谢酶吲哚胺 2,3-双加氧酶 1(IDO)。这一观察结果支持了历史假说,即 IDO 通过一种需要肿瘤内 Trp 耗竭的机制来抑制抗肿瘤免疫反应。然而,最近的发现促使我们研究替代假说,即 IDO 抑制抗 GBM 免疫反应,而不依赖于其与 Trp 代谢的关联。

实验设计

创建并验证了缺乏 IDO 的 GBM 细胞系,这些细胞系用 IDO 野生型或 IDO 酶缺陷 cDNA 重建。进行了微阵列分析以搜索 IDO 调节的基因,然后分析人 GBM 细胞系、患者 GBM 和血浆以及癌症基因组图谱(TCGA)数据库。使用细胞共培养测定、同源和人源化小鼠 GBM 模型来测试替代假说。

结果

非酶肿瘤细胞 IDO 活性降低了实验动物的存活率,并增加了人 GBM 中补体因子 H(CFH)及其同工型因子 H 样蛋白 1(FHL-1)的表达。肿瘤细胞 IDO 增加 CFH 和 FHL-1 的表达独立于 Trp 代谢。肿瘤内 CFH 和 FHL-1 水平的增加与胶质瘤患者的生存率较差相关。与 IDO 作用相似,GBM 细胞 FHL-1 表达增加了肿瘤内调节性 T 细胞(Treg)和髓源性抑制细胞,同时降低了携带 GBM 小鼠的总生存率。

结论

我们的研究揭示了一种非代谢性 IDO 介导的 CFH 表达增强,并为 GBM 患者提供了一个新的治疗靶点。

https://cdn.ncbi.nlm.nih.gov/pmc/blobs/ad9f/9401486/c794047bc355/6514fig1.jpg

文献AI研究员

20分钟写一篇综述,助力文献阅读效率提升50倍。

立即体验

用中文搜PubMed

大模型驱动的PubMed中文搜索引擎

马上搜索

文档翻译

学术文献翻译模型,支持多种主流文档格式。

立即体验