Suppr超能文献

一种稳健的低氧风险评分可预测膀胱癌的临床结局和肿瘤微环境免疫特征。

A Robust Hypoxia Risk Score Predicts the Clinical Outcomes and Tumor Microenvironment Immune Characters in Bladder Cancer.

机构信息

Department of Urology, Xiangya Hospital, Central South University, Changsha, China.

Department of Urology, The Second Affiliated Hospital, Guizhou Medical University, Kaili, China.

出版信息

Front Immunol. 2021 Aug 13;12:725223. doi: 10.3389/fimmu.2021.725223. eCollection 2021.

Abstract

BACKGROUND

Bladder cancer (BLCA) is one of the most common urinary malignancies with poor prognosis. There is an unmet need to develop novel robust tools to predict prognosis and treatment efficacy for BLCA.

METHODS

The hypoxia-related genes were collected from the Molecular Signatures Database. The TCGA-BLCA cohort was downloaded from the Cancer Genome Atlas and then was randomly divided into training and internal validation sets. Two external validation cohorts were gathered from Gene Expression Omnibus. Also, another independent validation cohort (Xiangya cohort) was collected from our hospital. The Cox regression model with the LASSO algorithm was applied to develop the hypoxia risk score. Then, we correlated the hypoxia risk score with the clinical outcomes, the tumor microenvironment (TME) immune characteristics, and the efficacy prediction for several treatments, which included cancer immunotherapy, chemotherapy, radiotherapy, and targeted therapies.

RESULTS

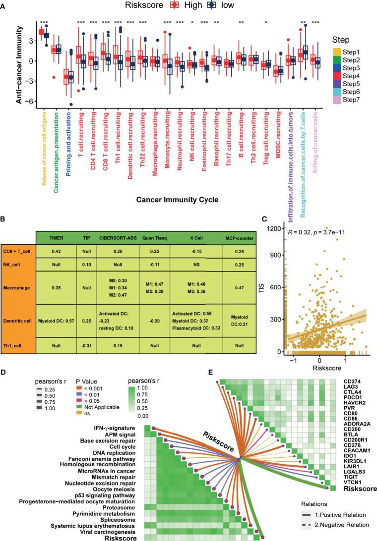
Hypoxia risk score was an independent prognostic factor. A high-risk score indicated an inflamed TME based on the evidence that hypoxia risk score positively correlated with the activities of several cancer immunity cycles and the infiltration levels of many tumor-infiltrating immune cells, such as CD8 + T cells, Dendritic cells, and NK cells. Consistently, the hypoxia risk score was positively related to the expression of several immune checkpoints, such as PD-L1, PD-1, CTLA-4, and LAG-3, as well as the T cell inflamed score. Furthermore, the hypoxia risk score positively correlated with the enrichment scores of most immunotherapy-positive gene signatures. Therefore, patients with higher risk score may be more sensitive to cancer immunotherapy. Meanwhile, the hypoxia risk score was positively related to the sensitivities of several chemotherapeutic drugs, including Cisplatin, Docetaxel, Paclitaxel, Bleomycin, Camptothecin, and Vinblastine. Similarly, the enrichment scores for radiotherapy-predicted pathways and EGFR ligands were higher in the high-risk score group. Conversely, the enrichment scores of several immunosuppressive oncogenic pathways were significantly higher in the low-risk score group, such as the WNT-β-catenin network, PPARG network, and FGFR3 network.

CONCLUSIONS

We developed and validated a new hypoxia risk score, which could predict the clinical outcomes and the TME immune characteristics of BLCA. In general, the hypoxia risk score may aid in the precision medicine for BLCA.

摘要

背景

膀胱癌(BLCA)是最常见的泌尿系统恶性肿瘤之一,预后较差。因此,需要开发新的强大工具来预测膀胱癌的预后和治疗效果。

方法

从分子特征数据库中收集缺氧相关基因。从癌症基因组图谱(TCGA)下载 BLCA 队列,并将其随机分为训练集和内部验证集。从基因表达综合数据库中收集两个外部验证队列。此外,从我们医院收集了另一个独立的验证队列(湘雅队列)。应用 Cox 回归模型与 LASSO 算法来开发缺氧风险评分。然后,我们将缺氧风险评分与临床结果、肿瘤微环境(TME)免疫特征以及几种治疗方法(包括癌症免疫疗法、化疗、放疗和靶向治疗)的疗效预测相关联。

结果

缺氧风险评分是一个独立的预后因素。高风险评分表明 TME 存在炎症,这是基于以下证据:缺氧风险评分与几种癌症免疫周期的活性以及许多肿瘤浸润免疫细胞(如 CD8+T 细胞、树突状细胞和 NK 细胞)的浸润水平呈正相关。一致地,缺氧风险评分与几个免疫检查点的表达呈正相关,如 PD-L1、PD-1、CTLA-4 和 LAG-3,以及 T 细胞炎症评分。此外,缺氧风险评分与大多数免疫治疗阳性基因特征的富集评分呈正相关。因此,风险评分较高的患者可能对癌症免疫疗法更敏感。同时,缺氧风险评分与几种化疗药物(包括顺铂、多西他赛、紫杉醇、博来霉素、喜树碱和长春碱)的敏感性呈正相关。同样,高危评分组中放疗预测途径和 EGFR 配体的富集评分较高。相反,低风险评分组中几个免疫抑制致癌途径的富集评分显著较高,如 WNT-β-catenin 网络、PPARG 网络和 FGFR3 网络。

结论

我们开发并验证了一种新的缺氧风险评分,可预测 BLCA 的临床结果和 TME 免疫特征。总的来说,缺氧风险评分可能有助于 BLCA 的精准医学。

https://cdn.ncbi.nlm.nih.gov/pmc/blobs/9659/8415032/3c88d57c1e3b/fimmu-12-725223-g001.jpg

文献AI研究员

20分钟写一篇综述,助力文献阅读效率提升50倍。

立即体验

用中文搜PubMed

大模型驱动的PubMed中文搜索引擎

马上搜索

文档翻译

学术文献翻译模型,支持多种主流文档格式。

立即体验