Suppr超能文献

miR-100 过表达可减轻高脂饮食诱导的小鼠体重增加、肝脂肪变性、高三酰甘油血症和代谢综合征的发生。

MiR-100 overexpression attenuates high fat diet induced weight gain, liver steatosis, hypertriglyceridemia and development of metabolic syndrome in mice.

机构信息

Department of Cardiology and Angiology I, University Heart Center Freiburg - Bad Krozingen, Medical Center - University of Freiburg, Faculty of Medicine, University of Freiburg, Freiburg, Germany.

Department of Hematology, Oncology and Stem Cell Transplantation, Medical Center - University of Freiburg, Faculty of Medicine, University of Freiburg, Freiburg, Germany.

出版信息

Mol Med. 2021 Sep 6;27(1):101. doi: 10.1186/s10020-021-00364-6.

Abstract

BACKGROUND

Diet-induced obesity can result in the development of a diverse spectrum of cardiovascular and metabolic diseases, including type 2 diabetes, dyslipidemia, non-alcoholic liver steatosis and atherosclerotic disease. MicroRNAs have been described to be important regulators of metabolism and disease development.

METHODS

In the current study, we investigated the effects of ubiquitous miR-100 overexpression on weight gain and the metabolic phenotype in a newly generated transgenic mouse strain under normal chow and high fat diet and used microarray expression analysis to identify new potential target genes of miR-100.

RESULTS

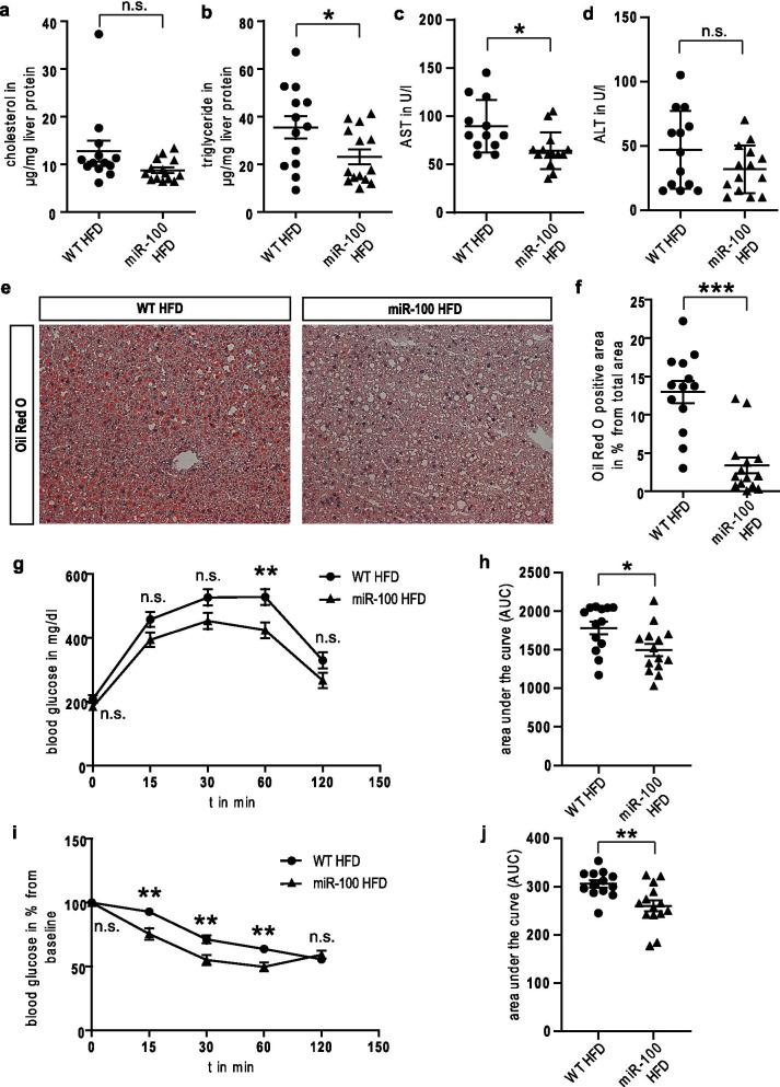
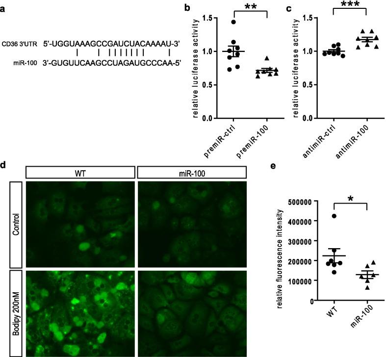
While transgenic overexpression of miR-100 did not significantly affect weight and metabolism under a normal diet, miR-100 overexpressing mice showed a reduced weight gain under a high fat diet compared to wildtype mice, despite an equal calorie intake. This was accompanied by less visceral and subcutaneous fat development and lover serum LDL cholesterol. In addition, transgenic miR-100 mice were more glucose tolerant and insulin sensitive and demonstrated increased energy expenditure under high fat diet feeding. A comprehensive gene expression profiling revealed the differential expression of several genes involved in lipid storage- and metabolism, among them CD36 and Cyp4A14. Our data showed a direct regulation of CD36 by miR-100, leading to a reduced fatty acid uptake in primary hepatocytes overexpressing miR-100 and the downregulation of several downstream mediators of lipid metabolism such as ACC1, FABP4, FAS and PPARγ in the liver.

CONCLUSIONS

Our findings demonstrate a protective role of miR-100 in high fat diet induced metabolic syndrome and liver steatosis, partially mediated by the direct repression of CD36 and attenuation of hepatic lipid storage, implicating miR-100 as a possible therapeutic target in liver steatosis.

摘要

背景

饮食诱导的肥胖可导致多种心血管和代谢疾病的发生,包括 2 型糖尿病、血脂异常、非酒精性脂肪肝和动脉粥样硬化性疾病。已经发现 microRNAs 是代谢和疾病发展的重要调节因子。

方法

在本研究中,我们在正常饲料和高脂肪饮食下,研究了普遍存在的 miR-100 过表达对新产生的转基因小鼠体重增加和代谢表型的影响,并使用微阵列表达分析鉴定 miR-100 的新的潜在靶基因。

结果

尽管 miR-100 的转基因过表达在正常饮食下对体重和代谢没有显著影响,但与野生型小鼠相比,miR-100 过表达的小鼠在高脂肪饮食下体重增加减少,尽管卡路里摄入量相同。这伴随着内脏和皮下脂肪发育减少,血清 LDL 胆固醇降低。此外,转基因 miR-100 小鼠在高脂肪饮食喂养下葡萄糖耐量和胰岛素敏感性更高,能量消耗增加。综合基因表达谱显示,参与脂质储存和代谢的几个基因的表达存在差异,其中包括 CD36 和 Cyp4A14。我们的数据显示,miR-100 直接调节 CD36,导致过表达 miR-100 的原代肝细胞中脂肪酸摄取减少,以及肝脏中几种脂质代谢下游介质如 ACC1、FABP4、FAS 和 PPARγ 的下调。

结论

我们的研究结果表明,miR-100 在高脂肪饮食诱导的代谢综合征和脂肪肝中具有保护作用,部分是通过直接抑制 CD36 和减轻肝脏脂质储存来介导的,这表明 miR-100 可能是治疗脂肪肝的潜在靶点。

https://cdn.ncbi.nlm.nih.gov/pmc/blobs/437f/8422764/c68eb206b08c/10020_2021_364_Fig1_HTML.jpg

文献AI研究员

20分钟写一篇综述,助力文献阅读效率提升50倍。

立即体验

用中文搜PubMed

大模型驱动的PubMed中文搜索引擎

马上搜索

文档翻译

学术文献翻译模型,支持多种主流文档格式。

立即体验