Suppr超能文献

单细胞 ATAC 和 RNA 测序揭示与前列腺癌复发相关的预先存在和持续存在的细胞。

Single-cell ATAC and RNA sequencing reveal pre-existing and persistent cells associated with prostate cancer relapse.

机构信息

Prostate Cancer Research Center, Faculty of Medicine and Health Technology, Tampere University and Tays Cancer Center, Tampere, Finland.

Department of Tumor Biology, Institute for Cancer Research, Oslo University Hospital, Oslo, Norway.

出版信息

Nat Commun. 2021 Sep 6;12(1):5307. doi: 10.1038/s41467-021-25624-1.

Abstract

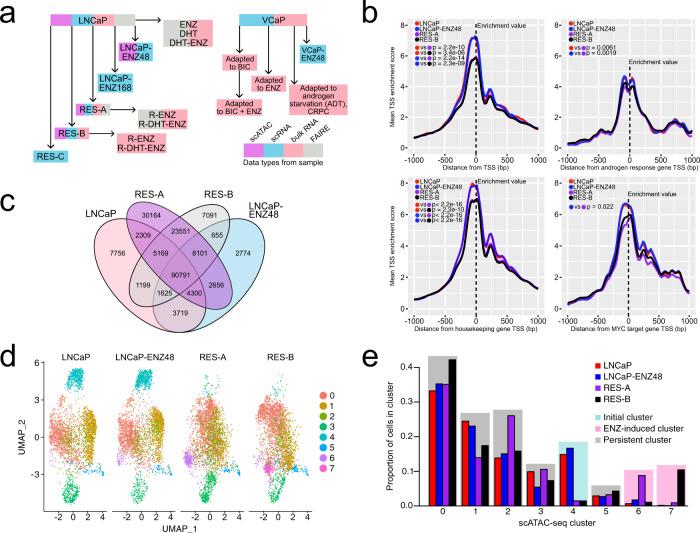
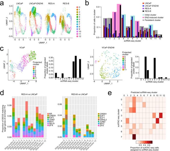
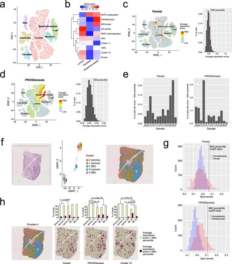
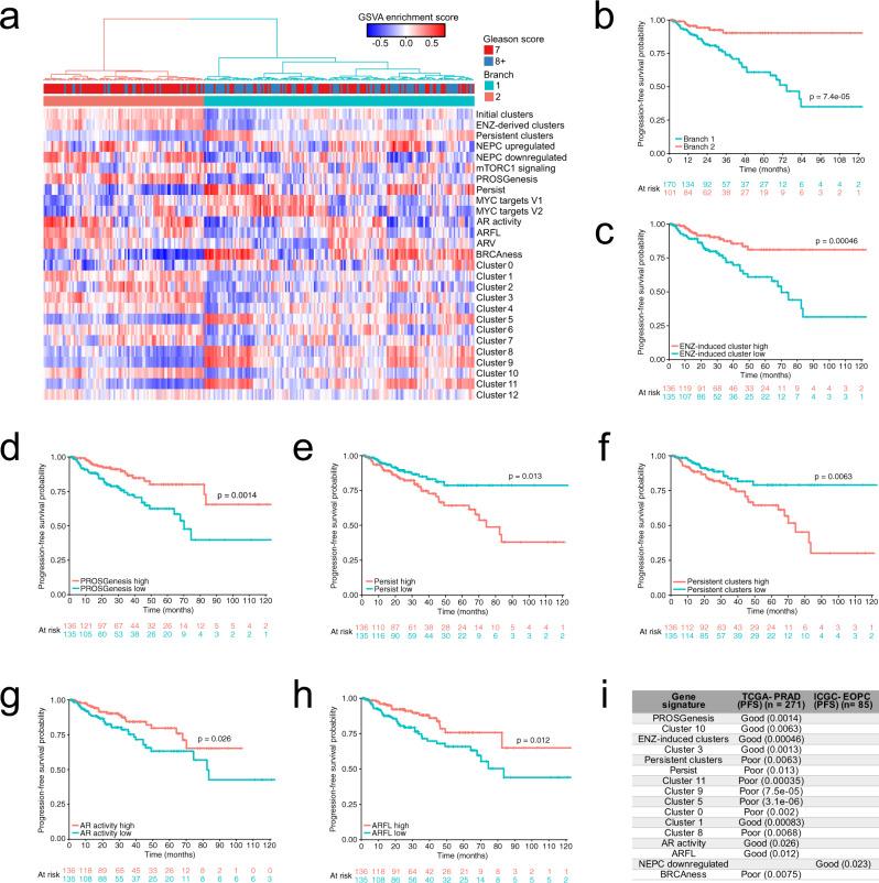
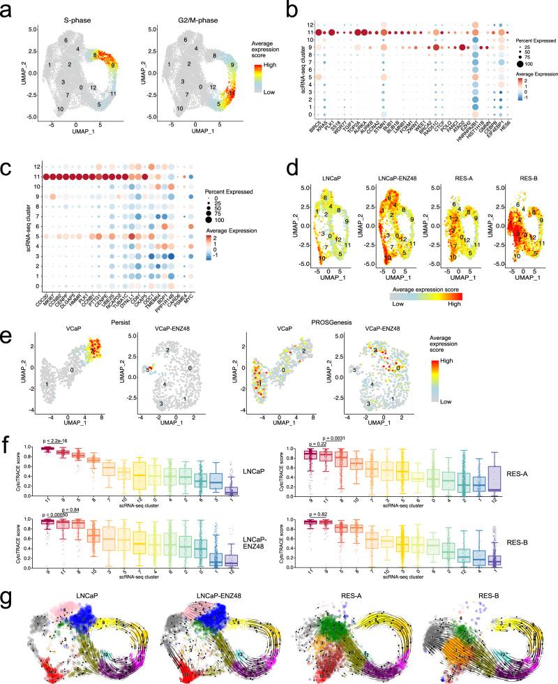
Prostate cancer is heterogeneous and patients would benefit from methods that stratify those who are likely to respond to systemic therapy. Here, we employ single-cell assays for transposase-accessible chromatin (ATAC) and RNA sequencing in models of early treatment response and resistance to enzalutamide. In doing so, we identify pre-existing and treatment-persistent cell subpopulations that possess regenerative potential when subjected to treatment. We find distinct chromatin landscapes associated with enzalutamide treatment and resistance that are linked to alternative transcriptional programs. Transcriptional profiles characteristic of persistent cells are able to stratify the treatment response of patients. Ultimately, we show that defining changes in chromatin and gene expression in single-cell populations from pre-clinical models can reveal as yet unrecognized molecular predictors of treatment response. This suggests that the application of single-cell methods with high analytical resolution in pre-clinical models may powerfully inform clinical decision-making.

摘要

前列腺癌具有异质性,对于那些可能对系统治疗有反应的患者,需要采用能够对其进行分层的方法。在这里,我们在早期治疗反应和对恩扎鲁胺耐药的模型中,采用转座酶可及染色质(ATAC)和 RNA 测序的单细胞分析。通过这种方法,我们鉴定了在接受治疗时具有再生潜能的预先存在的和治疗持续存在的细胞亚群。我们发现与恩扎鲁胺治疗和耐药相关的独特染色质景观与替代转录程序相关。具有持久性特征的转录特征能够对患者的治疗反应进行分层。最终,我们表明,从临床前模型的单细胞群体中定义染色质和基因表达的变化,可以揭示迄今为止尚未被识别的治疗反应的分子预测因子。这表明,在临床前模型中应用具有高分析分辨率的单细胞方法,可能会有力地为临床决策提供信息。

https://cdn.ncbi.nlm.nih.gov/pmc/blobs/f509/8421417/cade8c550297/41467_2021_25624_Fig1_HTML.jpg

文献AI研究员

20分钟写一篇综述,助力文献阅读效率提升50倍。

立即体验

用中文搜PubMed

大模型驱动的PubMed中文搜索引擎

马上搜索

文档翻译

学术文献翻译模型,支持多种主流文档格式。

立即体验