Suppr超能文献

人类肥胖基因座中的基因是秀丽隐杆线虫中导致肥胖的因果基因。

Genes in human obesity loci are causal obesity genes in C. elegans.

机构信息

Department of Biology, College of Arts and Sciences, University of Virginia, Charlottesville, Virginia, United States of America.

Department of Biomedical Engineering, School of Engineering and Applied Science, University of Virginia, Charlottesville, Virginia, United States of America.

出版信息

PLoS Genet. 2021 Sep 7;17(9):e1009736. doi: 10.1371/journal.pgen.1009736. eCollection 2021 Sep.

Abstract

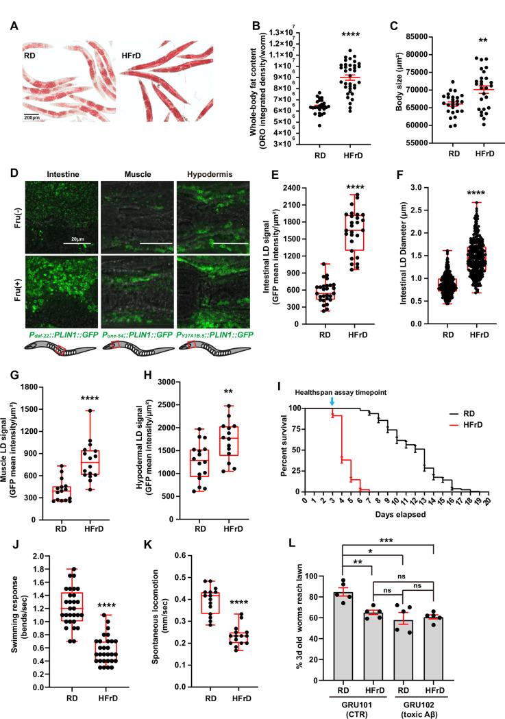
Obesity and its associated metabolic syndrome are a leading cause of morbidity and mortality. Given the disease's heavy burden on patients and the healthcare system, there has been increased interest in identifying pharmacological targets for the treatment and prevention of obesity. Towards this end, genome-wide association studies (GWAS) have identified hundreds of human genetic variants associated with obesity. The next challenge is to experimentally define which of these variants are causally linked to obesity, and could therefore become targets for the treatment or prevention of obesity. Here we employ high-throughput in vivo RNAi screening to test for causality 293 C. elegans orthologs of human obesity-candidate genes reported in GWAS. We RNAi screened these 293 genes in C. elegans subject to two different feeding regimens: (1) regular diet, and (2) high-fructose diet, which we developed and present here as an invertebrate model of diet-induced obesity (DIO). We report 14 genes that promote obesity and 3 genes that prevent DIO when silenced in C. elegans. Further, we show that knock-down of the 3 DIO genes not only prevents excessive fat accumulation in primary and ectopic fat depots but also improves the health and extends the lifespan of C. elegans overconsuming fructose. Importantly, the direction of the association between expression variants in these loci and obesity in mice and humans matches the phenotypic outcome of the loss-of-function of the C. elegans ortholog genes, supporting the notion that some of these genes would be causally linked to obesity across phylogeny. Therefore, in addition to defining causality for several genes so far merely correlated with obesity, this study demonstrates the value of model systems compatible with in vivo high-throughput genetic screening to causally link GWAS gene candidates to human diseases.

摘要

肥胖及其相关的代谢综合征是发病率和死亡率的主要原因。鉴于这种疾病给患者和医疗体系带来的沉重负担,人们越来越关注确定治疗和预防肥胖的药理学靶点。为此,全基因组关联研究(GWAS)已经确定了数百个人类与肥胖相关的遗传变异。下一个挑战是通过实验确定这些变异中哪些与肥胖有因果关系,因此可以成为肥胖治疗或预防的靶点。在这里,我们采用高通量体内 RNAi 筛选来测试 GWAS 中报告的 293 个与人类肥胖候选基因的同源物在秀丽隐杆线虫中的因果关系。我们在秀丽隐杆线虫中对这 293 个基因进行了 RNAi 筛选,这些线虫分别处于两种不同的喂养方案下:(1)常规饮食,(2)高果糖饮食,这是我们在此开发并提出的一种用于研究饮食诱导肥胖(DIO)的无脊椎动物模型。我们报告了 14 个促进肥胖的基因和 3 个在沉默秀丽隐杆线虫时预防 DIO 的基因。此外,我们还表明,3 个 DIO 基因的敲低不仅可以防止原发性和异位脂肪库中脂肪过度积累,还可以改善过度消耗果糖的秀丽隐杆线虫的健康状况并延长其寿命。重要的是,这些基因座中表达变体与肥胖之间的关联方向与肥胖小鼠和人类的表型结果相匹配,这支持了这样一种观点,即这些基因中的一些在整个进化过程中与肥胖有因果关系。因此,除了确定迄今为止仅与肥胖相关的几个基因的因果关系外,本研究还证明了与体内高通量遗传筛选兼容的模型系统的价值,可将 GWAS 基因候选物与人类疾病联系起来。

https://cdn.ncbi.nlm.nih.gov/pmc/blobs/e818/8462697/0c2f4b5a070d/pgen.1009736.g001.jpg

文献AI研究员

20分钟写一篇综述,助力文献阅读效率提升50倍。

立即体验

用中文搜PubMed

大模型驱动的PubMed中文搜索引擎

马上搜索

文档翻译

学术文献翻译模型,支持多种主流文档格式。

立即体验