Suppr超能文献

成纤维细胞生长因子 2 依赖性信号在衰老的人类骨骼肌中被激活,促进了肌内脂肪生成。

FGF-2-dependent signaling activated in aged human skeletal muscle promotes intramuscular adipogenesis.

机构信息

Division of Endocrinology, Diabetes, and Clinical Nutrition, University Hospital Zurich, 8091 Zurich, Switzerland.

Biomedicine, Life Science Zurich Graduate School, University of Zurich, 8057 Zurich, Switzerland.

出版信息

Proc Natl Acad Sci U S A. 2021 Sep 14;118(37). doi: 10.1073/pnas.2021013118.

Abstract

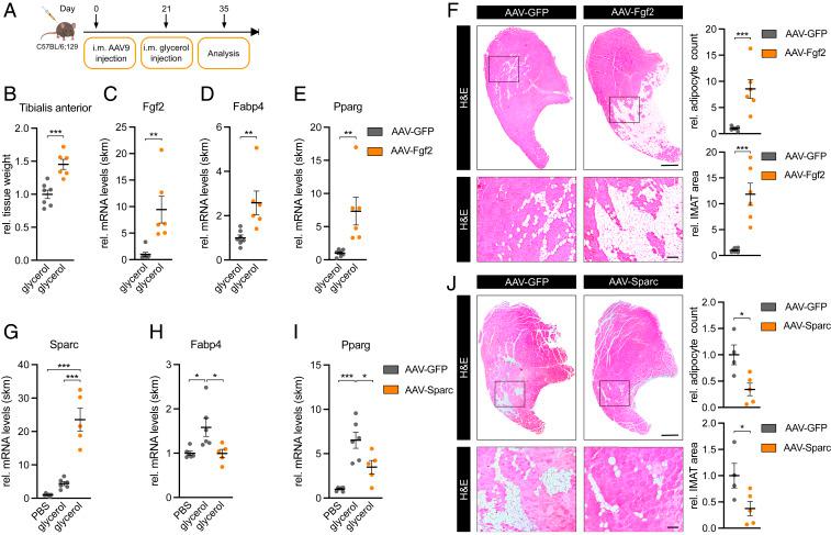
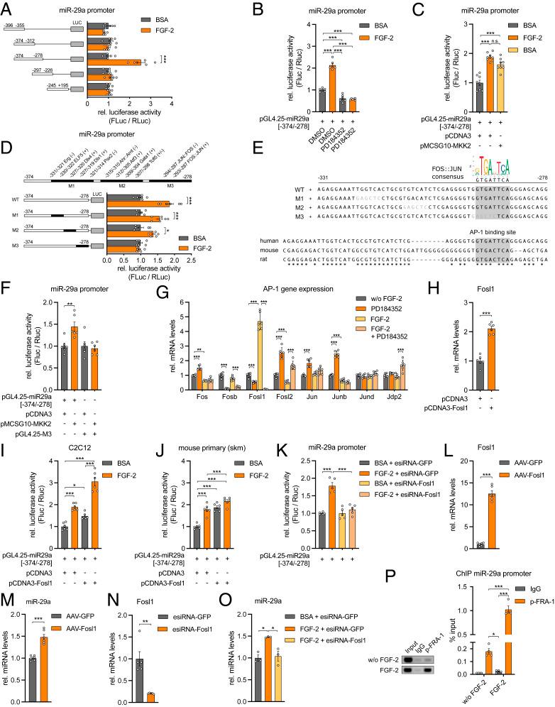
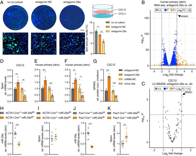
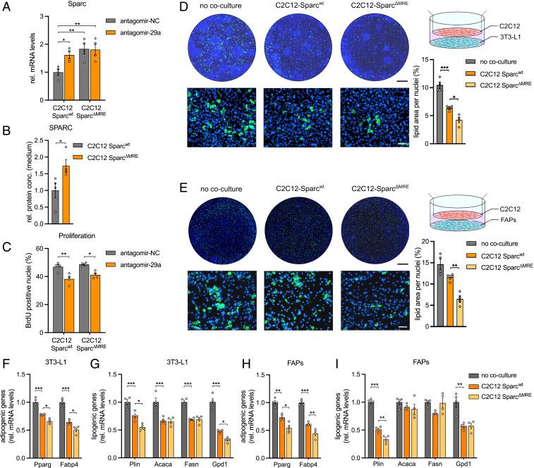
Aged skeletal muscle is markedly affected by fatty muscle infiltration, and strategies to reduce the occurrence of intramuscular adipocytes are urgently needed. Here, we show that fibroblast growth factor-2 (FGF-2) not only stimulates muscle growth but also promotes intramuscular adipogenesis. Using multiple screening assays upstream and downstream of microRNA (miR)-29a signaling, we located the secreted protein and adipogenic inhibitor SPARC to an FGF-2 signaling pathway that is conserved between skeletal muscle cells from mice and humans and that is activated in skeletal muscle of aged mice and humans. FGF-2 induces the miR-29a/SPARC axis through transcriptional activation of FRA-1, which binds and activates an evolutionary conserved AP-1 site element proximal in the miR-29a promoter. Genetic deletions in muscle cells and adeno-associated virus-mediated overexpression of FGF-2 or SPARC in mouse skeletal muscle revealed that this axis regulates differentiation of fibro/adipogenic progenitors in vitro and intramuscular adipose tissue (IMAT) formation in vivo. Skeletal muscle from human donors aged >75 y versus <55 y showed activation of FGF-2-dependent signaling and increased IMAT. Thus, our data highlights a disparate role of FGF-2 in adult skeletal muscle and reveals a pathway to combat fat accumulation in aged human skeletal muscle.

摘要

衰老的骨骼肌明显受到脂肪性肌肉浸润的影响,因此迫切需要减少肌内脂肪细胞发生的策略。在这里,我们表明成纤维细胞生长因子-2(FGF-2)不仅刺激肌肉生长,还促进肌内脂肪生成。使用 miR-29a 信号传导上下游的多种筛选测定法,我们将分泌蛋白和脂肪生成抑制剂 SPARC 定位到成纤维细胞生长因子-2 信号通路,该通路在来自小鼠和人类的骨骼肌细胞之间是保守的,并且在老年小鼠和人类的骨骼肌中被激活。FGF-2 通过 FRA-1 的转录激活诱导 miR-29a/SPARC 轴,FRA-1 结合并激活 miR-29a 启动子近端的进化保守的 AP-1 位点元件。肌细胞中的基因缺失和腺相关病毒介导的 FGF-2 或 SPARC 在小鼠骨骼肌中的过表达表明,该轴调节体外成纤维细胞/脂肪祖细胞的分化和体内肌内脂肪组织(IMAT)的形成。与年龄<55 岁的供体相比,年龄>75 岁的人类供体的骨骼肌显示出 FGF-2 依赖性信号的激活和增加的 IMAT。因此,我们的数据突出了 FGF-2 在成人骨骼肌中的不同作用,并揭示了一种对抗老年人类骨骼肌脂肪堆积的途径。

https://cdn.ncbi.nlm.nih.gov/pmc/blobs/2a73/8449320/72a9dd8c29bf/pnas.2021013118fig01.jpg

文献AI研究员

20分钟写一篇综述,助力文献阅读效率提升50倍。

立即体验

用中文搜PubMed

大模型驱动的PubMed中文搜索引擎

马上搜索

文档翻译

学术文献翻译模型,支持多种主流文档格式。

立即体验