Suppr超能文献

一种基于双荧光的方法,用于鉴定针对 SARS-CoV-2 关切变异株和 的中和抗体。

A Bifluorescent-Based Assay for the Identification of Neutralizing Antibodies against SARS-CoV-2 Variants of Concern and .

机构信息

Disease Intervention and Prevention and Population Health Programs, Texas Biomedical Research Institutegrid.250889.e, San Antonio, Texas, USA.

Department of Medicine, Division of Infectious Diseases, University of Alabama at Birminghamgrid.265892.2, Birmingham, Alabama, USA.

出版信息

J Virol. 2021 Oct 27;95(22):e0112621. doi: 10.1128/JVI.01126-21. Epub 2021 Sep 8.

Abstract

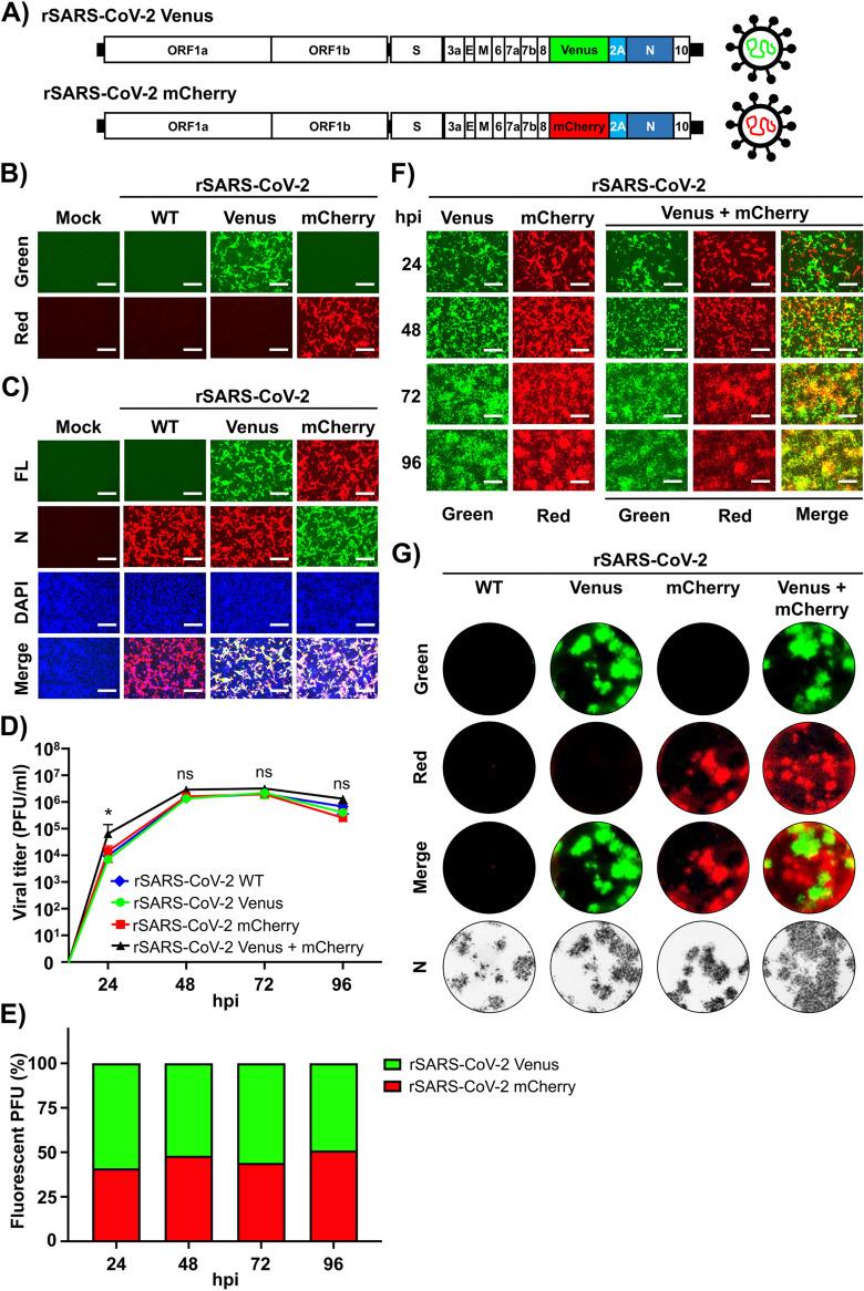
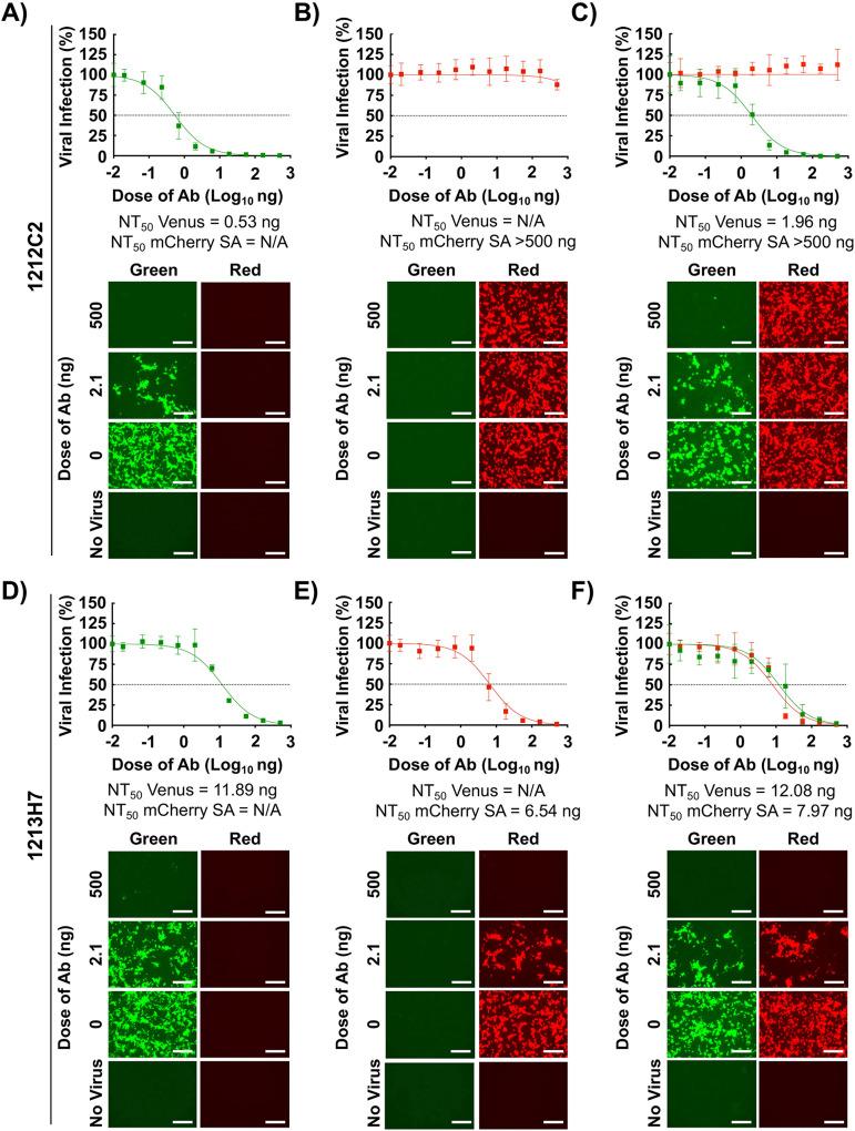
Severe acute respiratory syndrome coronavirus 2 (SARS-CoV-2) emerged at the end of 2019 and has been responsible for the still ongoing coronavirus disease 2019 (COVID-19) pandemic. Prophylactic vaccines have been authorized by the U.S. Food and Drug Administration (FDA) for the prevention of COVID-19. Identification of SARS-CoV-2-neutralizing antibodies (NAbs) is important to assess vaccine protection efficacy, including their ability to protect against emerging SARS-CoV-2 variants of concern (VoC). Here, we report the generation and use of a recombinant (r)SARS-CoV-2 USA/WA1/2020 (WA-1) strain expressing Venus and an rSARS-CoV-2 strain expressing mCherry and containing mutations K417N, E484K, and N501Y found in the receptor binding domain (RBD) of the spike (S) glycoprotein of the South African (SA) B.1.351 (beta [β]) VoC in bifluorescent-based assays to rapidly and accurately identify human monoclonal antibodies (hMAbs) able to neutralize both viral infections and Importantly, our bifluorescent-based system accurately recapitulated findings observed using individual viruses. Moreover, fluorescent-expressing rSARS-CoV-2 strain and the parental wild-type (WT) rSARS-CoV-2 WA-1 strain had similar viral fitness , as well as similar virulence and pathogenicity in the K18 human angiotensin-converting enzyme 2 (hACE2) transgenic mouse model of SARS-CoV-2 infection. We demonstrate that these new fluorescent-expressing rSARS-CoV-2 can be used and to easily identify hMAbs that simultaneously neutralize different SARS-CoV-2 strains, including VoC, for the rapid assessment of vaccine efficacy or the identification of prophylactic and/or therapeutic broadly NAbs for the treatment of SARS-CoV-2 infection. SARS-CoV-2 is responsible of the COVID-19 pandemic that has warped daily routines and socioeconomics. There is still an urgent need for prophylactics and therapeutics to treat SARS-CoV-2 infections. In this study, we demonstrate the feasibility of using bifluorescent-based assays for the rapid identification of hMAbs with neutralizing activity against SARS-CoV-2, including VoC and Importantly, results obtained with these bifluorescent-based assays recapitulate those observed with individual viruses, demonstrating their feasibility to rapidly advance our understanding of vaccine efficacy and to identify broadly protective human NAbs for the therapeutic treatment of SARS-CoV-2.

摘要

严重急性呼吸系统综合征冠状病毒 2(SARS-CoV-2)于 2019 年末出现,一直是目前仍在持续的 2019 年冠状病毒病(COVID-19)大流行的罪魁祸首。美国食品和药物管理局(FDA)已批准预防性疫苗用于预防 COVID-19。鉴定 SARS-CoV-2 中和抗体(NAb)对于评估疫苗保护效力很重要,包括其预防新兴 SARS-CoV-2 关注变异株(VOC)的能力。在这里,我们报告了使用表达 Venus 的重组(r)SARS-CoV-2 USA/WA1/2020(WA-1)株和表达 mCherry 并包含受体结合域(RBD)中发现的突变 K417N、E484K 和 N501Y 的 rSARS-CoV-2 株产生和使用双荧光基检测来快速准确地鉴定能够中和两种病毒感染的人源单克隆抗体(hMAb),并且重要的是,我们的双荧光基系统准确地再现了使用单个病毒观察到的结果。此外,荧光表达 rSARS-CoV-2 株和原始野生型(WT)rSARS-CoV-2 WA-1 株在 K18 人血管紧张素转换酶 2(hACE2)转基因 SARS-CoV-2 感染小鼠模型中具有相似的病毒适应性,以及相似的毒力和致病性。我们证明,这些新的荧光表达 rSARS-CoV-2 可用于和 ,以方便鉴定同时中和不同 SARS-CoV-2 株,包括 VOC 的 hMAb,从而快速评估疫苗效力或鉴定预防和/或治疗 SARS-CoV-2 感染的广谱 NAb。SARS-CoV-2 是导致 COVID-19 大流行的罪魁祸首,它扭曲了日常生活和社会经济。仍然迫切需要预防和治疗 SARS-CoV-2 感染的药物。在这项研究中,我们证明了使用双荧光基检测快速鉴定具有中和 SARS-CoV-2 活性的 hMAb 的可行性,包括 VOC,重要的是,这些双荧光基检测的结果与单个病毒观察到的结果一致,证明了它们能够快速推进我们对疫苗效力的理解并鉴定出具有广泛保护作用的人类 NAb,以治疗 SARS-CoV-2 感染。

https://cdn.ncbi.nlm.nih.gov/pmc/blobs/9978/8549516/7b6d810ec678/jvi.01126-21-f001.jpg

文献AI研究员

20分钟写一篇综述,助力文献阅读效率提升50倍。

立即体验

用中文搜PubMed

大模型驱动的PubMed中文搜索引擎

马上搜索

文档翻译

学术文献翻译模型,支持多种主流文档格式。

立即体验