Suppr超能文献

SUMO-2/3 修饰的 NSUN2 促进胃癌进展并调节 mRNA m5C 甲基化。

NSUN2 modified by SUMO-2/3 promotes gastric cancer progression and regulates mRNA m5C methylation.

机构信息

Department of Gastrointestinal Surgery, The Second Affiliated Hospital and Yuying Children's Hospital of Wenzhou Medical University, Wenzhou, China.

Department of Microbiology and Immunology, School of Basic Medical Sciences, Wenzhou Collaborative Innovation Center of Gastrointestinal Cancer in Basic Research and Precision Medicine, Wenzhou Key Laboratory of Cancer-related Pathogens and Immunity, Wenzhou Medical University, Wenzhou, China.

出版信息

Cell Death Dis. 2021 Sep 9;12(9):842. doi: 10.1038/s41419-021-04127-3.

Abstract

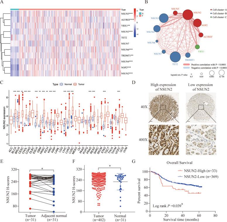
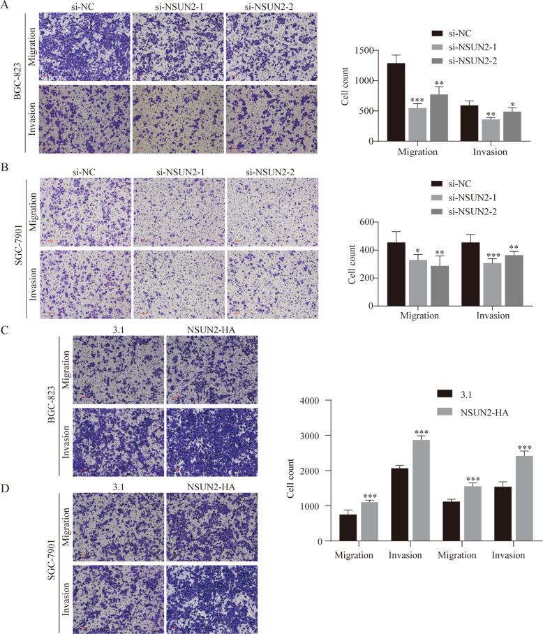
The 5-methylcytosine (m5C) RNA methyltransferase NSUN2 is involved in the regulation of cell proliferation and metastasis formation and is upregulated in multiple cancers. However, the biological significance of NSUN2 in gastric cancer (GC) and the modification of NSUN2 itself have not been fully investigated. Here, we analyzed the expression level of NSUN2 in tissue microarrays containing 403 GC tissues by immunohistochemistry. NSUN2 was upregulated in GC, and that it was a predictor of poor prognosis. NSUN2 promotes the proliferation, migration, and invasion of GC cells in vitro. We also demonstrated that small ubiquitin-like modifier (SUMO)-2/3 interacts directly with NSUN2 by stabilizing it and mediating its nuclear transport. This facilitates the carcinogenic activity of NSUN2. Furthermore, m5C bisulfite sequencing (Bis-seq) in NSUN2-deficient GC cells showed that m5C-methylated genes are involved in multiple cancer-related signaling pathways. PIK3R1 and PCYT1A may be the target genes that participate in GC progression. Our findings revealed a novel mechanism by which NSUN2 functions in GC progression. This may provide new treatment options for GC patients.

摘要

5- 甲基胞嘧啶 (m5C) RNA 甲基转移酶 NSUN2 参与细胞增殖和转移形成的调节,在多种癌症中上调。然而,NSUN2 在胃癌 (GC) 中的生物学意义及其本身的修饰尚未被充分研究。在这里,我们通过免疫组织化学分析了包含 403 个 GC 组织的组织微阵列中 NSUN2 的表达水平。结果表明,NSUN2 在 GC 中上调,并且是预后不良的预测因子。NSUN2 促进 GC 细胞在体外的增殖、迁移和侵袭。我们还证明,小泛素样修饰物 (SUMO)-2/3 通过稳定 NSUN2 并介导其核转运与 NSUN2 直接相互作用。这促进了 NSUN2 的致癌活性。此外,NSUN2 缺陷型 GC 细胞中的 m5C 亚硫酸氢盐测序 (Bis-seq) 表明 m5C-甲基化基因参与多个与癌症相关的信号通路。PIK3R1 和 PCYT1A 可能是参与 GC 进展的靶基因。我们的研究结果揭示了 NSUN2 在 GC 进展中发挥作用的新机制。这可能为 GC 患者提供新的治疗选择。

https://cdn.ncbi.nlm.nih.gov/pmc/blobs/a6cf/8429414/889d83aaa2f3/41419_2021_4127_Fig1_HTML.jpg

文献AI研究员

20分钟写一篇综述,助力文献阅读效率提升50倍。

立即体验

用中文搜PubMed

大模型驱动的PubMed中文搜索引擎

马上搜索

文档翻译

学术文献翻译模型,支持多种主流文档格式。

立即体验