Suppr超能文献

METTL3介导的m⁶A mRNA修饰通过Notch信号通路促进食管癌的发生和发展。

METTL3-mediated mA mRNA modification promotes esophageal cancer initiation and progression via Notch signaling pathway.

作者信息

Han Hui, Yang Chunlong, Zhang Shuishen, Cheng Maosheng, Guo Siyao, Zhu Yan, Ma Jieyi, Liang Yu, Wang Lu, Zheng Siyi, Wang Zhaoyu, Chen Demeng, Jiang Yi-Zhou, Lin Shuibin

机构信息

Center for Translational Medicine, Precision Medicine Institute, The First Affiliated Hospital, Sun Yat-sen University, Guangzhou 510080, China.

State Key Laboratory of Oncology in South China, Sun Yat-sen University Cancer Center, Guangzhou 510060, China.

出版信息

Mol Ther Nucleic Acids. 2021 Jul 21;26:333-346. doi: 10.1016/j.omtn.2021.07.007. eCollection 2021 Dec 3.

Abstract

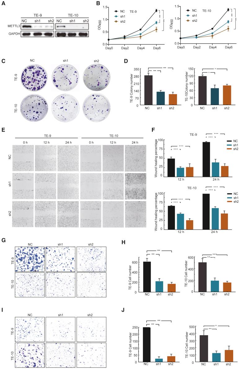
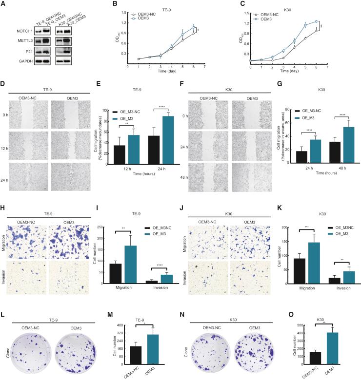
Esophageal cancer is a lethal malignancy with a high mortality rate, while the molecular mechanisms underlying esophageal cancer pathogenesis are still poorly understood. Here, we found that the N6-methyladenosine (mA) methyltransferase-like 3 (METTL3) is significantly upregulated in esophageal squamous cell carcinoma (ESCC) and associated with poor patient prognosis. Depletion of METTL3 results in decreased ESCC growth and progression and . We further established ESCC initiation and progression models using conditional knockout mouse and revealed that 3METTL3-mediated mA modification promotes ESCC initiation and progression . Moreover, using METTL3 overexpression ESCC cell model and conditional knockin mouse model, we demonstrated the critical function of METTL3 in promoting ESCC tumorigenesis and . Mechanistically, METTL3-catalyzed mA modification promotes NOTCH1 expression and the activation of the Notch signaling pathway. Forced activation of Notch signaling pathway successfully rescues the growth, migration, and invasion capacities of METTL3-depleted ESCC cells. Our data uncovered important mechanistical insights underlying ESCC tumorigenesis and provided molecular basis for the development of novel strategies for ESCC diagnosis and treatment.

摘要

食管癌是一种死亡率很高的致命恶性肿瘤,然而食管癌发病机制的分子机制仍知之甚少。在此,我们发现N6-甲基腺苷(m6A)甲基转移酶样3(METTL3)在食管鳞状细胞癌(ESCC)中显著上调,并与患者预后不良相关。METTL3的缺失导致ESCC生长和进展减缓。我们进一步使用条件性敲除小鼠建立了ESCC起始和进展模型,并揭示METTL3介导的m6A修饰促进ESCC的起始和进展。此外,使用METTL3过表达的ESCC细胞模型和条件性敲入小鼠模型,我们证明了METTL3在促进ESCC肿瘤发生中的关键作用。从机制上讲,METTL3催化的m6A修饰促进NOTCH1表达和Notch信号通路的激活。Notch信号通路的强制激活成功挽救了METTL3缺失的ESCC细胞的生长、迁移和侵袭能力。我们的数据揭示了ESCC肿瘤发生的重要机制见解,并为开发ESCC诊断和治疗的新策略提供了分子基础。

https://cdn.ncbi.nlm.nih.gov/pmc/blobs/8afc/8416973/6f757156f0bb/fx1.jpg

文献AI研究员

20分钟写一篇综述,助力文献阅读效率提升50倍。

立即体验

用中文搜PubMed

大模型驱动的PubMed中文搜索引擎

马上搜索

文档翻译

学术文献翻译模型,支持多种主流文档格式。

立即体验