Suppr超能文献

瓦伯格效应对于斑马鱼尾巴再生过程中芽基的糖基化促进作用是必要的。

The Warburg effect is necessary to promote glycosylation in the blastema during zebrafish tail regeneration.

作者信息

Sinclair Jason W, Hoying David R, Bresciani Erica, Nogare Damian Dalle, Needle Carli D, Berger Alexandra, Wu Weiwei, Bishop Kevin, Elkahloun Abdel G, Chitnis Ajay, Liu Paul, Burgess Shawn M

机构信息

Translational and Functional Genomics Branch, National Human Genome Research Institute, Bethesda, MD, USA.

Aquatic Models of Human Development Affinity Group, National Institute of Child Health and Human Development, Bethesda, MD, USA.

出版信息

NPJ Regen Med. 2021 Sep 13;6(1):55. doi: 10.1038/s41536-021-00163-x.

Abstract

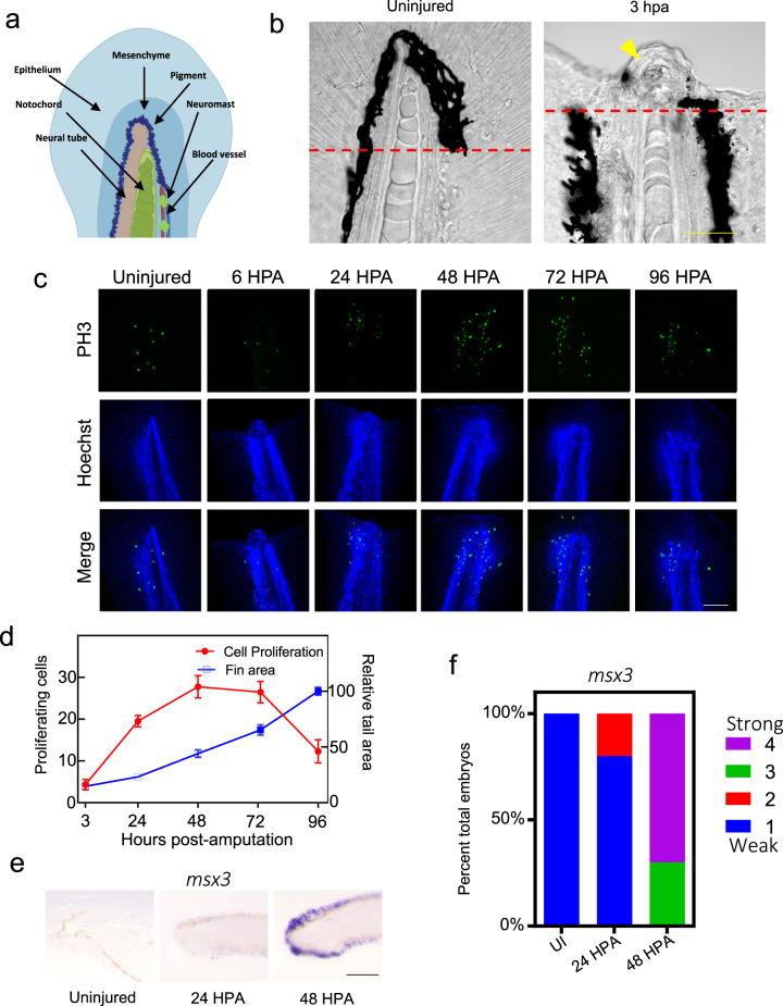
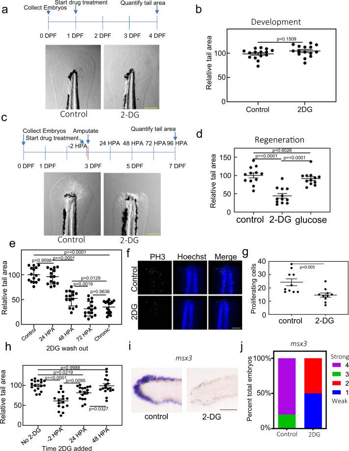
Throughout their lifetime, fish maintain a high capacity for regenerating complex tissues after injury. We utilized a larval tail regeneration assay in the zebrafish Danio rerio, which serves as an ideal model of appendage regeneration due to its easy manipulation, relatively simple mixture of cell types, and superior imaging properties. Regeneration of the embryonic zebrafish tail requires development of a blastema, a mass of dedifferentiated cells capable of replacing lost tissue, a crucial step in all known examples of appendage regeneration. Using this model, we show that tail amputation triggers an obligate metabolic shift to promote glucose metabolism during early regeneration similar to the Warburg effect observed in tumor forming cells. Inhibition of glucose metabolism did not affect the overall health of the embryo but completely blocked the tail from regenerating after amputation due to the failure to form a functional blastema. We performed a time series of single-cell RNA sequencing on regenerating tails with and without inhibition of glucose metabolism. We demonstrated that metabolic reprogramming is required for sustained TGF-β signaling and blocking glucose metabolism largely mimicked inhibition of TGF-β receptors, both resulting in an aberrant blastema. Finally, we showed using genetic ablation of three possible metabolic pathways for glucose, that metabolic reprogramming is required to provide glucose specifically to the hexosamine biosynthetic pathway while neither glycolysis nor the pentose phosphate pathway were necessary for regeneration.

摘要

在其一生中,鱼类在受伤后保持着对复杂组织的高再生能力。我们利用斑马鱼(Danio rerio)的幼体尾部再生试验,由于其易于操作、细胞类型相对简单的混合物以及出色的成像特性,它是附肢再生的理想模型。胚胎斑马鱼尾部的再生需要形成芽基,芽基是一团能够替代丢失组织的去分化细胞,这是所有已知附肢再生例子中的关键步骤。利用这个模型,我们表明尾部截肢会引发一种必要的代谢转变,以在早期再生过程中促进葡萄糖代谢,类似于在肿瘤形成细胞中观察到的瓦伯格效应。抑制葡萄糖代谢不会影响胚胎的整体健康,但由于未能形成功能性芽基,截肢后会完全阻止尾部再生。我们对有或没有葡萄糖代谢抑制的再生尾部进行了单细胞RNA测序的时间序列分析。我们证明,代谢重编程是持续的TGF-β信号传导所必需的,阻断葡萄糖代谢在很大程度上模拟了TGF-β受体的抑制,两者都会导致异常芽基的形成。最后,我们通过对三种可能的葡萄糖代谢途径进行基因消融表明,代谢重编程是将葡萄糖特异性提供给己糖胺生物合成途径所必需的,而糖酵解和磷酸戊糖途径对再生都不是必需的。

https://cdn.ncbi.nlm.nih.gov/pmc/blobs/a121/8437957/89f239475ca4/41536_2021_163_Fig1_HTML.jpg

文献AI研究员

20分钟写一篇综述,助力文献阅读效率提升50倍。

立即体验

用中文搜PubMed

大模型驱动的PubMed中文搜索引擎

马上搜索

文档翻译

学术文献翻译模型,支持多种主流文档格式。

立即体验