Suppr超能文献

全面分析鳞状细胞癌的血管生成亚型。

Comprehensive analysis of angiogenesis subtype of squamous cell carcinoma.

机构信息

Department of Thoracic and Cardiovascular Surgery, The First Affiliated Hospital of Guangxi Medical University, Nanning, 530021, Guangxi Zhuang Autonomous Region, People's Republic of China.

Guangxi Medical University, Nanning, 530021, Guangxi Zhuang Autonomous Region, People's Republic of China.

出版信息

World J Surg Oncol. 2021 Sep 14;19(1):275. doi: 10.1186/s12957-021-02367-3.

Abstract

BACKGROUND

Squamous cell carcinoma (SCC) is a disease with distinct management complexities as it displays a remarkably heterogeneous molecular subtype. However, the landscape of angiogenesis for SCC is not fully investigated.

METHOD AND MATERIALS

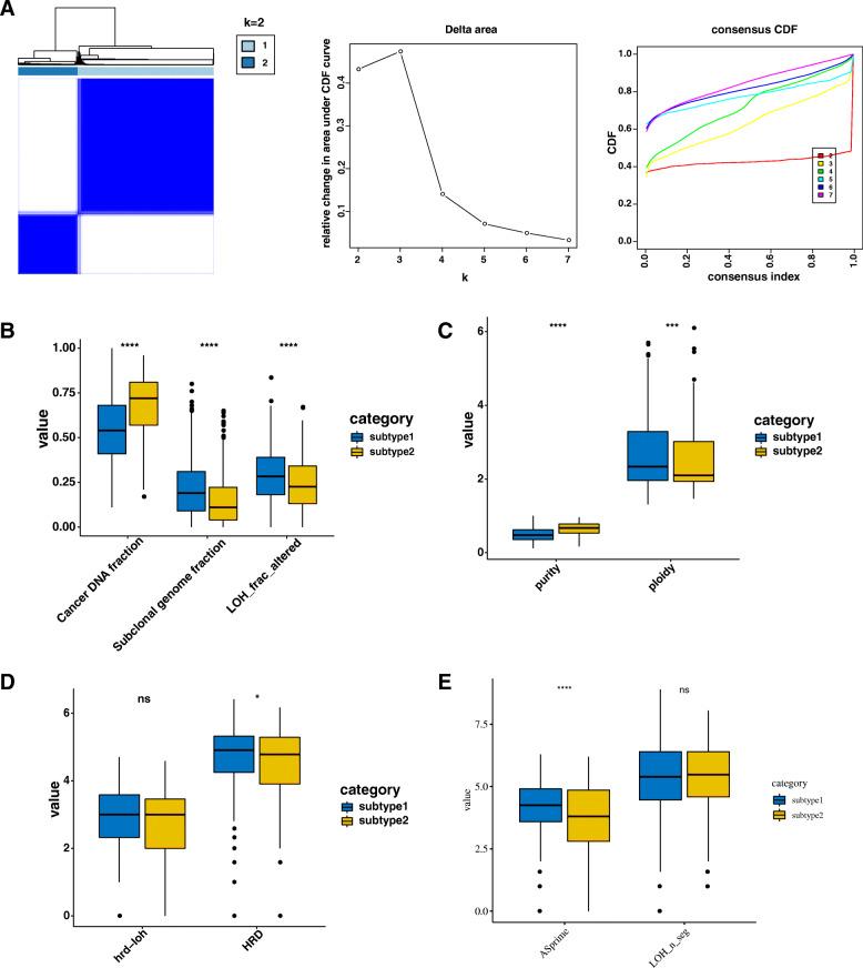
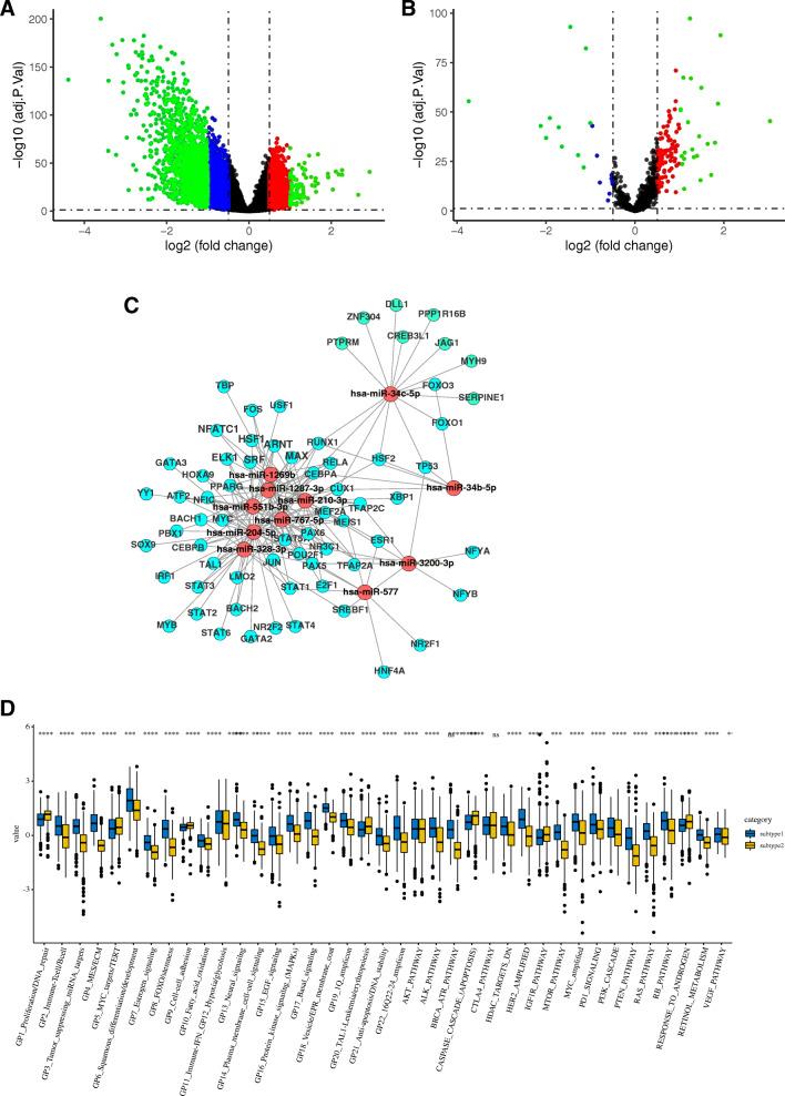
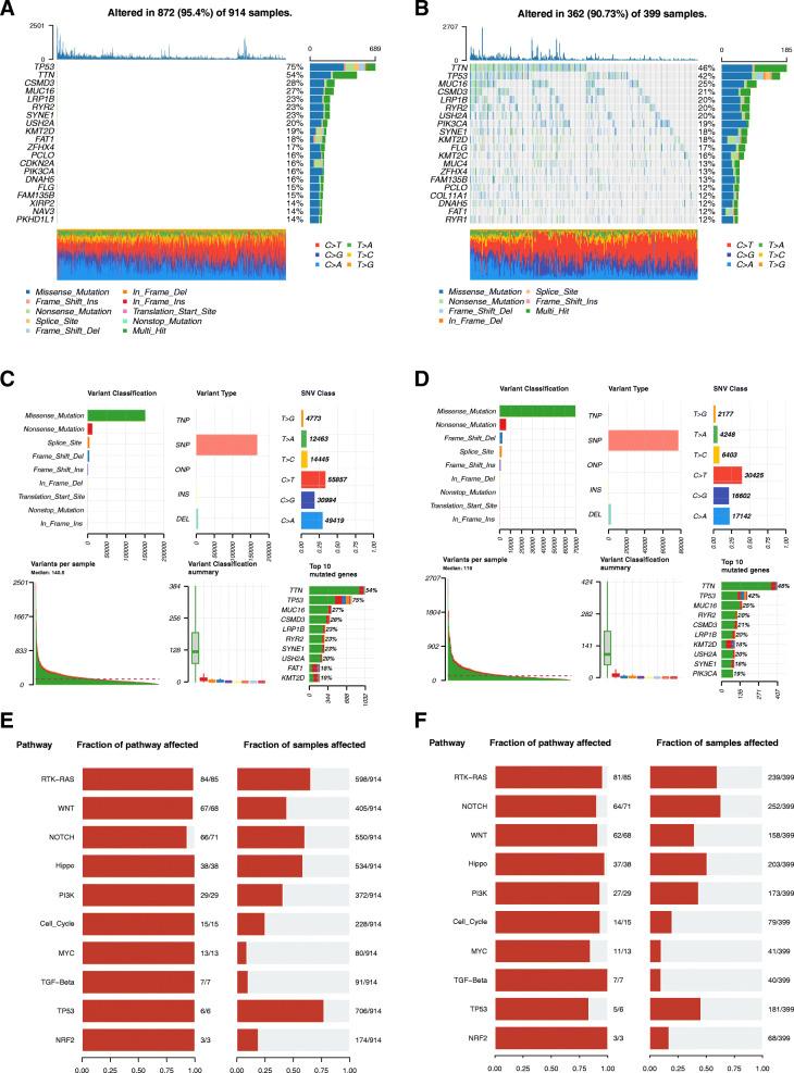
The angiogenesis-related subtypes of SCC were established by using the ConsensusClusterPlus package based on angiogenesis-related genes and TCGA data. We analyzed the alteration of genes and miRNAs as well as pathways associated with angiogenesis subtypes. Next, the regulation network, the correlation with genomic characteristics, immune microenvironment, and clinical features of the angiogenesis subtypes were further investigated. Finally, the prognostic impact of the angiogenesis-related subtypes for SCC was also analyzed.

RESULTS

A total of 1368 SCC samples were included in this study. Two angiogenesis subtypes were then identified based on the one hundred and sixty-three angiogenesis-related genes with subtype1 (angiogenesis subtype) of 951 SCC patients and subtype2 (non-angiogenesis subtype) of 417 SCC. GSEA revealed that angiogenesis and epithelial-mesenchymal transition, inflammatory response, and hypoxia were enriched in the angiogenesis subtype. Eight of the 15 immune checkpoints (ADORA2A, BTLA, CD276, CYBB, HAVCR2, SIGLEC7, SIGLEC9, and VTCN1) were significantly upregulated while C10orf54 were significantly downregulated in the angiogenesis subtype. The survival analysis revealed that the patients in the angiogenesis subtype have poorer survival outcomes than those in the non-angiogenesis subtype (P = 0.017 for disease-free interval and P = 0.00013 for overall survival).

CONCLUSION

Our analysis revealed a novel angiogenesis subtype classification in SCC and provides new insights into a hallmark of SCC progression.

摘要

背景

鳞状细胞癌(SCC)是一种具有明显管理复杂性的疾病,因为它表现出显著异质性的分子亚型。然而,SCC 的血管生成景观尚未得到充分研究。

方法和材料

基于血管生成相关基因和 TCGA 数据,使用 ConsensusClusterPlus 软件包建立 SCC 的血管生成相关亚型。我们分析了与血管生成亚型相关的基因和 miRNA 的改变以及相关途径。接下来,进一步研究了血管生成亚型的调控网络、与基因组特征、免疫微环境和临床特征的相关性。最后,还分析了血管生成相关亚型对 SCC 的预后影响。

结果

本研究共纳入 1368 例 SCC 样本。然后根据 163 个血管生成相关基因确定了两种血管生成亚型,其中 951 例 SCC 患者为亚型 1(血管生成亚型),417 例 SCC 患者为亚型 2(非血管生成亚型)。GSEA 结果表明,血管生成和上皮-间充质转化、炎症反应和缺氧在血管生成亚型中富集。在血管生成亚型中,有 8 个免疫检查点(ADORA2A、BTLA、CD276、CYBB、HAVCR2、SIGLEC7、SIGLEC9 和 VTCN1)显著上调,而 C10orf54 显著下调。生存分析表明,血管生成亚型患者的无病间隔和总生存期均比非血管生成亚型患者差(无病间隔 P = 0.017,总生存期 P = 0.00013)。

结论

我们的分析揭示了 SCC 中一种新的血管生成亚型分类,并为 SCC 进展的一个标志提供了新的见解。

https://cdn.ncbi.nlm.nih.gov/pmc/blobs/48c1/8442455/aa10fd56f82c/12957_2021_2367_Fig1_HTML.jpg

文献AI研究员

20分钟写一篇综述,助力文献阅读效率提升50倍。

立即体验

用中文搜PubMed

大模型驱动的PubMed中文搜索引擎

马上搜索

文档翻译

学术文献翻译模型,支持多种主流文档格式。

立即体验