Suppr超能文献

衰老模型秀丽隐杆线虫中肠道大肠杆菌的时间转录组学。

Temporal Transcriptomics of Gut Escherichia coli in Caenorhabditis elegans Models of Aging.

机构信息

Juniata Collegegrid.258264.f, Huntingdon, Pennsylvania, USA.

Wright Labs LLC, Huntingdon, Pennsylvania, USA.

出版信息

Microbiol Spectr. 2021 Oct 31;9(2):e0049821. doi: 10.1128/Spectrum.00498-21. Epub 2021 Sep 15.

Abstract

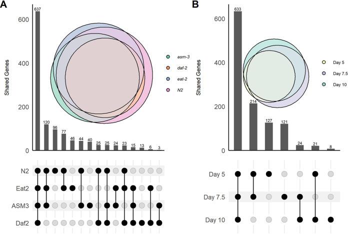
Host-bacterial interactions over the course of aging are understudied due to complexities of the human microbiome and challenges of collecting samples that span a lifetime. To investigate the role of host-microbial interactions in aging, we performed transcriptomics using wild-type Caenorhabditis elegans () and three long-lived mutants (, , and ) fed Escherichia coli OP50 and sampled at days 5, 7.5, and 10 of adulthood. We found host age is a better predictor of the E. coli expression profiles than host genotype. Specifically, host age was associated with clustering (permutational multivariate analysis of variance [PERMANOVA],  = 0.001) and variation (Adonis,  = 0.001, R = 11.5%) among E. coli expression profiles, whereas host genotype was not (PERMANOVA,  > 0.05; Adonis,  > 0.05, R = 5.9%). Differential analysis of the E. coli transcriptome yielded 22 Kyoto Encyclopedia of Genes and Genomes (KEGG) pathways and 100 KEGG genes enriched when samples were grouped by time point [LDA, linear discriminant analysis; log(LDA), ≥2;  ≤ 0.05], including several involved in biofilm formation. Coexpression analysis of host and bacterial genes yielded six modules of C. elegans genes that were coexpressed with one bacterial regulator gene over time. The three most significant bacterial regulators included genes relating to biofilm formation, lipopolysaccharide production, and thiamine biosynthesis. Age was significantly associated with clustering and variation among transcriptomic samples, supporting the idea that microbes are active and plastic within C. elegans throughout life. Coexpression analysis further revealed interactions between E. coli and C. elegans that occurred over time, building on a growing literature of host-microbial interactions. Previous research has reported effects of the microbiome on health span and life span of Caenorhabditis elegans, including interactions with evolutionarily conserved pathways in humans. We build on this literature by reporting the gene expression of Escherichia coli OP50 in wild-type () and three long-lived mutants of C. elegans. The manuscript represents the first study, to our knowledge, to perform temporal host-microbial transcriptomics in the model organism C. elegans. Understanding changes to the microbial transcriptome over time is an important step toward elucidating host-microbial interactions and their potential relationship to aging. We found that age was significantly associated with clustering and variation among transcriptomic samples, supporting the idea that microbes are active and plastic within C. elegans throughout life. Coexpression analysis further revealed interactions between E. coli and C. elegans that occurred over time, which contributes to our growing knowledge about host-microbial interactions.

摘要

由于人类微生物组的复杂性以及收集跨越生命周期样本的挑战,衰老过程中宿主-细菌相互作用的研究还不够深入。为了研究宿主-微生物相互作用在衰老中的作用,我们使用野生型秀丽隐杆线虫(Caenorhabditis elegans)和三个长寿突变体(daf-2、clk-1 和 sir-2.1)进行了转录组学研究,这些突变体以大肠杆菌 OP50 为食,并在成年后的第 5、7.5 和 10 天进行采样。我们发现,与宿主基因型相比,宿主年龄是更好的大肠杆菌表达谱预测因子。具体来说,宿主年龄与大肠杆菌表达谱的聚类(置换多元方差分析[PERMANOVA],p = 0.001)和变化(Adonis,p = 0.001,R = 11.5%)相关,而宿主基因型则不相关(PERMANOVA,p > 0.05;Adonis,p > 0.05,R = 5.9%)。对大肠杆菌转录组的差异分析产生了 22 个京都基因与基因组百科全书(Kyoto Encyclopedia of Genes and Genomes,KEGG)途径和 100 个 KEGG 基因,当按时间点对样本进行分组时,这些途径和基因是富集的 [线性判别分析(linear discriminant analysis,LDA);对数 LDA(log[LDA])≥2;p ≤ 0.05],包括与生物膜形成有关的途径和基因。宿主和细菌基因的共表达分析产生了 6 个秀丽隐杆线虫基因模块,这些基因与一个细菌调节基因随时间共表达。三个最重要的细菌调节基因包括与生物膜形成、脂多糖产生和硫胺素生物合成有关的基因。年龄与转录组样本的聚类和变化显著相关,这支持了微生物在秀丽隐杆线虫整个生命周期内活跃且具有可塑性的观点。共表达分析进一步揭示了大肠杆菌和秀丽隐杆线虫之间随时间发生的相互作用,这是宿主-微生物相互作用研究的一个重要进展。先前的研究报告了微生物组对秀丽隐杆线虫健康寿命和寿命的影响,包括与人类中保守途径的相互作用。我们通过报告野生型秀丽隐杆线虫(C. elegans)和三个长寿突变体的大肠杆菌 OP50 的基因表达,在此基础上进行了研究。据我们所知,本文代表了首次在秀丽隐杆线虫这一模式生物中进行时间性宿主-微生物转录组学研究。了解微生物转录组随时间的变化是阐明宿主-微生物相互作用及其与衰老潜在关系的重要步骤。我们发现,年龄与转录组样本的聚类和变化显著相关,这支持了微生物在秀丽隐杆线虫整个生命周期内活跃且具有可塑性的观点。共表达分析进一步揭示了大肠杆菌和秀丽隐杆线虫之间随时间发生的相互作用,这有助于我们不断增加对宿主-微生物相互作用的认识。

https://cdn.ncbi.nlm.nih.gov/pmc/blobs/0a88/8557943/a1a15a9dbc27/spectrum.00498-21-f001.jpg

文献AI研究员

20分钟写一篇综述,助力文献阅读效率提升50倍。

立即体验

用中文搜PubMed

大模型驱动的PubMed中文搜索引擎

马上搜索

文档翻译

学术文献翻译模型,支持多种主流文档格式。

立即体验