Suppr超能文献

含喹喔啉化合物的抗血吸虫活性:从命中鉴定到先导优化。

Anti-schistosomal activities of quinoxaline-containing compounds: From hit identification to lead optimisation.

机构信息

Institute of Biological, Environmental and Rural Sciences (IBERS), Aberystwyth University, Aberystwyth, SY23 3DA, United Kingdom.

Center for Discovery and Innovation in Parasitic Diseases (CDIPD), Skaggs School of Pharmacy and Pharmaceutical Sciences, University of California, San Diego, La Jolla, CA 92093, USA.

出版信息

Eur J Med Chem. 2021 Dec 15;226:113823. doi: 10.1016/j.ejmech.2021.113823. Epub 2021 Sep 10.

Abstract

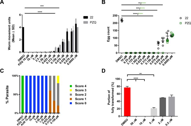
Schistosomiasis is a neglected disease of poverty that is caused by infection with blood fluke species contained within the genus Schistosoma. For the last 40 years, control of schistosomiasis in endemic regions has predominantly been facilitated by administration of a single drug, praziquantel. Due to limitations in this mono-chemotherapeutic approach for sustaining schistosomiasis control into the future, alternative anti-schistosomal compounds are increasingly being sought by the drug discovery community. Herein, we describe a multi-pronged, integrated strategy that led to the identification and further exploration of the quinoxaline core as a promising anti-schistosomal scaffold. Firstly, phenotypic screening of commercially available small molecules resulted in the identification of a moderately active hit compound against Schistosoma mansoni (1, EC = 4.59 μM on schistosomula). Secondary exploration of the chemical space around compound 1 led to the identification of a quinoxaline-core containing, non-genotoxic lead (compound 22). Compound 22 demonstrated substantially improved activities on both intra-mammalian (EC = 0.44 μM, 0.20 μM and 84.7 nM, on schistosomula, juvenile and adult worms, respectively) and intra-molluscan (sporocyst) S. mansoni lifecycle stages. Further medicinal chemistry optimisation of compound 22, resulting in the generation of 20 additional analogues, improved our understanding of the structure-activity relationship and resulted in considerable improvements in both anti-schistosome potency and selectivity (e.g. compound 30; EC = 2.59 nM on adult worms; selectivity index compared to the HepG2 cell line = 348). Some derivatives of compound 22 (e.g. 31 and 33) also demonstrated significant activity against the two other medically important species, Schistosoma haematobium and Schistosoma japonicum. Further optimisation of this class of anti-schistosomal is ongoing and could lead to the development of an urgently needed alternative to praziquantel for assisting in schistosomiasis elimination strategies.

摘要

血吸虫病是一种被忽视的贫困病,由曼氏血吸虫属内的血吸病虫种感染引起。在过去的 40 年中,在流行地区控制血吸虫病主要是通过使用一种单一药物——吡喹酮来实现。由于这种单一化学疗法在未来维持血吸虫病控制方面存在局限性,药物发现界越来越多地寻找替代抗血吸虫化合物。在此,我们描述了一种多方面的综合策略,该策略导致了鉴定和进一步探索喹喔啉核心作为有前途的抗血吸虫支架。首先,对商业上可用的小分子进行表型筛选,结果鉴定出一种对曼氏血吸虫具有中等活性的命中化合物(对尾蚴的 EC = 4.59 μM)。对化合物 1 周围的化学空间进行二次探索,鉴定出一种含有喹喔啉核心的非遗传毒性先导化合物(化合物 22)。化合物 22 在哺乳动物体内(对尾蚴、幼体和成虫的 EC = 0.44 μM、0.20 μM 和 84.7 nM)和软体动物内(孢囊)曼氏血吸虫生命周期阶段的活性均有显著提高。进一步对化合物 22 进行药物化学优化,生成 20 个额外的类似物,这提高了我们对结构-活性关系的理解,并显著提高了抗血吸虫的效力和选择性(例如,化合物 30;对成虫的 EC = 2.59 nM;与 HepG2 细胞系的选择性指数 = 348)。化合物 22 的一些衍生物(例如 31 和 33)对另外两种重要的医学物种——埃及血吸虫和日本血吸虫也表现出显著的活性。这类抗血吸虫化合物的进一步优化正在进行中,可能会开发出一种急需的吡喹酮替代品,以协助消除血吸虫病的策略。

https://cdn.ncbi.nlm.nih.gov/pmc/blobs/9cdf/8626775/b01523d98c82/ga1.jpg

文献AI研究员

20分钟写一篇综述,助力文献阅读效率提升50倍。

立即体验

用中文搜PubMed

大模型驱动的PubMed中文搜索引擎

马上搜索

文档翻译

学术文献翻译模型,支持多种主流文档格式。

立即体验