Suppr超能文献

细菌吞噬机制在蚯蚓和人类免疫细胞之间的进化过程中高度保守。

Bacterial Engulfment Mechanism Is Strongly Conserved in Evolution Between Earthworm and Human Immune Cells.

机构信息

Department of Immunology and Biotechnology, Clinical Center, Medical School, University of Pécs, Pécs, Hungary.

Department of Medical Biology and Central Electron Microscope Laboratory, Medical School, University of Pécs, Pécs, Hungary.

出版信息

Front Immunol. 2021 Sep 1;12:733541. doi: 10.3389/fimmu.2021.733541. eCollection 2021.

Abstract

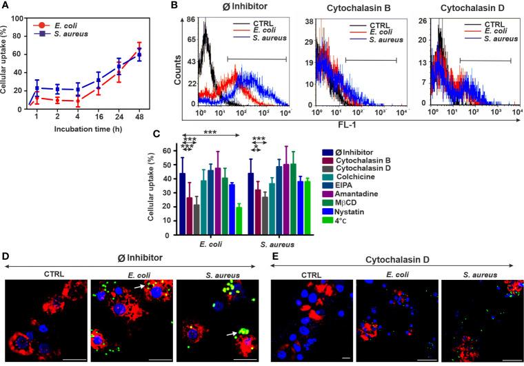
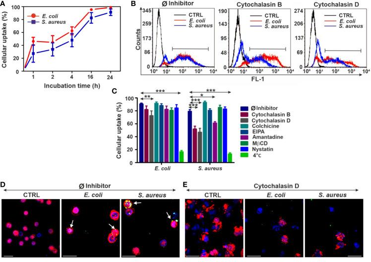
Invertebrates, including earthworms, are applied to study the evolutionarily conserved cellular immune processes. Earthworm immunocytes (so-called coelomocytes) are functionally similar to vertebrate myeloid cells and form the first line of defense against invading pathogens. Hereby, we compared the engulfment mechanisms of THP-1 human monocytic cells, differentiated THP-1 (macrophage-like) cells, and coelomocytes towards and bacteria applying various endocytosis inhibitors [amantadine, 5-(-ethyl--isopropyl) amiloride, colchicine, cytochalasin B, cytochalasin D, methyl-ß-cyclodextrin, and nystatin]. Subsequently, we investigated the messenger RNA (mRNA) expressions of immune receptor-related molecules (, , ) and the colocalization of lysosomes with engulfed bacteria following uptake inhibition in every cell type. Actin depolymerization by cytochalasin B and D has strongly inhibited the endocytosis of both bacterial strains in the studied cell types, suggesting the conserved role of actin-dependent phagocytosis. Decreased numbers of colocalized lysosomes/bacteria supported these findings. In THP-1 cells expression was increased upon cytochalasin D pretreatment, while this inhibitor caused a dropped expression in differentiated THP-1 cells and coelomocytes. The obtained data reveal further insights into the evolution of phagocytes in eukaryotes. Earthworm and human phagocytes possess analogous mechanisms for bacterial internalization.

摘要

无脊椎动物,包括蚯蚓,被应用于研究进化上保守的细胞免疫过程。蚯蚓免疫细胞(所谓的体腔细胞)在功能上与脊椎动物的髓样细胞相似,形成抵御入侵病原体的第一道防线。在此,我们比较了 THP-1 人单核细胞、分化的 THP-1(巨噬样)细胞和体腔细胞吞噬 和 细菌的吞噬机制,方法是使用各种胞吞抑制剂[金刚烷胺、5-(乙基-异丙基)阿米洛利、秋水仙碱、细胞松弛素 B、细胞松弛素 D、甲基-β-环糊精和制霉菌素]。随后,我们研究了免疫受体相关分子(、、)的信使 RNA(mRNA)表达以及在每种细胞类型中吞噬作用抑制后溶酶体与吞噬细菌的共定位。细胞松弛素 B 和 D 引起的肌动蛋白解聚强烈抑制了两种细菌在研究细胞类型中的胞吞作用,这表明肌动蛋白依赖性吞噬作用具有保守作用。共定位的溶酶体/细菌数量减少支持了这些发现。在 THP-1 细胞中,细胞松弛素 D 预处理后 表达增加,而该抑制剂导致分化的 THP-1 细胞和体腔细胞中的 表达下降。获得的数据进一步揭示了真核生物吞噬细胞进化的见解。蚯蚓和人类吞噬细胞具有类似的细菌内化机制。

https://cdn.ncbi.nlm.nih.gov/pmc/blobs/04ff/8440998/5e4b364d7e84/fimmu-12-733541-g001.jpg

文献AI研究员

20分钟写一篇综述,助力文献阅读效率提升50倍。

立即体验

用中文搜PubMed

大模型驱动的PubMed中文搜索引擎

马上搜索

文档翻译

学术文献翻译模型,支持多种主流文档格式。

立即体验