Suppr超能文献

水平调节胰腺导管腺癌中的转移异质性。

Levels Regulate Metastatic Heterogeneity in Pancreatic Adenocarcinoma.

机构信息

Department of Internal Medicine and Children's Research Institute, UT Southwestern Medical Center, Dallas, Texas.

Harold C. Simmons Comprehensive Cancer Center, UT Southwestern Medical Center, Dallas, Texas.

出版信息

Cancer Discov. 2022 Feb;12(2):542-561. doi: 10.1158/2159-8290.CD-20-1826. Epub 2021 Sep 22.

Abstract

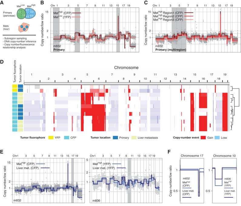
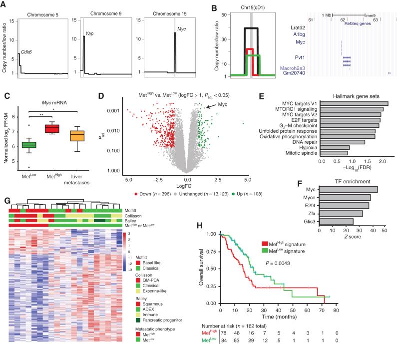
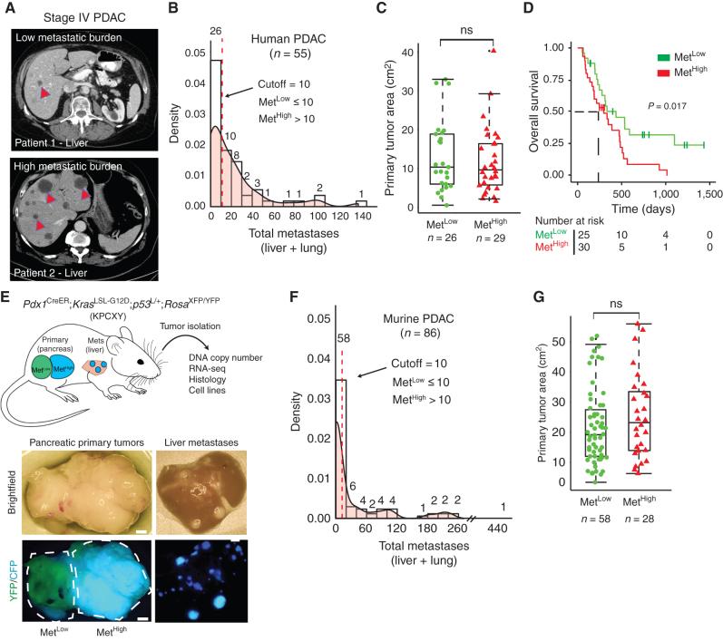
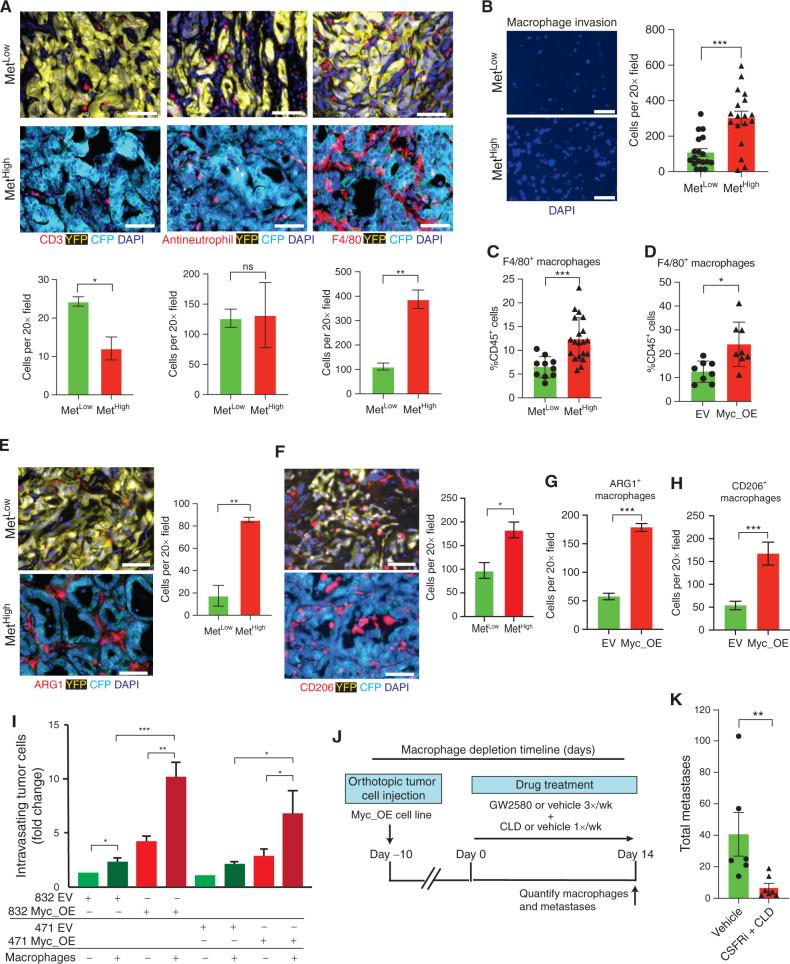
The degree of metastatic disease varies widely among patients with cancer and affects clinical outcomes. However, the biological and functional differences that drive the extent of metastasis are poorly understood. We analyzed primary tumors and paired metastases using a multifluorescent lineage-labeled mouse model of pancreatic ductal adenocarcinoma (PDAC)-a tumor type in which most patients present with metastases. Genomic and transcriptomic analysis revealed an association between metastatic burden and gene amplification or transcriptional upregulation of and its downstream targets. Functional experiments showed that MYC promotes metastasis by recruiting tumor-associated macrophages, leading to greater bloodstream intravasation. Consistent with these findings, metastatic progression in human PDAC was associated with activation of MYC signaling pathways and enrichment for amplifications specifically in metastatic patients. Collectively, these results implicate MYC activity as a major determinant of metastatic burden in advanced PDAC. SIGNIFICANCE: Here, we investigate metastatic variation seen clinically in patients with PDAC and murine PDAC tumors and identify MYC as a major driver of this heterogeneity..

摘要

癌症患者的转移疾病程度差异很大,影响临床结果。然而,驱动转移程度的生物学和功能差异尚未被充分理解。我们使用一种荧光谱系标记的胰腺导管腺癌(PDAC)小鼠模型分析了原发肿瘤和配对转移灶,这是一种大多数患者都出现转移的肿瘤类型。基因组和转录组分析显示,转移负担与基因扩增或转录上调及其下游靶标之间存在关联。功能实验表明,MYC 通过招募肿瘤相关巨噬细胞促进转移,导致更多的血液内渗。与这些发现一致,人 PDAC 的转移进展与 MYC 信号通路的激活以及 扩增物在转移性患者中的富集有关。总的来说,这些结果表明 MYC 活性是晚期 PDAC 转移负担的主要决定因素。意义:在这里,我们研究了临床中观察到的 PDAC 患者和鼠 PDAC 肿瘤中的转移变异,并确定 MYC 是这种异质性的主要驱动因素。

https://cdn.ncbi.nlm.nih.gov/pmc/blobs/8a7a/9651160/e98b76e09f9f/542fig1.jpg

文献AI研究员

20分钟写一篇综述,助力文献阅读效率提升50倍。

立即体验

用中文搜PubMed

大模型驱动的PubMed中文搜索引擎

马上搜索

文档翻译

学术文献翻译模型,支持多种主流文档格式。

立即体验