Suppr超能文献

博来霉素诱导的肺纤维化缓解后细胞内羟脯氨酸印迹。

Intracellular hydroxyproline imprinting following resolution of bleomycin-induced pulmonary fibrosis.

机构信息

Dept of Pathophysiology, Guizhou Medical University, Guiyang, China.

State Key Laboratory of Respiratory Diseases, National Clinical Research Center for Respiratory Diseases, Guangzhou Institute of Respiratory Health, First Affiliated Hospital of Guangzhou Medical University, Guangzhou, China.

出版信息

Eur Respir J. 2022 May 5;59(5). doi: 10.1183/13993003.00864-2021. Print 2022 May.

Abstract

BACKGROUND

Idiopathic pulmonary fibrosis (IPF) is a fatal lung disease with few treatment options. The poor success in developing anti-IPF strategies has impelled researchers to reconsider the importance of the choice of animal model and assessment methodologies. Currently, it is still not settled whether the bleomycin-induced lung fibrosis mouse model finally returns to resolution.

METHODS

This study aimed to follow the dynamic fibrotic features of bleomycin-treated mouse lungs over extended durations through a combination of the latest technologies (micro-computed tomography imaging and histological detection of degraded collagens) and traditional methods. In addition, we also applied immunohistochemistry to explore the distribution of all hydroxyproline-containing molecules.

RESULTS

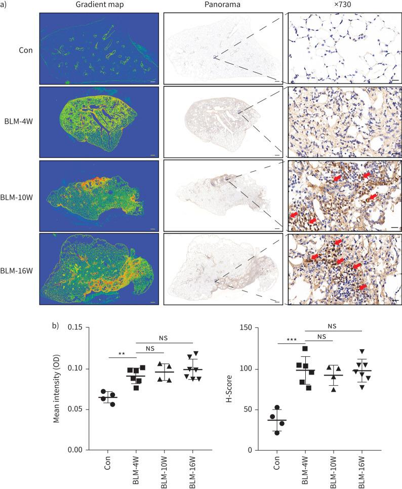
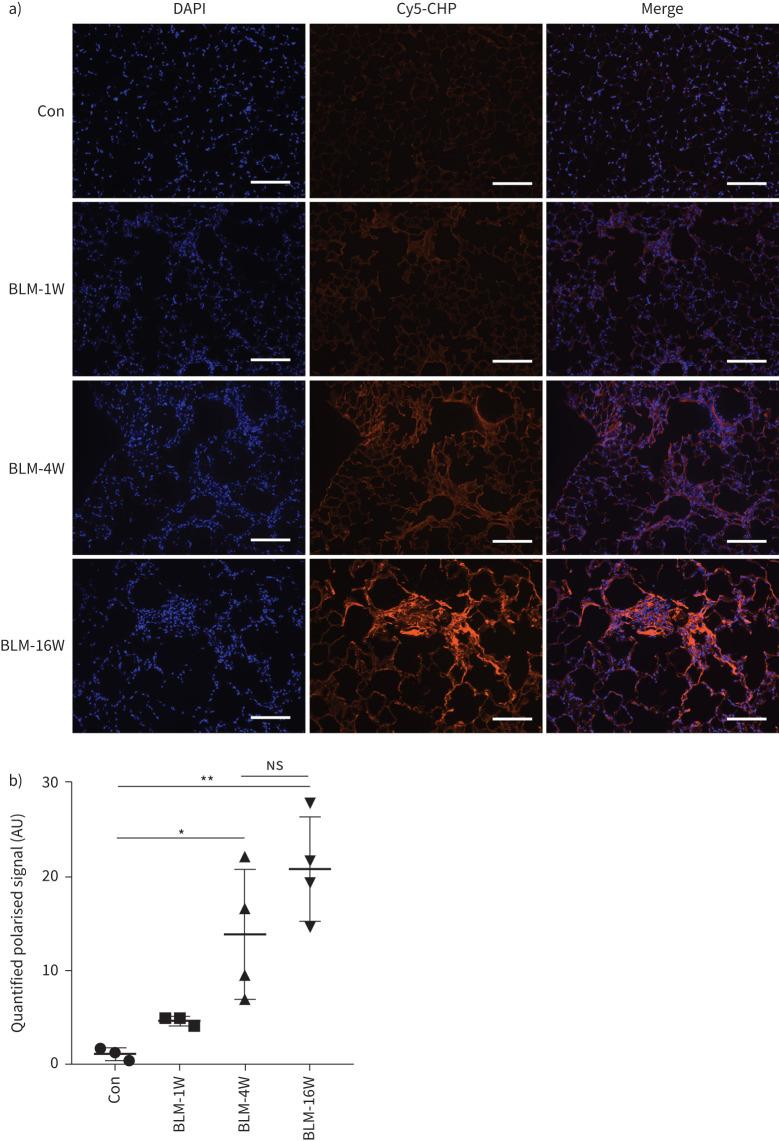
As determined by classical biochemical methods, total lung hydroxyproline contents reached a peak at 4 weeks after bleomycin injury and maintained a steady high level thereafter until the end of the experiments (16 weeks). This result seemed to partially contradict with the changes of other fibrosis evaluation parameters, which indicated a gradual degradation of collagens and a recovery of lung aeration after the fibrosis peak. This inconsistency was well reconciled by our data from immunostaining against hydroxyproline and fluorescent peptide staining against degraded collagen, together showing large amounts of hydroxyproline-rich degraded collagen fragments detained and enriched within the intracellular regions at 10 or 16 weeks rather than at 4 weeks after bleomycin treatment.

CONCLUSIONS

Our present data not only offer respiratory researchers a new perspective towards the resolution nature of mouse lung fibrosis, but also remind them to be cautious when using the hydroxyproline content assay to evaluate the severity of fibrosis.

摘要

背景

特发性肺纤维化(IPF)是一种致命的肺部疾病,治疗选择有限。开发抗 IPF 策略的成功率较低,促使研究人员重新考虑动物模型选择和评估方法的重要性。目前,仍然没有确定博来霉素诱导的肺纤维化小鼠模型最终是否会恢复消退。

方法

本研究旨在通过结合最新技术(微计算机断层扫描成像和降解胶原蛋白的组织学检测)和传统方法,在延长的时间内跟踪博来霉素处理的小鼠肺部的动态纤维化特征。此外,我们还应用免疫组织化学技术来探索所有含有羟脯氨酸的分子的分布。

结果

经典生化方法测定,肺羟脯氨酸含量在博来霉素损伤后 4 周达到峰值,此后一直保持稳定的高水平,直至实验结束(16 周)。这一结果似乎与其他纤维化评估参数的变化部分矛盾,这些参数表明胶原蛋白逐渐降解,纤维化峰值后肺通气功能逐渐恢复。免疫组化针对羟脯氨酸和针对降解胶原蛋白的荧光肽染色的结果很好地协调了这种不一致性,共同显示在博来霉素治疗后 10 或 16 周而非 4 周时,大量富含羟脯氨酸的降解胶原蛋白片段被保留和富集在细胞内区域。

结论

我们目前的数据不仅为呼吸研究人员提供了一个观察小鼠肺纤维化消退性质的新视角,也提醒他们在使用羟脯氨酸含量测定法评估纤维化严重程度时要谨慎。

https://cdn.ncbi.nlm.nih.gov/pmc/blobs/8056/9068975/376b67c96287/ERJ-00864-2021.01.jpg

文献AI研究员

20分钟写一篇综述,助力文献阅读效率提升50倍。

立即体验

用中文搜PubMed

大模型驱动的PubMed中文搜索引擎

马上搜索

文档翻译

学术文献翻译模型,支持多种主流文档格式。

立即体验