Suppr超能文献

生物工程化的人类胰腺癌 3D 模型再现了体内肿瘤生物学特性。

Bioengineered 3D models of human pancreatic cancer recapitulate in vivo tumour biology.

机构信息

Barts Cancer Institute, Queen Mary University of London, London, UK.

Institute of Bioengineering, Queen Mary University of London, London, UK.

出版信息

Nat Commun. 2021 Sep 24;12(1):5623. doi: 10.1038/s41467-021-25921-9.

Abstract

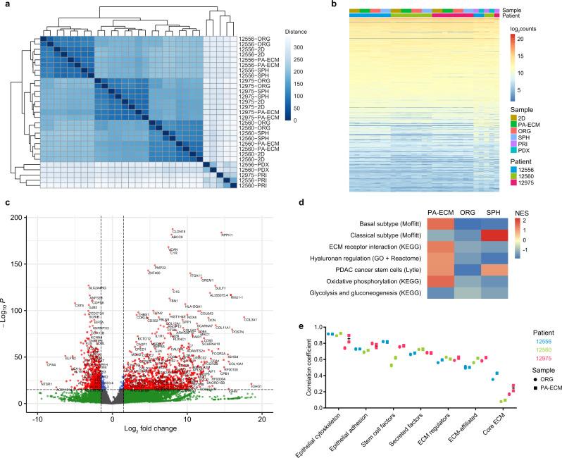
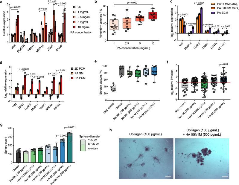
Patient-derived in vivo models of human cancer have become a reality, yet their turnaround time is inadequate for clinical applications. Therefore, tailored ex vivo models that faithfully recapitulate in vivo tumour biology are urgently needed. These may especially benefit the management of pancreatic ductal adenocarcinoma (PDAC), where therapy failure has been ascribed to its high cancer stem cell (CSC) content and high density of stromal cells and extracellular matrix (ECM). To date, these features are only partially reproduced ex vivo using organoid and sphere cultures. We have now developed a more comprehensive and highly tuneable ex vivo model of PDAC based on the 3D co-assembly of peptide amphiphiles (PAs) with custom ECM components (PA-ECM). These cultures maintain patient-specific transcriptional profiles and exhibit CSC functionality, including strong in vivo tumourigenicity. User-defined modification of the system enables control over niche-dependent phenotypes such as epithelial-to-mesenchymal transition and matrix deposition. Indeed, proteomic analysis of these cultures reveals improved matrisome recapitulation compared to organoids. Most importantly, patient-specific in vivo drug responses are better reproduced in self-assembled cultures than in other models. These findings support the use of tuneable self-assembling platforms in cancer research and pave the way for future precision medicine approaches.

摘要

患者来源的人类癌症体内模型已经成为现实,但它们的周转时间不足以满足临床应用的需求。因此,迫切需要定制的能够忠实地再现体内肿瘤生物学的离体模型。这对于胰腺导管腺癌(PDAC)的治疗尤其有益,其治疗失败归因于其高癌症干细胞(CSC)含量和基质细胞和细胞外基质(ECM)的高密度。迄今为止,使用类器官和球体培养物仅部分地在离体环境中再现了这些特征。我们现在基于肽两亲物(PAs)与定制 ECM 成分(PA-ECM)的 3D 共组装,开发了一种更全面且高度可调的 PDAC 离体模型。这些培养物保持患者特异性转录谱,并表现出 CSC 功能,包括强烈的体内致瘤性。用户定义的系统修改可控制小生境依赖性表型,例如上皮间质转化和基质沉积。实际上,对这些培养物的蛋白质组学分析表明,与类器官相比,基质组的再现得到了改善。最重要的是,在自组装培养物中比在其他模型中更好地再现了患者特异性体内药物反应。这些发现支持在癌症研究中使用可调谐的自组装平台,并为未来的精准医学方法铺平了道路。

https://cdn.ncbi.nlm.nih.gov/pmc/blobs/419a/8463670/2c73b9c104c3/41467_2021_25921_Fig1_HTML.jpg

文献AI研究员

20分钟写一篇综述,助力文献阅读效率提升50倍。

立即体验

用中文搜PubMed

大模型驱动的PubMed中文搜索引擎

马上搜索

文档翻译

学术文献翻译模型,支持多种主流文档格式。

立即体验