Suppr超能文献

细胞毒性海洋生物碱 3,10-二溴菲斯海绵诱导细胞凋亡,并与阿糖胞苷协同作用导致白血病细胞死亡。

Cytotoxic Marine Alkaloid 3,10-Dibromofascaplysin Induces Apoptosis and Synergizes with Cytarabine Resulting in Leukemia Cell Death.

机构信息

Department of Cancer Cell Biology, Engelhardt Institute of Molecular Biology, Russian Academy of Sciences, Vavilova 32, 119991 Moscow, Russia.

Center for Precision Genome Editing and Genetic Technologies for Biomedicine, Engelhardt Institute of Molecular Biology, Russian Academy of Sciences, Vavilova 32, 119991 Moscow, Russia.

出版信息

Mar Drugs. 2021 Aug 27;19(9):489. doi: 10.3390/md19090489.

Abstract

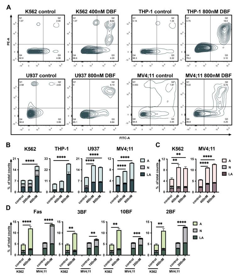
Myeloid leukemia is a hematologic neoplasia characterized by a clonal proliferation of hematopoietic stem cell progenitors. Patient prognosis varies depending on the subtype of leukemia as well as eligibility for intensive treatment regimens and allogeneic stem cell transplantation. Although significant progress has been made in the therapy of patients including novel targeted treatment approaches, there is still an urgent need to optimize treatment outcome. The most common therapy is based on the use of chemotherapeutics cytarabine and anthrayclines. Here, we studied the effect of the recently synthesized marine alkaloid 3,10-dibromofascaplysin (DBF) in myeloid leukemia cells. Unsubstituted fascaplysin was early found to affect cell cycle via inhibiting CDK4/6, thus we compared the activity of DBF and other brominated derivatives with known CDK4/6 inhibitor palbociclib, which was earlier shown to be a promising candidate to treat leukemia. Unexpectedly, the effect DBF on cell cycle differs from palbociclib. In fact, DBF induced leukemic cells apoptosis and decreased the expression of genes responsible for cancer cell survival. Simultaneously, DBF was found to activate the E2F1 transcription factor. Using bioinformatical approaches we evaluated the possible molecular mechanisms, which may be associated with DBF-induced activation of E2F1. Finally, we found that DBF synergistically increase the cytotoxic effect of cytarabine in different myeloid leukemia cell lines. In conclusion, DBF is a promising drug candidate, which may be used in combinational therapeutics approaches to reduce leukemia cell growth.

摘要

骨髓性白血病是一种血液系统恶性肿瘤,其特征是造血干细胞前体细胞的克隆性增殖。患者的预后取决于白血病的亚型以及是否有资格接受强化治疗方案和异基因干细胞移植。尽管在包括新型靶向治疗方法在内的患者治疗方面取得了重大进展,但仍迫切需要优化治疗效果。最常见的治疗方法是基于使用化疗药物阿糖胞苷和蒽环类药物。在这里,我们研究了最近合成的海洋生物碱 3,10-二溴法卡林(DBF)在骨髓性白血病细胞中的作用。早期发现未取代的法卡林通过抑制 CDK4/6 来影响细胞周期,因此我们比较了 DBF 和其他具有已知 CDK4/6 抑制剂帕博西尼(palbociclib)活性的溴代衍生物的活性,palbociclib 早期被证明是治疗白血病的有前途的候选药物。出乎意料的是,DBF 对细胞周期的影响与 palbociclib 不同。事实上,DBF 诱导白血病细胞凋亡并降低负责癌细胞存活的基因的表达。同时,发现 DBF 激活了 E2F1 转录因子。我们使用生物信息学方法评估了可能与 DBF 诱导的 E2F1 激活相关的分子机制。最后,我们发现 DBF 可协同增强阿糖胞苷在不同骨髓性白血病细胞系中的细胞毒性作用。总之,DBF 是一种很有前途的候选药物,可用于联合治疗方法以减少白血病细胞生长。

https://cdn.ncbi.nlm.nih.gov/pmc/blobs/c4fb/8468638/4981f16e9a2a/marinedrugs-19-00489-g001.jpg

文献AI研究员

20分钟写一篇综述,助力文献阅读效率提升50倍。

立即体验

用中文搜PubMed

大模型驱动的PubMed中文搜索引擎

马上搜索

文档翻译

学术文献翻译模型,支持多种主流文档格式。

立即体验