Suppr超能文献

高钠环境会损害中性粒细胞吞噬细胞氧化酶依赖的抗菌活性。

High Na Environments Impair Phagocyte Oxidase-Dependent Antibacterial Activity of Neutrophils.

机构信息

Institute of Clinical Microbiology and Hygiene, University Hospital of Regensburg and University of Regensburg, Regensburg, Germany.

Max Planck Institute (MPI) of Biochemistry, Martinsried, Germany.

出版信息

Front Immunol. 2021 Sep 10;12:712948. doi: 10.3389/fimmu.2021.712948. eCollection 2021.

Abstract

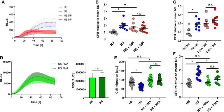
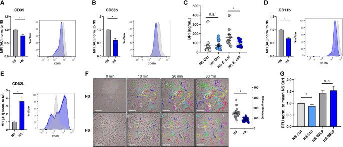
Infection and inflammation can augment local Na abundance. These increases in local Na levels boost proinflammatory and antimicrobial macrophage activity and can favor polarization of T cells towards a proinflammatory Th17 phenotype. Although neutrophils play an important role in fighting intruding invaders, the impact of increased Na on the antimicrobial activity of neutrophils remains elusive. Here we show that, in neutrophils, increases in Na (high salt, HS) impair the ability of human and murine neutrophils to eliminate and . High salt caused reduced spontaneous movement, degranulation and impaired production of reactive oxygen species (ROS) while leaving neutrophil viability unchanged. High salt enhanced the activity of the p38 mitogen-activated protein kinase (p38/MAPK) and increased the interleukin (IL)-8 release in a p38/MAPK-dependent manner. Whereas inhibition of p38/MAPK did not result in improved neutrophil defense, pharmacological blockade of the phagocyte oxidase (PHOX) or its genetic ablation mimicked the impaired antimicrobial activity detected under high salt conditions. Stimulation of neutrophils with phorbol-12-myristate-13-acetate (PMA) overcame high salt-induced impairment in ROS production and restored antimicrobial activity of neutrophils. Hence, we conclude that high salt-impaired PHOX activity results in diminished antimicrobial activity. Our findings suggest that increases in local Na represent an ionic checkpoint that prevents excessive ROS production of neutrophils, which decreases their antimicrobial potential and could potentially curtail ROS-mediated tissue damage.

摘要

感染和炎症会增加局部钠离子(Na)的含量。这些局部 Na 水平的升高会增强促炎和抗菌的巨噬细胞活性,并可能促使 T 细胞向促炎 Th17 表型极化。尽管中性粒细胞在抵御入侵病原体方面发挥着重要作用,但增加的 Na 对中性粒细胞抗菌活性的影响仍不清楚。本文中,我们发现,在中性粒细胞中,Na 的增加(高盐,HS)会损害人和鼠中性粒细胞清除 和 的能力。高盐会导致中性粒细胞自发性运动、脱颗粒和活性氧物质(ROS)产生减少,而不影响中性粒细胞的活力。高盐会增强丝裂原活化蛋白激酶 p38(p38/MAPK)的活性,并以依赖 p38/MAPK 的方式增加白细胞介素(IL)-8 的释放。然而,抑制 p38/MAPK 并不能改善中性粒细胞的防御功能,而吞噬细胞氧化酶(PHOX)的药理学阻断或其基因敲除则模拟了在高盐条件下检测到的抗菌活性受损。用佛波醇-12-肉豆蔻酸-13-乙酸酯(PMA)刺激中性粒细胞可克服高盐诱导的 ROS 产生受损,并恢复中性粒细胞的抗菌活性。因此,我们得出结论,高盐会损害 PHOX 活性,导致抗菌活性降低。我们的研究结果表明,局部 Na 的增加代表了一个离子检查点,可防止中性粒细胞产生过多的 ROS,从而降低其抗菌潜力,并可能限制 ROS 介导的组织损伤。

https://cdn.ncbi.nlm.nih.gov/pmc/blobs/e312/8461097/4fee289a5b4c/fimmu-12-712948-g001.jpg

文献AI研究员

20分钟写一篇综述,助力文献阅读效率提升50倍。

立即体验

用中文搜PubMed

大模型驱动的PubMed中文搜索引擎

马上搜索

文档翻译

学术文献翻译模型,支持多种主流文档格式。

立即体验