Suppr超能文献

CBP/p300 溴结构域抑制剂-I-CBP112 降低关键 ABC 转运蛋白的转录并使癌细胞对化疗药物敏感。

CBP/p300 Bromodomain Inhibitor-I-CBP112 Declines Transcription of the Key ABC Transporters and Sensitizes Cancer Cells to Chemotherapy Drugs.

作者信息

Strachowska Magdalena, Gronkowska Karolina, Michlewska Sylwia, Robaszkiewicz Agnieszka

机构信息

Department of General Biophysics, Faculty of Biology and Environmental Protection, University of Lodz, Pomorska 141/143, 90-236 Lodz, Poland.

Laboratory of Microscopic Imaging and Specialized Biological Techniques, Faculty of Biology and Environmental Protection, University of Lodz, Banacha 12/16, 90-237 Lodz, Poland.

出版信息

Cancers (Basel). 2021 Sep 14;13(18):4614. doi: 10.3390/cancers13184614.

Abstract

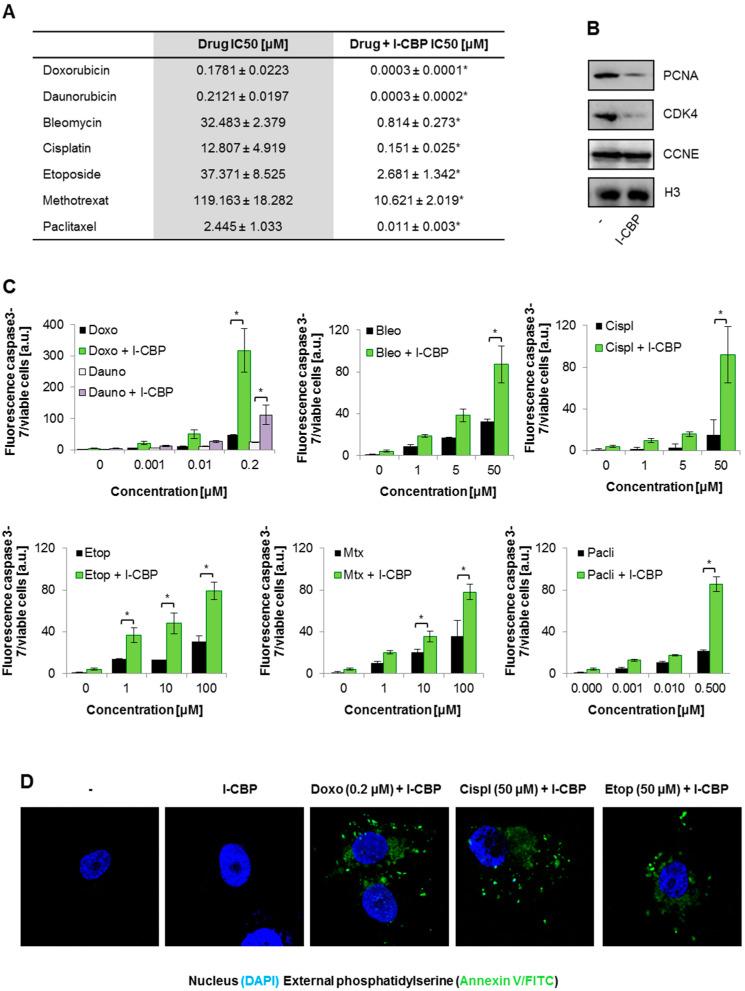
The high expression of some ATP-binding cassette (ABC) transporters is linked to multidrug resistance in cancer cells. We aimed to determine if I-CBP112, which is a CBP/p300 bromodomain inhibitor, altered the vulnerability of the MDA-MB-231 cell line to chemotherapy drugs, which are used in neoadjuvant therapy in patients with triple negative breast cancer (TNBC). MDA-MB-231 cells represent TNBC, which is negative for the expression of estrogen and progesterone receptors and HER2 protein. An I-CBP112-induced decrease in the expression of all the studied ABCs in the breast, but also in the lung (A549), and hepatic (HepG2) cancer cell lines was associated with increased accumulation of doxorubicin, daunorubicin, and methotrexate inside the cells as well as with considerable cell sensitization to a wide range of chemotherapeutics. Gene promoters repressed by I-CBP112 in MDA-MB-231 cells, such as ABCC1 and ABCC10, were characterized by enhanced nucleosome acetylation and, simultaneously, by considerably lower trimethylation in the transcription-promoting form of H3K4me3. The CBP/p300 bromodomain inhibitor induced the recruitment of LSD1 to the gene promoters. The inhibition of this demethylase in the presence of I-CBP112 prevented the repression of ABCC1 and ABCC10 and, to a considerable extent, cancer cells' sensitization to drugs. In conclusion, the CBP/p300 bromodomain inhibitor I-CBP112 can be considered as a potent anti-multidrug-resistance agent, capable of repressing key ABC transporters responsible for drug efflux in various cancer types.

摘要

一些ATP结合盒(ABC)转运蛋白的高表达与癌细胞的多药耐药性有关。我们旨在确定I-CBP112(一种CBP/p300溴结构域抑制剂)是否会改变MDA-MB-231细胞系对化疗药物的敏感性,这些化疗药物用于三阴性乳腺癌(TNBC)患者的新辅助治疗。MDA-MB-231细胞代表TNBC,其雌激素、孕激素受体和HER2蛋白表达均为阴性。I-CBP112导致乳腺癌细胞系以及肺癌(A549)和肝癌(HepG2)细胞系中所有研究的ABC转运蛋白表达下降,这与细胞内阿霉素、柔红霉素和甲氨蝶呤的积累增加以及对多种化疗药物的显著细胞敏感性相关。I-CBP112在MDA-MB-231细胞中抑制的基因启动子,如ABCC1和ABCC10,其特征是核小体乙酰化增强,同时转录促进形式的H3K4me3三甲基化显著降低。CBP/p300溴结构域抑制剂诱导LSD1募集到基因启动子。在I-CBP112存在的情况下抑制这种去甲基酶可防止ABCC1和ABCC10的抑制,并在很大程度上防止癌细胞对药物的敏感化。总之,CBP/p300溴结构域抑制剂I-CBP112可被视为一种有效的抗多药耐药剂,能够抑制负责各种癌症类型药物外排的关键ABC转运蛋白。

https://cdn.ncbi.nlm.nih.gov/pmc/blobs/d7de/8467251/56809dfb48ba/cancers-13-04614-g001.jpg

文献AI研究员

20分钟写一篇综述,助力文献阅读效率提升50倍。

立即体验

用中文搜PubMed

大模型驱动的PubMed中文搜索引擎

马上搜索

文档翻译

学术文献翻译模型,支持多种主流文档格式。

立即体验