Suppr超能文献

IPR 驱动的线粒体钙增加促进 NPC 疾病中的神经元死亡。

IPR-driven increases in mitochondrial Ca promote neuronal death in NPC disease.

机构信息

Department of Physiology and Membrane Biology, University of California, Davis, CA 95616.

Department of Cell Biology and Human Anatomy, University of California, Davis, CA 95616.

出版信息

Proc Natl Acad Sci U S A. 2021 Oct 5;118(40). doi: 10.1073/pnas.2110629118.

Abstract

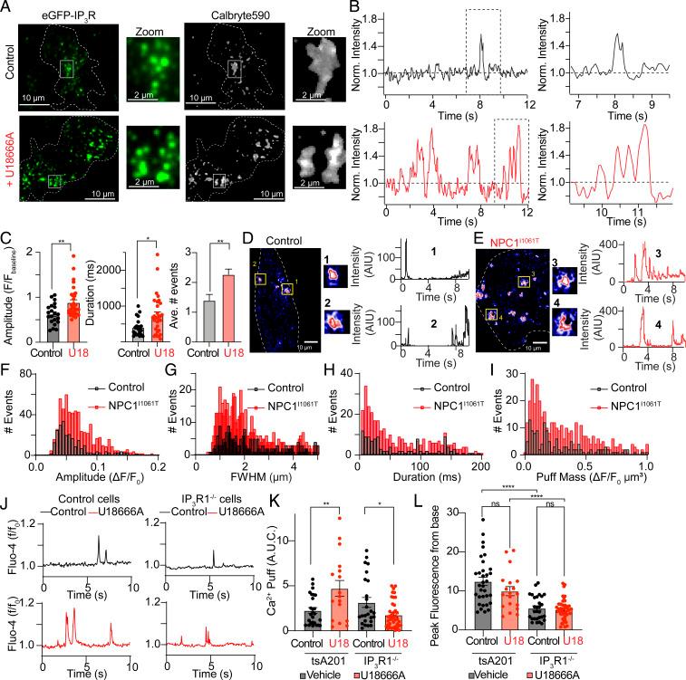
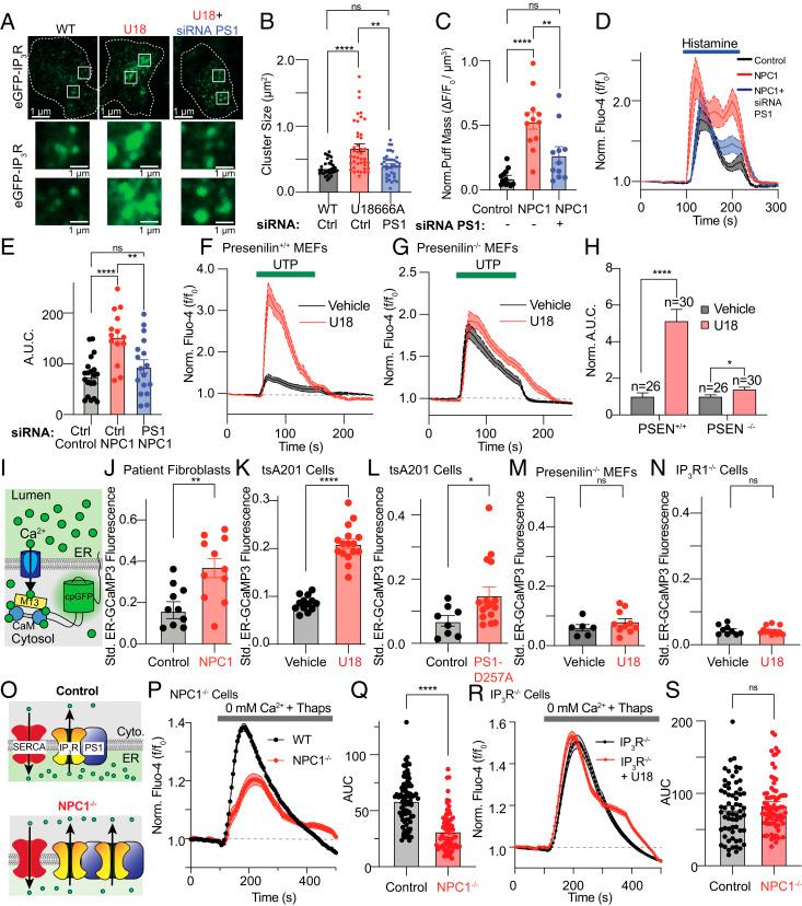
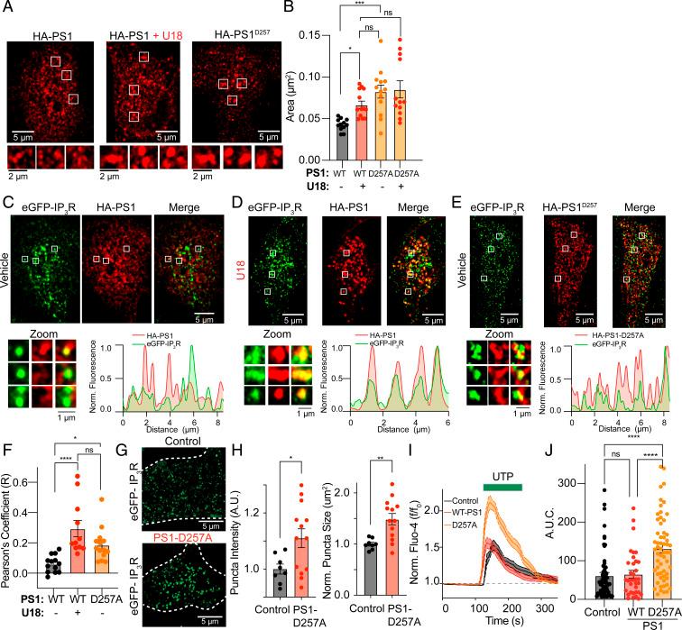
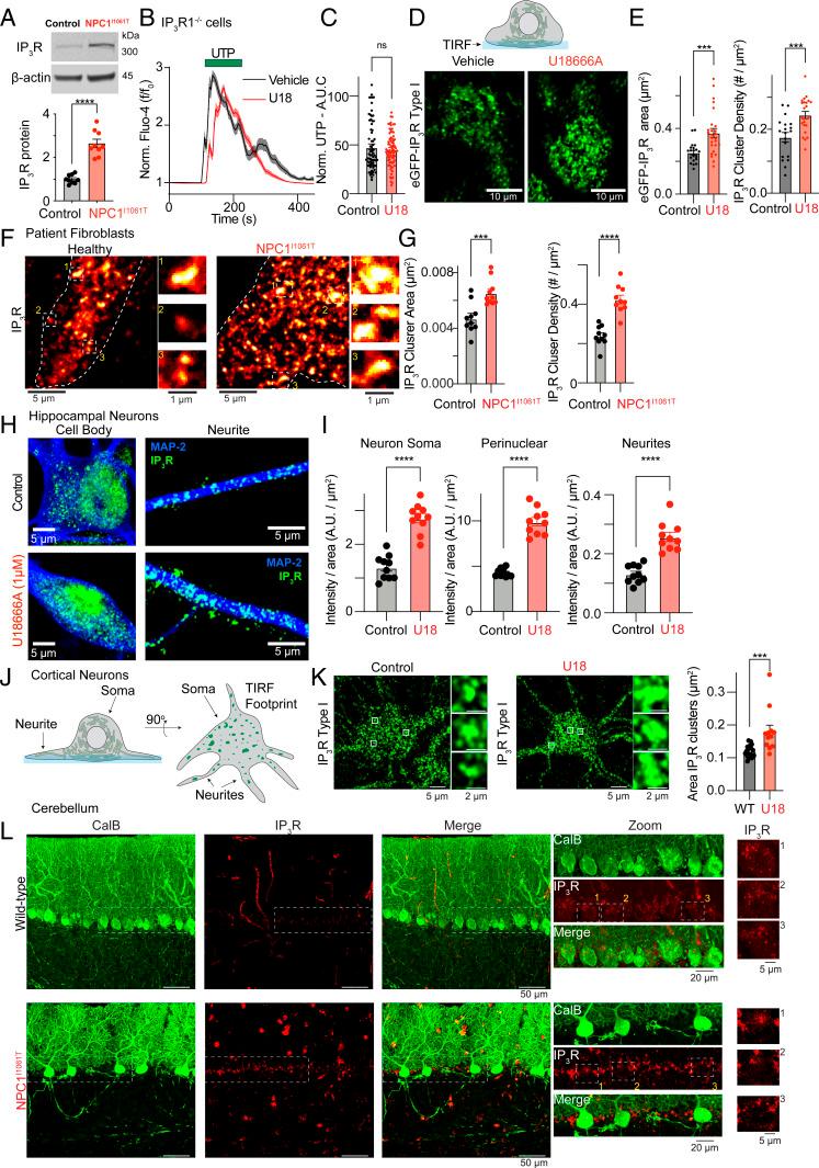
Ca is the most ubiquitous second messenger in neurons whose spatial and temporal elevations are tightly controlled to initiate and orchestrate diverse intracellular signaling cascades. Numerous neuropathologies result from mutations or alterations in Ca handling proteins; thus, elucidating molecular pathways that shape Ca signaling is imperative. Here, we report that loss-of-function, knockout, or neurodegenerative disease-causing mutations in the lysosomal cholesterol transporter, Niemann-Pick Type C1 (NPC1), initiate a damaging signaling cascade that alters the expression and nanoscale distribution of IPR type 1 (IPR1) in endoplasmic reticulum membranes. These alterations detrimentally increase G-protein coupled receptor-stimulated Ca release and spontaneous IPR1 Ca activity, leading to mitochondrial Ca cytotoxicity. Mechanistically, we find that SREBP-dependent increases in Presenilin 1 (PS1) underlie functional and expressional changes in IPR1. Accordingly, expression of PS1 mutants recapitulate, while PS1 knockout abrogates Ca phenotypes. These data present a signaling axis that links the NPC1 lysosomal cholesterol transporter to the damaging redistribution and activity of IPR1 that precipitates cell death in NPC1 disease and suggests that NPC1 is a nanostructural disease.

摘要

钙是神经元中最普遍的第二信使,其空间和时间上的升高受到严格控制,以启动和协调多种细胞内信号级联反应。许多神经病理学是由于钙处理蛋白的突变或改变引起的;因此,阐明塑造钙信号的分子途径是至关重要的。在这里,我们报告溶酶体胆固醇转运蛋白 NPC1( Niemann-Pick Type C1 )的功能丧失、敲除或神经退行性疾病相关突变会引发破坏性信号级联反应,改变内质网膜中 IPR 类型 1( IPR1 )的表达和纳米级分布。这些改变会损害地增加 G 蛋白偶联受体刺激的钙释放和自发性 IPR1 钙活性,导致线粒体钙细胞毒性。从机制上讲,我们发现 SREBP 依赖性增加的早老素 1( PS1 )是 IPR1 功能和表达变化的基础。因此, PS1 突变体的表达可重现,而 PS1 敲除则消除了钙表型。这些数据提出了一个信号轴,将 NPC1 溶酶体胆固醇转运蛋白与 IPR1 的破坏性重分布和活性联系起来,这种重分布和活性导致 NPC1 疾病中的细胞死亡,并表明 NPC1 是一种纳米结构疾病。

https://cdn.ncbi.nlm.nih.gov/pmc/blobs/4363/8501836/ba78b5a93d87/pnas.2110629118fig01.jpg

文献AI研究员

20分钟写一篇综述,助力文献阅读效率提升50倍。

立即体验

用中文搜PubMed

大模型驱动的PubMed中文搜索引擎

马上搜索

文档翻译

学术文献翻译模型,支持多种主流文档格式。

立即体验