Suppr超能文献

单细胞差异表达中虚假发现的应对策略。

Confronting false discoveries in single-cell differential expression.

机构信息

Center for Neuroprosthetics and Brain Mind Institute, Faculty of Life Sciences, École Polytechnique Fédérale de Lausanne (EPFL), Lausanne, Switzerland.

NeuroRestore, Department of Clinical Neuroscience, Lausanne University Hospital (CHUV) and University of Lausanne (UNIL), Lausanne, Switzerland.

出版信息

Nat Commun. 2021 Sep 28;12(1):5692. doi: 10.1038/s41467-021-25960-2.

Abstract

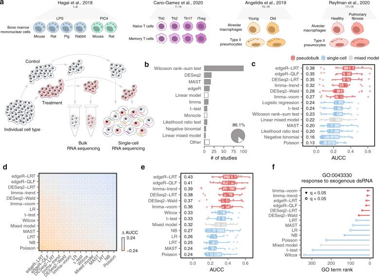
Differential expression analysis in single-cell transcriptomics enables the dissection of cell-type-specific responses to perturbations such as disease, trauma, or experimental manipulations. While many statistical methods are available to identify differentially expressed genes, the principles that distinguish these methods and their performance remain unclear. Here, we show that the relative performance of these methods is contingent on their ability to account for variation between biological replicates. Methods that ignore this inevitable variation are biased and prone to false discoveries. Indeed, the most widely used methods can discover hundreds of differentially expressed genes in the absence of biological differences. To exemplify these principles, we exposed true and false discoveries of differentially expressed genes in the injured mouse spinal cord.

摘要

单细胞转录组学中的差异表达分析能够解析细胞类型对疾病、创伤或实验操作等扰动的特异性反应。虽然有许多统计方法可用于识别差异表达基因,但这些方法的区别及其性能仍不清楚。在这里,我们表明这些方法的相对性能取决于它们区分生物重复之间差异的能力。忽略这种不可避免的差异的方法是有偏差的,容易产生错误的发现。事实上,最广泛使用的方法在不存在生物学差异的情况下也能发现数百个差异表达基因。为了举例说明这些原则,我们在受伤的小鼠脊髓中展示了差异表达基因的真实和虚假发现。

https://cdn.ncbi.nlm.nih.gov/pmc/blobs/b089/8479118/e9d172193326/41467_2021_25960_Fig1_HTML.jpg

文献AI研究员

20分钟写一篇综述,助力文献阅读效率提升50倍。

立即体验

用中文搜PubMed

大模型驱动的PubMed中文搜索引擎

马上搜索

文档翻译

学术文献翻译模型,支持多种主流文档格式。

立即体验