Suppr超能文献

m A 与组蛋白修饰的相互作用促进胶质母细胞瘤对替莫唑胺的耐药性。

Interplay of m A and histone modifications contributes to temozolomide resistance in glioblastoma.

机构信息

State Key Laboratory of Ophthalmology, Zhongshan Ophthalmic Center, Sun Yat-sen University, Guangzhou, China.

Guangdong Provincial People's Hospital, Guangdong Academy of Medical Sciences, Guangzhou, China.

出版信息

Clin Transl Med. 2021 Sep;11(9):e553. doi: 10.1002/ctm2.553.

Abstract

BACKGROUND

Despite the development of new treatment protocols for glioblastoma (GBM), temozolomide (TMZ) resistance remains a primary hindrance. Previous studies, including our study, have shown that aberrant N6-methyladenosine (m A) modification is implicated in GBM pathobiology. However, the roles and precise mechanisms of m A modification in the regulation of TMZ resistance in GBM remain unclear.

METHODS

m A individual-nucleotide-resolution cross-linking and immunoprecipitation sequencing (miCLIP-seq) was performed to identify m A modification of transcripts in TMZ-resistant and -sensitive tumors. To explore the role of METTL3 in TMZ resistance, TMZ-resistant GBM cells were transfected with METTL3 shRNA or overexpression lentivirus and then assessed by cell viability, tumor sphere formation, and apoptosis assays. An intracranial GBM xenograft model was developed to verify the effect of METTL3 depletion during TMZ treatment in vivo. ATAC-seq, ChIP-qPCR, and dual-luciferase reporter assays were carried out to verify the role of SOX4/EZH2 in the modulation of METTL3 expression upon TMZ treatment.

RESULTS

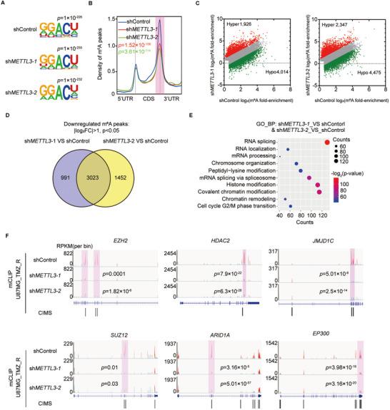
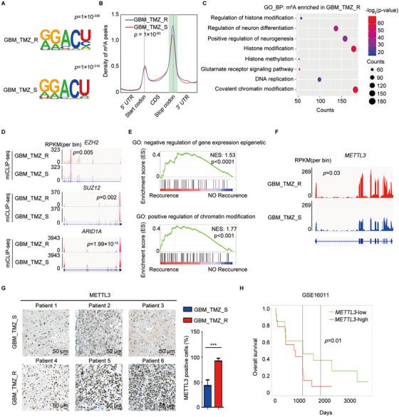
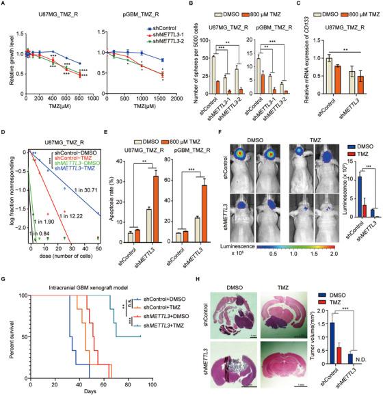
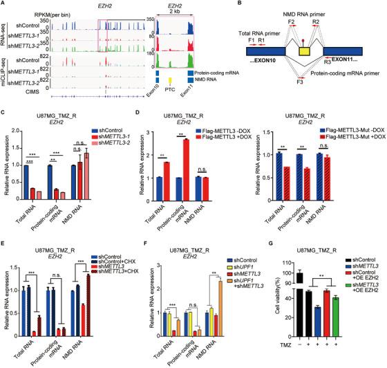
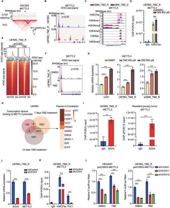
We demonstrated that TMZ treatment upregulated the expression of the m A methyltransferase METTL3, thereby increasing m A modification of histone modification-related gene transcripts. METTL3 is required to maintain the features of GBM stem cells. When combined with TMZ, METTL3 silencing suppressed orthotopic TMZ-resistant xenograft growth in a cooperative manner. Mechanistically, TMZ induced a SOX4-mediated increase in chromatin accessibility at the METTL3 locus by promoting H3K27ac levels and recruiting RNA polymerase II. Moreover, METTL3 depletion affected the deposition of m A on histone modification-related gene transcripts, such as EZH2, leading to nonsense-mediated mRNA decay. We revealed an important role of EZH2 in the regulation of METTL3 expression, which was via an H3K27me3 modification-independent manner.

CONCLUSIONS

Our findings uncover the fundamental mechanisms underlying the interplay of m A RNA modification and histone modification in TMZ resistance and emphasize the therapeutic potential of targeting the SOX4/EZH2/METTL3 axis in the treatment of TMZ-resistant GBM.

摘要

背景

尽管胶质母细胞瘤(GBM)的新治疗方案不断发展,但替莫唑胺(TMZ)耐药仍是主要障碍。先前的研究,包括我们的研究,表明异常的 N6-甲基腺苷(m A)修饰与 GBM 病理生物学有关。然而,m A 修饰在调节 GBM 中 TMZ 耐药的作用和确切机制仍不清楚。

方法

采用 m A 单核苷酸分辨率交联和免疫沉淀测序(miCLIP-seq)鉴定 TMZ 耐药和敏感肿瘤中转录物的 m A 修饰。为了研究 METTL3 在 TMZ 耐药中的作用,用 METTL3 shRNA 或过表达慢病毒转染 TMZ 耐药 GBM 细胞,然后通过细胞活力、肿瘤球形成和凋亡测定进行评估。建立颅内 GBM 异种移植模型,以验证 TMZ 治疗期间 METTL3 耗竭对体内的影响。进行 ATAC-seq、ChIP-qPCR 和双荧光素酶报告基因测定,以验证 SOX4/EZH2 在 TMZ 处理后调节 METTL3 表达的作用。

结果

我们证明 TMZ 治疗上调了 m A 甲基转移酶 METTL3 的表达,从而增加了组蛋白修饰相关基因转录物的 m A 修饰。METTL3 是维持 GBM 干细胞特征所必需的。当与 TMZ 联合使用时,METTL3 沉默以协同方式抑制原位 TMZ 耐药异种移植物的生长。在机制上,TMZ 通过促进 H3K27ac 水平和募集 RNA 聚合酶 II,诱导 SOX4 介导的 METTL3 基因座染色质可及性增加。此外,METTL3 耗竭影响组蛋白修饰相关基因转录物(如 EZH2)上 m A 的沉积,导致无意义介导的 mRNA 衰变。我们揭示了 m A RNA 修饰和组蛋白修饰在 TMZ 耐药中的相互作用的基本机制,并强调了靶向 SOX4/EZH2/METTL3 轴治疗 TMZ 耐药 GBM 的治疗潜力。

结论

我们的研究结果揭示了 m A RNA 修饰和组蛋白修饰在 TMZ 耐药中的相互作用的基本机制,并强调了靶向 SOX4/EZH2/METTL3 轴治疗 TMZ 耐药 GBM 的治疗潜力。

https://cdn.ncbi.nlm.nih.gov/pmc/blobs/3c8e/8441140/4cb1de87a1a7/CTM2-11-e553-g006.jpg

文献AI研究员

20分钟写一篇综述,助力文献阅读效率提升50倍。

立即体验

用中文搜PubMed

大模型驱动的PubMed中文搜索引擎

马上搜索

文档翻译

学术文献翻译模型,支持多种主流文档格式。

立即体验