Suppr超能文献

对肝的单细胞和批量转录组学研究揭示了具有纤维化的 NASH 的潜在靶点。

Single-cell and bulk transcriptomics of the liver reveals potential targets of NASH with fibrosis.

机构信息

Novartis Institutes for BioMedical Research, 4056, Basel, Switzerland.

Visceral Surgery and Medicine, Inselspital, Bern University Hospital, Department for BioMedical Research, University of Bern, 3008, Bern, Switzerland.

出版信息

Sci Rep. 2021 Sep 29;11(1):19396. doi: 10.1038/s41598-021-98806-y.

Abstract

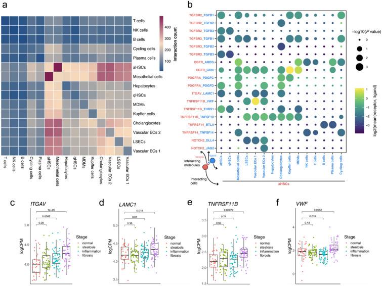
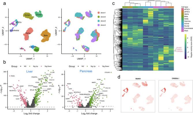
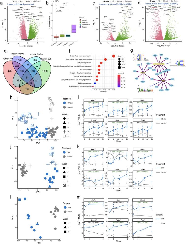
Fibrosis is characterized by the excessive production of collagen and other extracellular matrix (ECM) components and represents a leading cause of morbidity and mortality worldwide. Previous studies of nonalcoholic steatohepatitis (NASH) with fibrosis were largely restricted to bulk transcriptome profiles. Thus, our understanding of this disease is limited by an incomplete characterization of liver cell types in general and hepatic stellate cells (HSCs) in particular, given that activated HSCs are the major hepatic fibrogenic cell population. To help fill this gap, we profiled 17,810 non-parenchymal cells derived from six healthy human livers. In conjunction with public single-cell data of fibrotic/cirrhotic human livers, these profiles enable the identification of potential intercellular signaling axes (e.g., ITGAV-LAMC1, TNFRSF11B-VWF and NOTCH2-DLL4) and master regulators (e.g., RUNX1 and CREB3L1) responsible for the activation of HSCs during fibrogenesis. Bulk RNA-seq data of NASH patient livers and rodent models for liver fibrosis of diverse etiologies allowed us to evaluate the translatability of candidate therapeutic targets for NASH-related fibrosis. We identified 61 liver fibrosis-associated genes (e.g., AEBP1, PRRX1 and LARP6) that may serve as a repertoire of translatable drug target candidates. Consistent with the above regulon results, gene regulatory network analysis allowed the identification of CREB3L1 as a master regulator of many of the 61 genes. Together, this study highlights potential cell-cell interactions and master regulators that underlie HSC activation and reveals genes that may represent prospective hallmark signatures for liver fibrosis.

摘要

纤维化的特征是胶原和其他细胞外基质 (ECM) 成分的过度产生,是全球发病率和死亡率的主要原因。以前对纤维化的非酒精性脂肪性肝炎 (NASH) 的研究主要局限于大量转录组谱。因此,我们对这种疾病的理解受到限制,一般来说是对肝实质细胞类型的不完全描述,特别是鉴于活化的肝星状细胞 (HSCs) 是主要的肝纤维化细胞群体。为了帮助填补这一空白,我们对来自六个健康人肝脏的 17810 个非实质细胞进行了分析。结合纤维化/肝硬化人类肝脏的公共单细胞数据,这些图谱能够识别潜在的细胞间信号轴(例如,ITGAV-LAMC1、TNFRSF11B-VWF 和 NOTCH2-DLL4)和主要调节因子(例如,RUNX1 和 CREB3L1),这些调节因子负责在纤维化过程中 HSCs 的激活。NASH 患者肝脏的批量 RNA-seq 数据和不同病因的肝纤维化啮齿动物模型使我们能够评估 NASH 相关纤维化候选治疗靶点的可转化性。我们确定了 61 个与肝纤维化相关的基因(例如,AEBP1、PRRX1 和 LARP6),它们可能作为可翻译药物靶点候选物的 repertoire。与上述调控子结果一致,基因调控网络分析允许确定 CREB3L1 是许多 61 个基因的主要调节因子。总之,这项研究强调了潜在的细胞-细胞相互作用和 HSC 激活的主要调节因子,并揭示了可能代表肝纤维化有前景的标志性特征的基因。

https://cdn.ncbi.nlm.nih.gov/pmc/blobs/867e/8481490/43f0ef5b96ac/41598_2021_98806_Fig1_HTML.jpg

文献AI研究员

20分钟写一篇综述,助力文献阅读效率提升50倍。

立即体验

用中文搜PubMed

大模型驱动的PubMed中文搜索引擎

马上搜索

文档翻译

学术文献翻译模型,支持多种主流文档格式。

立即体验