Suppr超能文献

构建并综合分析乳头状肾细胞癌的 ceRNA 网络和浸润免疫细胞。

A construction and comprehensive analysis of ceRNA networks and infiltrating immune cells in papillary renal cell carcinoma.

机构信息

Shanghai Skin Disease Hospital, Tongji University School of Medicine, Shanghai, China.

Department of Obstetrics and Gynecology, Renmin Hospital of Wuhan University, Wuhan, Hubei, China.

出版信息

Cancer Med. 2021 Nov;10(22):8192-8209. doi: 10.1002/cam4.4309. Epub 2021 Oct 1.

Abstract

BACKGROUND

As the second most common malignancy in adults, papillary renal cell carcinoma (PRCC) has shown an increasing trend in both incidence and mortality. Effective treatment for advanced metastatic PRCC is still lacking. In this study, we aimed to establish competitive endogenous RNA (ceRNA) networks related to PRCC tumorigenesis, and analyze the specific role of differentially expressed ceRNA components and infiltrating immune cells in tumorigenesis.

METHODS

CeRNA networks were established to identify the key ceRNAs related to PRCC tumorigenesis based on the 318 samples from The Cancer Genome Atlas database (TCGA), including 285 PRCC and 33 normal control samples. The R package, "CIBERSORT," was used to evaluate the infiltration of 22 types of immune cells. Then we identified the significant ceRNAs and immune cells, based on which two nomograms were obtained for predicting the prognosis in PRCC patients. Finally, we investigated the co-expression of PRCC-specific immune cells and core ceRNAs via Pearson correlation test.

RESULTS

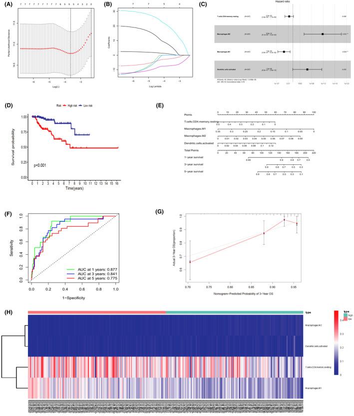
COL1A1, H19, ITPKB, LDLR, TCF4, and WNK3 were identified as hub genes in ceRNA networks. Four prognostic-related tumor-infiltrating immune cells, including T cells CD4 memory resting, Macrophages M1, and Macrophages M2 were revealed. Pearson correlation test indicated that Macrophage M1 was negatively related with COL1A1 (p < 0.01) and LDLR (p < 0.01), while Macrophage M2 was positively related with COL1A1 (p < 0.01), TCF4 (p < 0.01), and H19 (p = 0.032). Two nomograms were conducted with favorable accuracies (area under curve of 1-year survival: 0.935 and 0.877; 3-year survival: 0.849 and 0.841; and 5-year survival: 0.818 and 0.775, respectively).

CONCLUSION

The study constructed two nomograms suited for PRCC prognosis predicting. Moreover, we concluded that H19-miR-29c-3p-COL1A1 axis might promote the polarization of M2 macrophages and inhibit M1 macrophage activation through Wnt signaling pathway, collaborating to promote PRCC tumorigenesis and lead to poor overall survival of PRCC patients.

摘要

背景

作为成年人中第二常见的恶性肿瘤,乳头状肾细胞癌(PRCC)的发病率和死亡率呈上升趋势。对于晚期转移性 PRCC,目前仍缺乏有效的治疗方法。本研究旨在建立与 PRCC 肿瘤发生相关的竞争性内源性 RNA(ceRNA)网络,并分析差异表达的 ceRNA 成分和浸润免疫细胞在肿瘤发生中的特定作用。

方法

基于来自癌症基因组图谱数据库(TCGA)的 318 个样本,包括 285 个 PRCC 和 33 个正常对照样本,建立 ceRNA 网络以确定与 PRCC 肿瘤发生相关的关键 ceRNA。使用 R 包“CIBERSORT”评估 22 种免疫细胞的浸润情况。然后,我们根据显著的 ceRNA 和免疫细胞,获得了两个预测 PRCC 患者预后的列线图。最后,通过 Pearson 相关检验研究了 PRCC 特异性免疫细胞和核心 ceRNA 的共表达情况。

结果

COL1A1、H19、ITPKB、LDLR、TCF4 和 WNK3 被鉴定为 ceRNA 网络中的枢纽基因。揭示了四个与预后相关的肿瘤浸润免疫细胞,包括 T 细胞 CD4 记忆静止、巨噬细胞 M1 和巨噬细胞 M2。Pearson 相关检验表明,巨噬细胞 M1 与 COL1A1(p<0.01)和 LDLR(p<0.01)呈负相关,而巨噬细胞 M2 与 COL1A1(p<0.01)、TCF4(p<0.01)和 H19(p=0.032)呈正相关。构建了两个具有良好准确性的列线图(1 年生存率的 AUC:0.935 和 0.877;3 年生存率:0.849 和 0.841;5 年生存率:0.818 和 0.775)。

结论

本研究构建了两个适合 PRCC 预后预测的列线图。此外,我们得出结论,H19-miR-29c-3p-COL1A1 轴可能通过 Wnt 信号通路促进 M2 巨噬细胞的极化并抑制 M1 巨噬细胞的激活,共同促进 PRCC 的肿瘤发生,并导致 PRCC 患者总体生存不良。

https://cdn.ncbi.nlm.nih.gov/pmc/blobs/3088/8607257/1a9ddee83ed1/CAM4-10-8192-g008.jpg

文献AI研究员

20分钟写一篇综述,助力文献阅读效率提升50倍。

立即体验

用中文搜PubMed

大模型驱动的PubMed中文搜索引擎

马上搜索

文档翻译

学术文献翻译模型,支持多种主流文档格式。

立即体验