Suppr超能文献

靶向 SLC6A8 肌氨酸转运蛋白治疗抑制结肠癌进展并调节人体肌氨酸水平。

Therapeutic targeting of SLC6A8 creatine transporter suppresses colon cancer progression and modulates human creatine levels.

机构信息

Inspirna, Inc., 310 E. 67th St, New York, NY 10065, USA.

Laboratory of Systems Cancer Biology, The Rockefeller University, 1230 York Avenue, New York, NY 10065, USA.

出版信息

Sci Adv. 2021 Oct 8;7(41):eabi7511. doi: 10.1126/sciadv.abi7511. Epub 2021 Oct 6.

Abstract

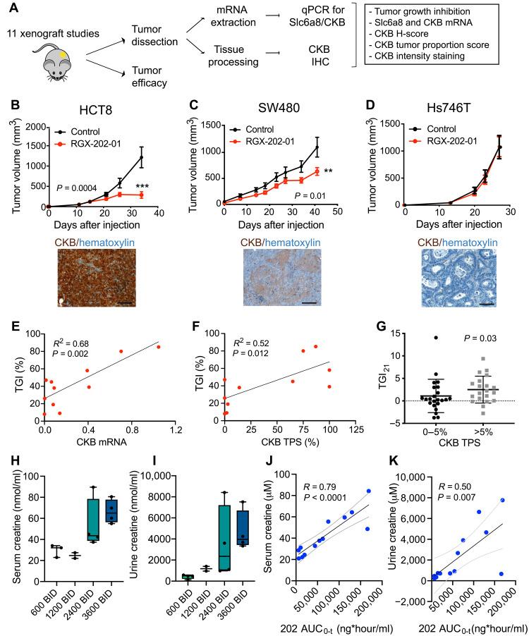
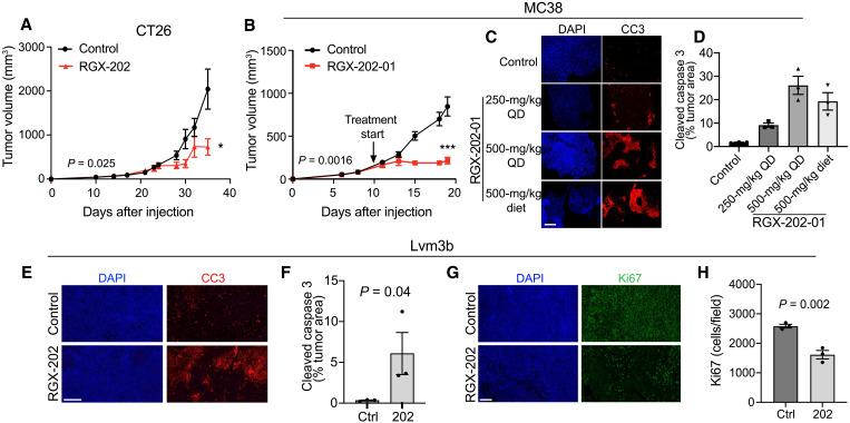
Colorectal cancer (CRC) is a leading cause of cancer mortality. Creatine metabolism was previously shown to critically regulate colon cancer progression. We report that RGX-202, an oral small-molecule SLC6A8 transporter inhibitor, robustly inhibits creatine import in vitro and in vivo, reduces intracellular phosphocreatine and ATP levels, and induces tumor apoptosis. RGX-202 suppressed CRC growth across KRAS wild-type and KRAS mutant xenograft, syngeneic, and patient-derived xenograft (PDX) tumors. Antitumor efficacy correlated with tumoral expression of creatine kinase B. Combining RGX-202 with 5-fluorouracil or the DHODH inhibitor leflunomide caused regressions of multiple colorectal xenograft and PDX tumors of distinct mutational backgrounds. RGX-202 also perturbed creatine metabolism in patients with metastatic CRC in a phase 1 trial, mirroring pharmacodynamic effects on creatine metabolism observed in mice. This is, to our knowledge, the first demonstration of preclinical and human pharmacodynamic activity for creatine metabolism targeting in oncology, thus revealing a critical therapeutic target.

摘要

结直肠癌(CRC)是癌症死亡的主要原因。肌酸代谢先前被证明能严格调控结肠癌的进展。我们报告称,RGX-202 是一种口服小分子 SLC6A8 转运体抑制剂,可在体外和体内强有力地抑制肌酸摄取,降低细胞内磷酸肌酸和 ATP 水平,并诱导肿瘤细胞凋亡。RGX-202 抑制了 KRAS 野生型和 KRAS 突变型异种移植瘤、同基因和患者来源异种移植瘤(PDX)的 CRC 生长。抗肿瘤疗效与肿瘤中肌酸激酶 B 的表达相关。将 RGX-202 与 5-氟尿嘧啶或 DHODH 抑制剂来氟米特联合使用,导致多种结直肠异种移植瘤和具有不同突变背景的 PDX 肿瘤消退。在一项 I 期临床试验中,RGX-202 还改变了转移性 CRC 患者的肌酸代谢,与在小鼠中观察到的对肌酸代谢的药效学影响相吻合。这是我们所知的在肿瘤学中针对肌酸代谢靶向的首个临床前和人体药效学活性的证明,从而揭示了一个关键的治疗靶点。

https://cdn.ncbi.nlm.nih.gov/pmc/blobs/70bc/8494442/d51989dba476/sciadv.abi7511-f1.jpg

文献AI研究员

20分钟写一篇综述,助力文献阅读效率提升50倍。

立即体验

用中文搜PubMed

大模型驱动的PubMed中文搜索引擎

马上搜索

文档翻译

学术文献翻译模型,支持多种主流文档格式。

立即体验