Suppr超能文献

人类主动脉夹层中 lncRNA-miRNA-mRNA ceRNA 网络的综合分析。

Integrated analysis of lncRNA-miRNA-mRNA ceRNA network in human aortic dissection.

机构信息

School of Life and Pharmaceutical Sciences, Dalian University of Technology, Dalian, China.

Department of Cardiovascular Surgery, The General Hospital of the PLA Rocket Force, Beijing Normal University, Beijing, China.

出版信息

BMC Genomics. 2021 Oct 7;22(1):724. doi: 10.1186/s12864-021-08012-3.

Abstract

BACKGROUND

Many studies on long chain non-coding RNAs (lncRNAs) are published in recent years. But the roles of lncRNAs in aortic dissection (AD) are still unclear and should be further examined. The present work focused on determining the molecular mechanisms underlying lncRNAs regulation in aortic dissection on the basis of the lncRNA-miRNA-mRNA competing endogenous RNA (ceRNA) network.

METHODS

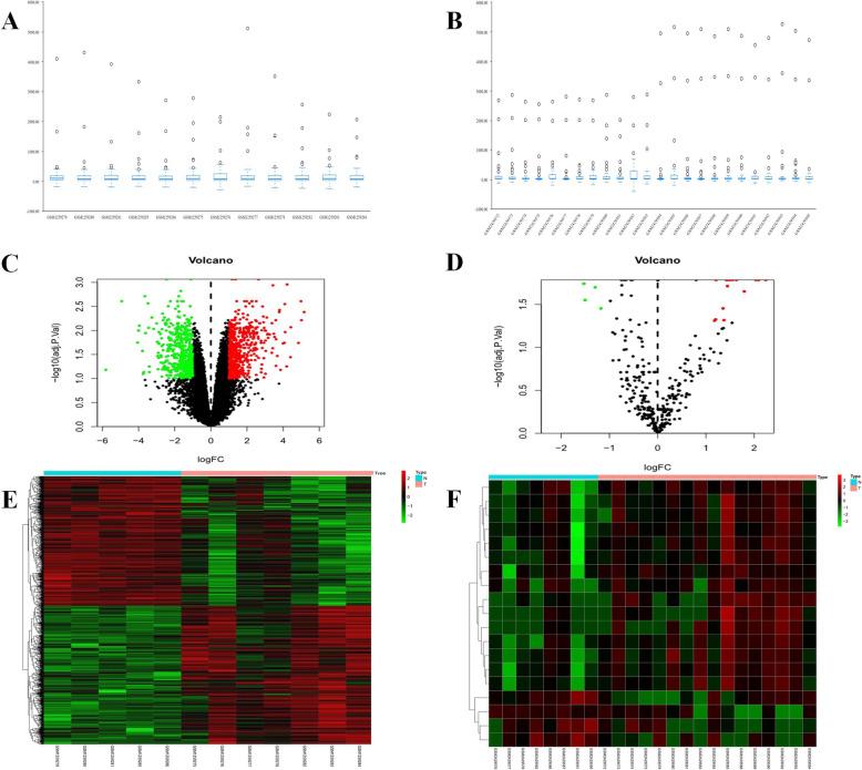
This study collected the lncRNAs (GSE52093), mRNAs (GSE52093) and miRNAs (GSE92427) expression data within human tissue samples with aortic dissection group and normal group based on Gene Expression Omnibus (GEO) database.

RESULTS

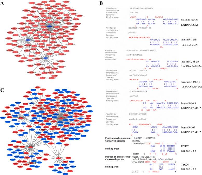
This study identified three differentially expressed lncRNAs (DELs), 19 differentially expressed miRNAs (DEmiRs) and 1046 differentially expressed mRNAs (DEGs) identified regarding aortic dissection. Furthermore, we constructed a lncRNA-miRNA-mRNA network through three lncRNAs (including two with up-regulation and one with down-regulation), five miRNAs (five with up-regulation), as well as 211 mRNAs (including 103 with up-regulation and 108 with down-regulation). Simultaneously, we conducted functional enrichment and pathway analyses on genes within the as-constructed ceRNA network. According to our PPI/ceRNA network and functional enrichment analysis results, four critical genes were found (E2F2, IGF1R, BDNF and PPP2R1B). In addition, E2F2 level was possibly modulated via lncRNA FAM87A-hsa-miR-31-5p/hsa-miR-7-5p or lncRNA C9orf106-hsa-miR-7-5p. The expression of IGF1R may be regulated by lncRNA FAM87A-hsa-miR-16-5p/hsa-miR-7-5p or lncRNA C9orf106-hsa-miR-7-5p.

CONCLUSION

In conclusion, the ceRNA interaction axis we identified is a potentially critical target for treating AD. Our results shed more lights on the possible pathogenic mechanism in AD using a lncRNA-associated ceRNA network.

摘要

背景

近年来,许多关于长链非编码 RNA(lncRNA)的研究被发表。但 lncRNA 在主动脉夹层(AD)中的作用仍不清楚,需要进一步研究。本研究基于 lncRNA-miRNA-mRNA 竞争内源性 RNA(ceRNA)网络,重点研究确定 lncRNA 调节主动脉夹层的分子机制。

方法

本研究基于基因表达综合数据库(GEO),收集了主动脉夹层组和正常组人组织样本的 lncRNA(GSE52093)、mRNA(GSE52093)和 miRNA(GSE92427)表达数据。

结果

本研究鉴定出三个差异表达的 lncRNA(DEL)、19 个差异表达的 miRNA(DEmiR)和 1046 个差异表达的 mRNA(DEGs)。此外,我们构建了一个 lncRNA-miRNA-mRNA 网络,涉及三个 lncRNA(包括两个上调和一个下调)、五个 miRNA(五个上调)以及 211 个 mRNA(包括 103 个上调和 108 个下调)。同时,我们对所构建的 ceRNA 网络中的基因进行了功能富集和通路分析。根据我们的 PPI/ceRNA 网络和功能富集分析结果,发现了四个关键基因(E2F2、IGF1R、BDNF 和 PPP2R1B)。此外,E2F2 水平可能通过 lncRNA FAM87A-hsa-miR-31-5p/hsa-miR-7-5p 或 lncRNA C9orf106-hsa-miR-7-5p 进行调节。IGF1R 的表达可能受到 lncRNA FAM87A-hsa-miR-16-5p/hsa-miR-7-5p 或 lncRNA C9orf106-hsa-miR-7-5p 的调节。

结论

总之,我们鉴定的 ceRNA 相互作用轴可能是治疗 AD 的潜在关键靶点。我们的研究结果通过 lncRNA 相关 ceRNA 网络为 AD 的可能发病机制提供了更多的见解。

https://cdn.ncbi.nlm.nih.gov/pmc/blobs/fcd0/8495997/1df2ff4e1ede/12864_2021_8012_Fig1_HTML.jpg

文献AI研究员

20分钟写一篇综述,助力文献阅读效率提升50倍。

立即体验

用中文搜PubMed

大模型驱动的PubMed中文搜索引擎

马上搜索

文档翻译

学术文献翻译模型,支持多种主流文档格式。

立即体验