Suppr超能文献

SUMO1激活酶亚基1在三阴性乳腺癌中的表达、预后价值及其潜在机制

The Expression and Prognostic Value of SUMO1-Activating Enzyme Subunit 1 and Its Potential Mechanism in Triple-Negative Breast Cancer.

作者信息

Wang Qingshui, Zhong Wenting, Deng Lin, Lin Qili, Lin Youyu, Liu Hongxia, Xu Luyun, Lu Lingfang, Chen Yajuan, Huang Jianping, Jiang Meichen, Xiao Han, Zhang Jie, Li He, Lin Yuxiang, Song Chuangui, Lin Yao

机构信息

Central Laboratory at the Second Affiliated Hospital of Fujian Traditional Chinese Medical University, Collaborative Innovation Center for Rehabilitation Technology, Fujian University of Traditional Chinese Medicine, Fuzhou, China.

Key Laboratory of Optoelectronic Science and Technology for Medicine of Ministry of Education, College of Life Sciences, Fujian Normal University, Fuzhou, China.

出版信息

Front Cell Dev Biol. 2021 Sep 21;9:729211. doi: 10.3389/fcell.2021.729211. eCollection 2021.

Abstract

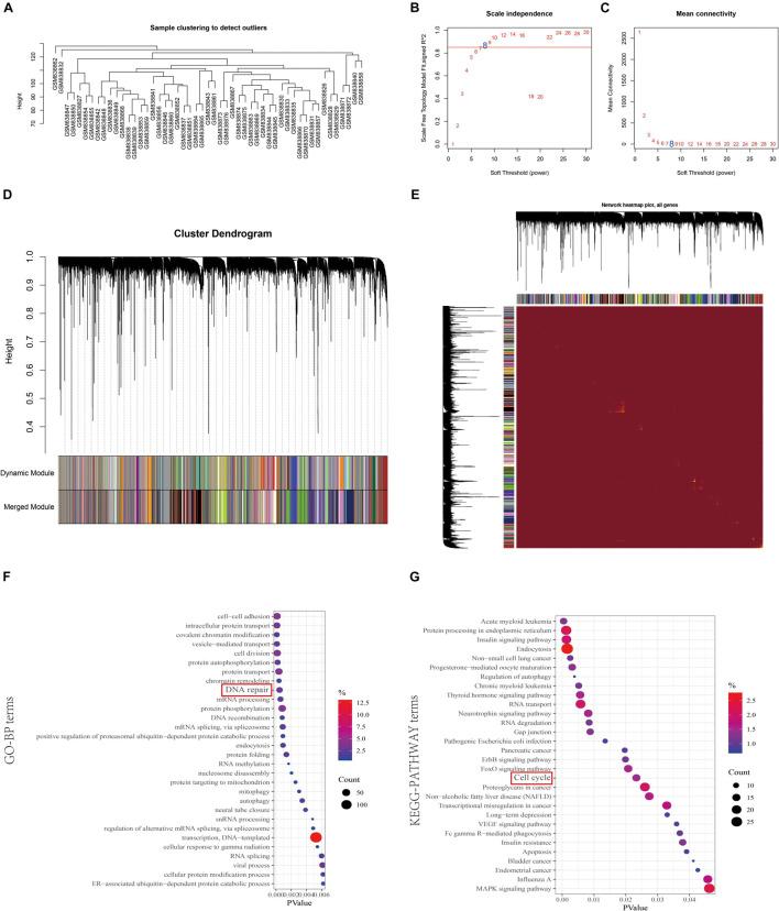
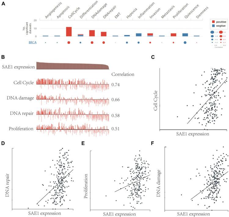
Triple-negative breast cancer (TNBC) is the most invasive and metastatic subtype of breast cancer. SUMO1-activating enzyme subunit 1 (SAE1), an E1-activating enzyme, is indispensable for protein SUMOylation. SAE1 has been found to be a relevant biomarker for progression and prognosis in several tumor types. However, the role of SAE1 in TNBC remains to be elucidated. In the research, the mRNA expression of SAE1 was analyzed the cancer genome atlas (TCGA) and gene expression omnibus (GEO) database. Cistrome DB Toolkit was used to predict which transcription factors (TFs) are most likely to increase SAE1 expression in TNBC. The correlation between the expression of SAE1 and the methylation of SAE1 or quantity of tumor-infiltrating immune cells was further invested. Single-cell analysis, using CancerSEA, was performed to query which functional states are associated with SAE1 in different cancers in breast cancer at the single-cell level. Next, weighted gene coexpression network (WGCNA) was applied to reveal the highly correlated genes and coexpression networks of SAE1 in TNBC patients, and a prognostic model containing SAE1 and correlated genes was constructed. Finally, we also examined SAE1 protein expression of 207 TNBC tissues using immunohistochemical (IHC) staining. The mRNA and protein expression of SAE1 were increased in TNBC tissues compared with adjacent normal tissues, and the protein expression of SAE1 was significantly associated with overall survival (OS) and disease-free survival (DFS). Correlation analyses revealed that SAE1 expression was positively correlated with forkhead box M1 (FOXM1) TFs and negatively correlated with SAE1 methylation site (cg14042711) level. WGCNA indicated that the genes coexpressed with SAE1 belonged to the green module containing 1,176 genes. Through pathway enrichment analysis of the module, 1,176 genes were found enriched in cell cycle and DNA repair. Single-cell analysis indicated that SAE1 and its coexpression genes were associated with cell cycle, DNA damage, DNA repair, and cell proliferation. Using the LASSO COX regression, a prognostic model including SAE1 and polo-like kinase 1 (PLK1) was built to accurately predict the likelihood of DFS in TNBC patients. In conclusion, we comprehensively analyzed the mRNA and protein expression, prognosis, and interaction genes of SAE1 in TNBC and constructed a prognostic model including SAE1 and PLK1. These results might be important for better understanding of the role of SAE1 in TNBC. In addition, DNA methyltransferase and TFs inhibitor treatments targeting SAE1 might improve the survival of TNBC patients.

摘要

三阴性乳腺癌(TNBC)是乳腺癌中侵袭性和转移性最强的亚型。SUMO1激活酶亚基1(SAE1)作为一种E1激活酶,是蛋白质SUMO化修饰所必需的。SAE1已被发现是几种肿瘤类型进展和预后的相关生物标志物。然而,SAE1在TNBC中的作用仍有待阐明。在本研究中,我们分析了癌症基因组图谱(TCGA)和基因表达综合数据库(GEO)中SAE1的mRNA表达情况。使用Cistrome DB工具包预测哪些转录因子(TFs)最有可能增加TNBC中SAE1的表达。进一步研究了SAE1表达与SAE1甲基化或肿瘤浸润免疫细胞数量之间的相关性。利用CancerSEA进行单细胞分析,在单细胞水平上查询在乳腺癌及不同癌症中与SAE1相关的功能状态。接下来,应用加权基因共表达网络分析(WGCNA)揭示TNBC患者中与SAE1高度相关的基因和共表达网络,并构建包含SAE1和相关基因的预后模型。最后,我们还采用免疫组织化学(IHC)染色检测了207例TNBC组织中SAE1蛋白的表达。与相邻正常组织相比,TNBC组织中SAE1的mRNA和蛋白表达均升高,且SAE1蛋白表达与总生存期(OS)和无病生存期(DFS)显著相关。相关性分析显示,SAE1表达与叉头框M1(FOXM1)转录因子呈正相关,与SAE1甲基化位点(cg14042711)水平呈负相关。WGCNA分析表明,与SAE1共表达的基因属于包含1176个基因的绿色模块。通过对该模块进行通路富集分析,发现1176个基因在细胞周期和DNA修复过程中富集。单细胞分析表明,SAE1及其共表达基因与细胞周期、DNA损伤、DNA修复和细胞增殖相关。利用LASSO COX回归分析,构建了一个包含SAE1和 polo样激酶1(PLK1)的预后模型,以准确预测TNBC患者DFS的可能性。总之,我们全面分析了TNBC中SAE1的mRNA和蛋白表达、预后及相互作用基因,并构建了一个包含SAE1和PLK1的预后模型。这些结果可能有助于更好地理解SAE1在TNBC中的作用。此外,针对SAE1的DNA甲基转移酶和转录因子抑制剂治疗可能会改善TNBC患者的生存率。

https://cdn.ncbi.nlm.nih.gov/pmc/blobs/088a/8490707/fc520387980f/fcell-09-729211-g001.jpg

文献AI研究员

20分钟写一篇综述,助力文献阅读效率提升50倍。

立即体验

用中文搜PubMed

大模型驱动的PubMed中文搜索引擎

马上搜索

文档翻译

学术文献翻译模型,支持多种主流文档格式。

立即体验