Suppr超能文献

一种用于预测肝细胞癌预后的新型肿瘤倍增时间相关免疫基因特征。

A novel tumor doubling time-related immune gene signature for prognosis prediction in hepatocellular carcinoma.

作者信息

Zhang Genhao, Su Lisa, Lv Xianping, Yang Qiankun

机构信息

Department of Blood Transfusion, The First Affiliated Hospital of Zhengzhou University, Zhengzhou, China.

Department of Genetic and Prenatal Diagnosis Center, The First Affiliated Hospital of Zhengzhou University, Zhengzhou, China.

出版信息

Cancer Cell Int. 2021 Oct 9;21(1):522. doi: 10.1186/s12935-021-02227-w.

Abstract

BACKGROUND

Hepatocellular carcinoma (HCC) has become a global health issue of wide concern due to its high prevalence and poor therapeutic efficacy. Both tumor doubling time (TDT) and immune status are closely related to the prognosis of HCC patients. However, the association between TDT-related genes (TDTRGs) and immune-related genes (IRGs) and the value of their combination in predicting the prognosis of HCC patients remains unclear. The current study aimed to discover reliable biomarkers for anticipating the future prognosis of HCC patients based on the relationship between TDTRGs and IRGs.

METHODS

Tumor doubling time-related genes (TDTRGs) were acquired from GSE54236 by using Pearson correlation test and immune-related genes (IRGs) were available from ImmPort. Prognostic TDTRGs and IRGs in TCGA-LIHC dataset were determined to create a prognostic model by the LASSO-Cox regression and stepwise Cox regression analysis. International Cancer Genome Consortium (ICGC) and another cohort of individual clinical samples acted as external validations. Additionally, significant impacts of the signature on HCC immune microenvironment and reaction to immune checkpoint inhibitors were observed.

RESULTS

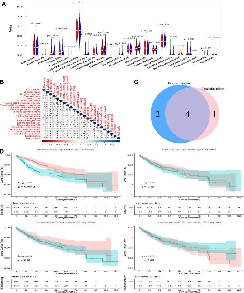
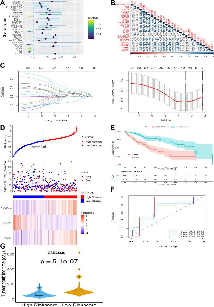
Among the 68 overlapping genes identified as TDTRG and IRG, a total of 29 genes had significant prognostic relevance and were further selected by performing a LASSO-Cox regression model based on the minimum value of λ. Subsequently, a prognostic three-gene signature including HECT domain and ankyrin repeat containing E3 ubiquitin protein ligase 1 (HACE1), C-type lectin domain family 1 member B (CLEC1B), and Collectin sub-family member 12 (COLEC12) was finally identified by stepwise Cox proportional modeling. The signature exhibited superior accuracy in forecasting the survival outcomes of HCC patients in TCGA, ICGC and the independent clinical cohorts. Patients in high-risk subgroup had significantly increased levels of immune checkpoint molecules including PD-L1, CD276, CTLA4, CXCR4, IL1A, PD-L2, TGFB1, OX40 and CD137, and are therefore more sensitive to immune checkpoint inhibitors (ICIs) treatment. Finally, we first found that overexpression of CLEC1B inhibited the proliferation and migration ability of HuH7 cells.

CONCLUSIONS

In summary, the prognostic signature based on TDTRGs and IRGs could effectively help clinicians classify HCC patients for prognosis prediction and individualized immunotherapies.

摘要

背景

肝细胞癌(HCC)因其高发病率和低治疗效果,已成为全球广泛关注的健康问题。肿瘤倍增时间(TDT)和免疫状态均与HCC患者的预后密切相关。然而,TDT相关基因(TDTRGs)与免疫相关基因(IRGs)之间的关联以及它们的组合在预测HCC患者预后方面的价值仍不明确。本研究旨在基于TDTRGs与IRGs之间的关系,寻找预测HCC患者未来预后的可靠生物标志物。

方法

通过Pearson相关检验从GSE54236中获取肿瘤倍增时间相关基因(TDTRGs),免疫相关基因(IRGs)来自ImmPort。通过LASSO - Cox回归和逐步Cox回归分析,确定TCGA - LIHC数据集中的预后TDTRGs和IRGs,以建立预后模型。国际癌症基因组联盟(ICGC)和另一组个体临床样本作为外部验证。此外,还观察了该特征对HCC免疫微环境和免疫检查点抑制剂反应的显著影响。

结果

在被鉴定为TDTRG和IRG的68个重叠基因中,共有29个基因具有显著的预后相关性,并基于λ的最小值通过LASSO - Cox回归模型进一步筛选。随后,通过逐步Cox比例模型最终确定了一个包含HECT结构域和锚蛋白重复序列的E3泛素蛋白连接酶1(HACE1)、C型凝集素结构域家族1成员B(CLEC1B)和Collectin亚家族成员12(COLEC12)的预后三基因特征。该特征在预测TCGA、ICGC和独立临床队列中HCC患者的生存结果方面表现出卓越的准确性。高危亚组患者的免疫检查点分子水平显著升高,包括PD - L1、CD276、CTLA4、CXCR4、IL1A、PD - L2、TGFB1、OX40和CD137,因此对免疫检查点抑制剂(ICIs)治疗更敏感。最后,我们首次发现CLEC1B的过表达抑制了HuH7细胞的增殖和迁移能力。

结论

总之,基于TDTRGs和IRGs的预后特征可以有效地帮助临床医生对HCC患者进行预后预测分类和个体化免疫治疗。

https://cdn.ncbi.nlm.nih.gov/pmc/blobs/704a/8502295/2a712bc25075/12935_2021_2227_Fig1_HTML.jpg

文献AI研究员

20分钟写一篇综述,助力文献阅读效率提升50倍。

立即体验

用中文搜PubMed

大模型驱动的PubMed中文搜索引擎

马上搜索

文档翻译

学术文献翻译模型,支持多种主流文档格式。

立即体验