Suppr超能文献

T-BET 和 EOMES 加速和增强人类自然杀伤细胞的功能分化。

T-BET and EOMES Accelerate and Enhance Functional Differentiation of Human Natural Killer Cells.

机构信息

Laboratory of Experimental Immunology, Department of Diagnostic Sciences, Ghent University, Ghent, Belgium.

Cancer Research Institute Ghent (CRIG), Ghent, Belgium.

出版信息

Front Immunol. 2021 Sep 24;12:732511. doi: 10.3389/fimmu.2021.732511. eCollection 2021.

Abstract

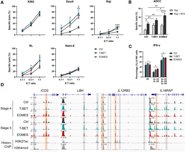
T-bet and Eomes are transcription factors that are known to be important in maturation and function of murine natural killer (NK) cells. Reduced T-BET and EOMES expression results in dysfunctional NK cells and failure to control tumor growth. In contrast to mice, the current knowledge on the role of T-BET and EOMES in human NK cells is rudimentary. Here, we ectopically expressed either T-BET or EOMES in human hematopoietic progenitor cells. Combined transcriptome, chromatin accessibility and protein expression analyses revealed that T-BET or EOMES epigenetically represses hematopoietic stem cell quiescence and non-NK lineage differentiation genes, while activating an NK cell-specific transcriptome and thereby drastically accelerating NK cell differentiation. In this model, the effects of T-BET and EOMES are largely overlapping, yet EOMES shows a superior role in early NK cell maturation and induces faster NK receptor and enhanced CD16 expression. T-BET particularly controls transcription of terminal maturation markers and epigenetically controls strong induction of KIR expression. Finally, NK cells generated upon T-BET or EOMES overexpression display improved functionality, including increased IFN-γ production and killing, and especially EOMES overexpression NK cells have enhanced antibody-dependent cellular cytotoxicity. Our findings reveal novel insights on the regulatory role of T-BET and EOMES in human NK cell maturation and function, which is essential to further understand human NK cell biology and to optimize adoptive NK cell therapies.

摘要

T-bet 和 Eomes 是转录因子,已知它们在鼠类自然杀伤 (NK) 细胞的成熟和功能中起着重要作用。T-BET 和 EOMES 表达减少会导致 NK 细胞功能障碍,无法控制肿瘤生长。与小鼠不同,目前对人类 NK 细胞中 T-BET 和 EOMES 的作用的了解还很初步。在这里,我们在人类造血祖细胞中外源表达 T-BET 或 EOMES。综合转录组、染色质可及性和蛋白质表达分析表明,T-BET 或 EOMES 表观遗传抑制造血干细胞静止和非 NK 谱系分化基因,同时激活 NK 细胞特异性转录组,从而大大加速 NK 细胞分化。在这个模型中,T-BET 和 EOMES 的作用在很大程度上是重叠的,然而 EOMES 在早期 NK 细胞成熟中显示出更好的作用,并诱导更快的 NK 受体和增强的 CD16 表达。T-BET 特别控制终末成熟标志物的转录,并在表观遗传上控制 KIR 表达的强烈诱导。最后,在 T-BET 或 EOMES 过表达时产生的 NK 细胞显示出改善的功能,包括增加 IFN-γ 的产生和杀伤,特别是 EOMES 过表达 NK 细胞具有增强的抗体依赖性细胞毒性。我们的研究结果揭示了 T-BET 和 EOMES 在人类 NK 细胞成熟和功能中的调控作用的新见解,这对于进一步理解人类 NK 细胞生物学和优化过继性 NK 细胞疗法至关重要。

https://cdn.ncbi.nlm.nih.gov/pmc/blobs/0b6b/8497824/b1356d69f8d8/fimmu-12-732511-g001.jpg

文献AI研究员

20分钟写一篇综述,助力文献阅读效率提升50倍。

立即体验

用中文搜PubMed

大模型驱动的PubMed中文搜索引擎

马上搜索

文档翻译

学术文献翻译模型,支持多种主流文档格式。

立即体验