Suppr超能文献

游离唾液微生物组失调在牙周病中的潜在作用。

Potential Roles of the Free Salivary Microbiome Dysbiosis in Periodontal Diseases.

机构信息

Department of Preventive Dentistry, Peking University School and Hospital of Stomatology, National Center of Stomatology, National Clinical Research Center for Oral Diseases, National Engineering Laboratory for Digital and Material Technology of Stomatology, Beijing, China.

Department of Stomatology, Peking University Third Hospital, Beijing, China.

出版信息

Front Cell Infect Microbiol. 2021 Sep 22;11:711282. doi: 10.3389/fcimb.2021.711282. eCollection 2021.

Abstract

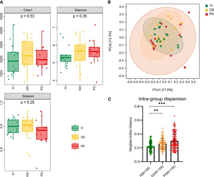
Saliva is a vital mediator in the oral cavity. The dysbiosis of free bacteria in saliva might be related to the onset, development, prognosis, and recurrence of periodontal diseases, but this potential relationship is still unclear. The objective of this study was to investigate the potential roles of the free salivary microbiome in different periodontal statuses, their reaction to nonsurgical periodontal therapy, and differences between diseased individuals after treatment and healthy persons. We recruited 15 healthy individuals, 15 individuals with gingivitis, and 15 individuals with stage I/II generalized periodontitis. A total of 90 unstimulated whole saliva samples were collected and sequenced using full-length bacterial 16S rRNA gene sequencing. We found that as the severity of disease increased, from healthy to gingivitis and periodontitis, the degree of dysbiosis also increased. A higher abundance of and and a lower abundance of , and might be biomarkers of periodontitis, with an area under curve (AUC) reaching 0.9733. When patients received supragingival scaling, there were more pathogens related to recolonization in the saliva of periodontitis patients than in healthy persons. Even after effective nonsurgical periodontal therapy, individuals with periodontitis displayed a more dysbiotic and pathogenic microbial community in their saliva than healthy individuals. Therefore, the gradual transition in the entire salivary microbial community from healthy to diseased includes a gradual shift to dysbiosis. Free salivary pathogens might play an important role in the recolonization of bacteria as well as the prognosis and recurrence of periodontal diseases.

摘要

唾液是口腔中至关重要的介质。游离细菌的失调可能与牙周病的发生、发展、预后和复发有关,但这种潜在的关系尚不清楚。本研究旨在探讨游离唾液微生物组在不同牙周状况下的潜在作用、对非手术牙周治疗的反应,以及治疗后患病个体与健康个体之间的差异。我们招募了 15 名健康个体、15 名牙龈炎患者和 15 名 I/II 期广泛性牙周炎患者。共采集 90 份未刺激的全唾液样本,采用全长细菌 16S rRNA 基因测序进行测序。我们发现,随着疾病严重程度的增加,从健康到牙龈炎和牙周炎,失调程度也随之增加。较高丰度的 和 ,较低丰度的 和 可能是牙周炎的生物标志物,曲线下面积(AUC)达到 0.9733。当患者接受龈上洁治时,牙周炎患者唾液中与再定植相关的病原体比健康个体更多。即使接受了有效的非手术牙周治疗,牙周炎患者的唾液中仍然存在更失调和更具致病性的微生物群落,这比健康个体更为明显。因此,从健康到患病的整个唾液微生物群落的逐渐转变包括逐渐向失调的转变。游离唾液病原体可能在细菌的再定植以及牙周病的预后和复发中发挥重要作用。

https://cdn.ncbi.nlm.nih.gov/pmc/blobs/5445/8493099/0d499e6eae87/fcimb-11-711282-g001.jpg

文献AI研究员

20分钟写一篇综述,助力文献阅读效率提升50倍。

立即体验

用中文搜PubMed

大模型驱动的PubMed中文搜索引擎

马上搜索

文档翻译

学术文献翻译模型,支持多种主流文档格式。

立即体验