Suppr超能文献

通用动态运动生成框架:在2020年瑞士苏黎世神经康复赛中,与一名完全截瘫患者使用无拐杖外骨骼在现实生活障碍物上进行的演示。

Versatile Dynamic Motion Generation Framework: Demonstration With a Crutch-Less Exoskeleton on Real-Life Obstacles at the Cybathlon 2020 With a Complete Paraplegic Person.

作者信息

Huynh Vaiyee, Burger Guillaume, Dang Quoc Viet, Pelgé Raphaël, Boéris Guilhem, Grizzle Jessy W, Ames Aaron D, Masselin Matthieu

机构信息

Wandercraft Company, Paris, France.

Department of Electrical Engineering and Computer Science, University of Michigan, Ann Arbor, MI, United States.

出版信息

Front Robot AI. 2021 Sep 24;8:723780. doi: 10.3389/frobt.2021.723780. eCollection 2021.

Abstract

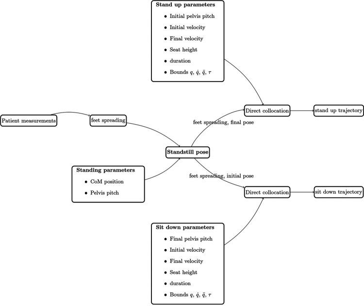
Lower-limb exoskeletons are a promising option to increase the mobility of persons with leg impairments in a near future. However, it is still challenging for them to ensure the necessary stability and agility to face obstacles, particularly the variety that makes the urban environment. That is why most of the lower-limb exoskeletons must be used with crutches: the stability and agility features are deferred to the patient. Clinical experience shows that the use of crutches not only leads to shoulder pain and exhaustion, but also fully occupies the hands for daily tasks. In November 2020, Wandercraft presented Atalante Evolution, the first self-stabilized and crutch-less exoskeleton, to the powered exoskeleton race of the Cybathlon 2020 Global Edition. The Cybathlon aims at promoting research and development in the field of powered assistive technology to the public, contrary to the Paralympics where only participants with unpowered assistive technology are allowed. The race is designed to represent the challenges that a person could face every day in their environment: climbing stairs, walking through rough terrain, or descending ramps. Atalante Evolution is a 12 degree-of-freedom exoskeleton capable of moving dynamically with a complete paraplegic person. The challenge of this competition is to generate and execute new dynamic motions in a short time, to achieve different tasks. In this paper, an overview of Atalante Evolution system and of our framework for dynamic trajectory generation based on the direct collocation method will be presented. Next, the flexibility and efficiency of the dynamic motion generation framework are demonstrated by our tools developed for generating the important variety of stable motions required by the competition. A smartphone application has been developed to allow the pilot to choose between different modes and to control the motion direction according to the real situation to reach a destination. The advanced mechatronic design and the active cooperation of the pilot with the device will also be highlighted. As a result, Atalante Evolution allowed the pilot to complete four out of six obstacles, without crutches. Our developments lead to stable dynamic movements of the exoskeleton, hands-free walking, more natural stand-up and turning moves, and consequently a better physical condition of the pilot after the race compared to the challengers. The versatility and good results of these developments give hope that exoskeletons will soon be able to evolve in challenging everyday-life environments, allowing patients to live a normal life in complete autonomy.

摘要

下肢外骨骼是在不久的将来提高腿部有损伤者行动能力的一个有前景的选择。然而,对它们来说,要确保面对障碍物时所需的稳定性和灵活性,尤其是应对构成城市环境的各种障碍物,仍然具有挑战性。这就是为什么大多数下肢外骨骼必须与拐杖一起使用:稳定性和灵活性特征依赖于患者。临床经验表明,使用拐杖不仅会导致肩部疼痛和疲劳,还会使双手完全被占用而无法进行日常任务。2020年11月,万德克拉夫特公司向2020年全球版赛博athlon的动力外骨骼竞赛展示了阿塔兰特进化型,这是首款自稳定且无需拐杖的外骨骼。赛博athlon旨在向公众推广动力辅助技术领域的研发,这与残奥会不同,残奥会只允许使用无动力辅助技术的参与者。该竞赛旨在展现一个人在其所处环境中每天可能面临的挑战:爬楼梯、在崎岖地形行走或下斜坡。阿塔兰特进化型是一款12自由度的外骨骼,能够与完全瘫痪的人进行动态移动。这场竞赛的挑战在于在短时间内生成并执行新的动态动作,以完成不同任务。在本文中,将对阿塔兰特进化型系统以及我们基于直接配置法的动态轨迹生成框架进行概述。接下来,通过我们为生成竞赛所需的各种重要稳定动作而开发的工具,展示动态运动生成框架的灵活性和效率。已开发出一款智能手机应用程序,使驾驶员能够在不同模式之间进行选择,并根据实际情况控制运动方向以到达目的地。还将突出先进的机电一体化设计以及驾驶员与设备的积极配合。结果,阿塔兰特进化型使驾驶员能够在不使用拐杖的情况下完成六个障碍物中的四个。我们的研发成果实现了外骨骼稳定的动态移动、免手持行走、更自然的站立和转身动作,因此与挑战者相比,驾驶员在赛后身体状况更佳。这些研发成果的多功能性和良好效果让人看到希望,即外骨骼很快将能够在具有挑战性的日常生活环境中得到改进,使患者能够完全自主地过上正常生活。

https://cdn.ncbi.nlm.nih.gov/pmc/blobs/0aa8/8498038/1b02c0075205/frobt-08-723780-g001.jpg

文献AI研究员

20分钟写一篇综述,助力文献阅读效率提升50倍。

立即体验

用中文搜PubMed

大模型驱动的PubMed中文搜索引擎

马上搜索

文档翻译

学术文献翻译模型,支持多种主流文档格式。

立即体验