Suppr超能文献

DectiSomes:糖基靶向脂质体药物改善播散性念珠菌病的治疗效果。

DectiSomes: Glycan Targeting of Liposomal Drugs Improves the Treatment of Disseminated Candidiasis.

机构信息

Department of Genetics, University of Georgiagrid.213876.9, Athens, Georgia, USA.

Department of Microbiology, University of Georgiagrid.213876.9, Athens, Georgia, USA.

出版信息

Antimicrob Agents Chemother. 2022 Jan 18;66(1):e0146721. doi: 10.1128/AAC.01467-21. Epub 2021 Oct 11.

Abstract

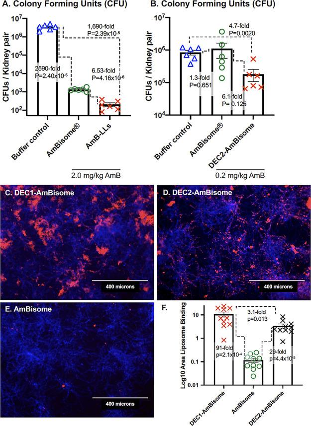
Candida albicans causes life-threatening disseminated candidiasis. Individuals at greatest risk have weakened immune systems. An outer cell wall, exopolysaccharide matrix, and biofilm rich in oligoglucans and oligomannans help spp. evade host defenses. Even after antifungal treatment, the 1-year mortality rate exceeds 25%. Undoubtedly, there is room to improve drug performance. The mammalian C-type lectin pathogen receptors Dectin-1 and Dectin-2 bind to fungal oligoglucans and oligomannans, respectively. We previously coated amphotericin B-loaded liposomes, AmB-LLs, pegylated analogs of AmBisome, with the ligand binding domains of these two Dectins. DectiSomes, DEC1-AmB-LLs and DEC2-AmB-LLs, showed two distinct patterns of binding to the exopolysaccharide matrix surrounding C. albicans hyphae grown . Here we showed that DectiSomes were preferentially associated with fungal colonies in the kidneys. In a neutropenic mouse model of candidiasis, DEC1-AmB-LLs and DEC2-AmB-LLs delivering only one dose of 0.2 mg/kg AmB reduced the kidney fungal burden several fold relative to AmB-LLs. DEC1-AmB-LLs and DEC2-AmB-LLs increased the percent of surviving mice 2.5-fold and 8.3-fold, respectively, relative to AmB-LLs. Dectin-2 targeting of anidulafungin loaded liposomes, DEC2-AFG-LLs, and of commercial AmBisome, DEC2-AmBisome, reduced fungal burden in the kidneys several fold over their untargeted counterparts. The data herein suggest that targeting of a variety of antifungal drugs to fungal glycans may achieve lower safer effective doses and improve drug efficacy against a variety of invasive fungal infections.

摘要

白色念珠菌会引起危及生命的播散性念珠菌病。免疫系统较弱的人风险最大。其外层细胞壁、胞外多糖基质和富含低聚葡萄糖和低聚甘露聚糖的生物膜有助于 spp. 逃避宿主防御。即使经过抗真菌治疗,1 年死亡率仍超过 25%。毫无疑问,还有改进药物性能的空间。哺乳动物 C 型凝集素病原体受体 Dectin-1 和 Dectin-2 分别与真菌低聚葡萄糖和低聚甘露聚糖结合。我们之前用这两种 Dectin 的配体结合域包被了两性霉素 B 负载的脂质体,AmB-LLs、AmBisome 的聚乙二醇化类似物。DectiSomes、DEC1-AmB-LLs 和 DEC2-AmB-LLs 与在体外培养的白色念珠菌菌丝周围的胞外多糖基质的结合方式存在两种明显不同的模式。在这里,我们表明 DectiSomes 优先与肾脏中的真菌菌落结合。在中性粒细胞减少症小鼠念珠菌病模型中,仅给予 0.2mg/kg AmB 的 DEC1-AmB-LLs 和 DEC2-AmB-LLs 就使肾脏真菌负荷减少了几倍与 AmB-LLs 相比。DEC1-AmB-LLs 和 DEC2-AmB-LLs 使存活小鼠的比例分别增加了 2.5 倍和 8.3 倍,与 AmB-LLs 相比。载有两性霉素 B 的脂质体,DEC2-AFG-LLs,以及商业 AmBisome,DEC2-AmBisome 的 Dectin-2 靶向,使肾脏中的真菌负荷减少了几倍与未靶向的药物相比。本文中的数据表明,将各种抗真菌药物靶向真菌糖可能实现更低、更安全的有效剂量,并提高针对各种侵袭性真菌感染的药物疗效。

https://cdn.ncbi.nlm.nih.gov/pmc/blobs/8d33/8765427/ce097d25dfbb/aac.01467-21-f001.jpg

文献AI研究员

20分钟写一篇综述,助力文献阅读效率提升50倍。

立即体验

用中文搜PubMed

大模型驱动的PubMed中文搜索引擎

马上搜索

文档翻译

学术文献翻译模型,支持多种主流文档格式。

立即体验