Suppr超能文献

严重急性呼吸综合征冠状病毒2的ORF3a蛋白抑制干扰素激活的Janus激酶/信号转导子和转录激活子信号通路,上调细胞因子信号转导抑制因子1。

ORF3a Protein of Severe Acute Respiratory Syndrome Coronavirus 2 Inhibits Interferon-Activated Janus Kinase/Signal Transducer and Activator of Transcription Signaling Elevating Suppressor of Cytokine Signaling 1.

作者信息

Wang Rong, Yang Xiaofeng, Chang Mingke, Xue Ziyang, Wang Weirong, Bai Liang, Zhao Sihai, Liu Enqi

机构信息

Laboratory Animal Center, Xi'an Jiaotong University Health Science Center, Xi'an, China.

出版信息

Front Microbiol. 2021 Sep 28;12:752597. doi: 10.3389/fmicb.2021.752597. eCollection 2021.

Abstract

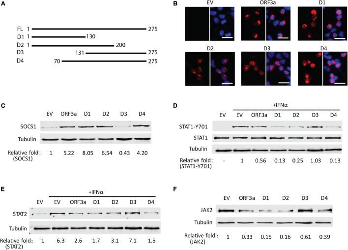
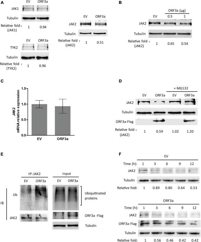
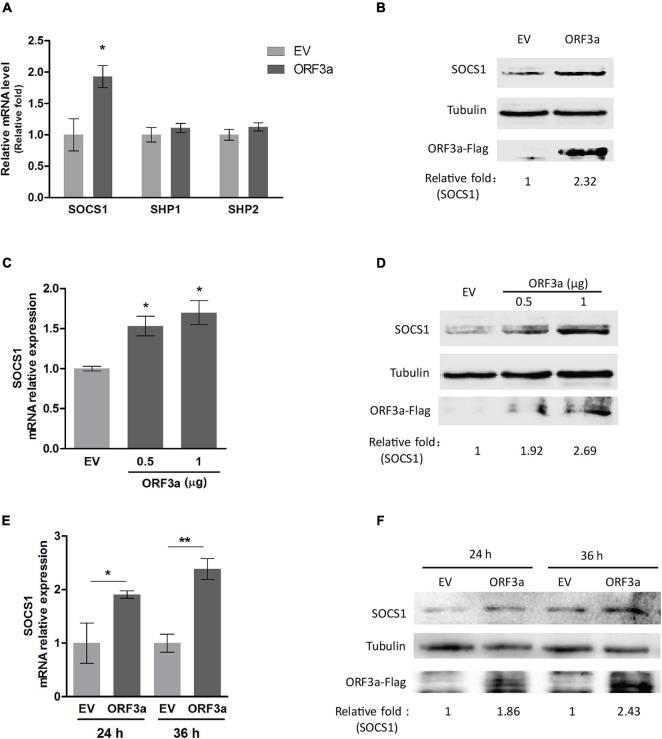
Coronavirus disease 2019 (COVID-19) has caused a crisis to global public health since its outbreak at the end of 2019. Severe acute respiratory syndrome coronavirus 2 (SARS-CoV-2), the pathogen of COVID-19, appears to efficiently evade the host immune responses, including interferon (IFN) signaling. Several SARS-CoV-2 viral proteins are believed to involve in the inhibition of IFN signaling. In this study, we discovered that ORF3a, an accessory protein of SARS-CoV-2, inhibited IFN-activated Janus kinase (JAK)/signal transducer and activator of transcription (STAT) signaling upregulating suppressor of cytokine signaling 1 (SOCS1), a negative regulator of cytokine signaling. ORF3a induced SOCS1 elevation in a dose- and time-dependent manner. RNAi-mediated silencing of SOCS1 efficiently abolished ORF3a-induced blockage of JAK/STAT signaling. Interestingly, we found that ORF3a also promoted the ubiquitin-proteasomal degradation of Janus kinase 2 (JAK2), an important kinase in IFN signaling. Silencing of SOCS1 by siRNA distinctly blocked ORF3a-induced JAK2 ubiquitination and degradation. These results demonstrate that ORF3a dampens IFN signaling upregulating SOCS1, which suppressed STAT1 phosphorylation and accelerated JAK2 ubiquitin-proteasomal degradation. Furthermore, analysis of ORF3a deletion constructs showed that the middle domain of ORF3a (amino acids 70-130) was responsible for SOCS1 upregulation. These findings contribute to our understanding of the mechanism of SARS-CoV-2 antagonizing host antiviral response.

摘要

自2019年底爆发以来,2019冠状病毒病(COVID-19)已给全球公共卫生带来一场危机。严重急性呼吸综合征冠状病毒2(SARS-CoV-2)作为COVID-19的病原体,似乎能有效逃避宿主免疫反应,包括干扰素(IFN)信号传导。据信,几种SARS-CoV-2病毒蛋白参与了对IFN信号的抑制。在本研究中,我们发现SARS-CoV-2的辅助蛋白ORF3a通过上调细胞因子信号传导抑制因子1(SOCS1,一种细胞因子信号传导的负调节因子)来抑制IFN激活的Janus激酶(JAK)/信号转导和转录激活因子(STAT)信号传导。ORF3a以剂量和时间依赖性方式诱导SOCS1升高。RNA干扰介导的SOCS1沉默有效消除了ORF3a诱导的JAK/STAT信号传导阻滞。有趣的是,我们发现ORF3a还促进了Janus激酶2(JAK2,IFN信号传导中的一种重要激酶)的泛素-蛋白酶体降解。用小干扰RNA沉默SOCS1可明显阻断ORF3a诱导的JAK2泛素化和降解。这些结果表明,ORF3a通过上调SOCS1来抑制IFN信号传导,SOCS1抑制STAT1磷酸化并加速JAK2的泛素-蛋白酶体降解。此外,对ORF3a缺失构建体的分析表明,ORF3a的中间结构域(氨基酸70-130)负责SOCS1的上调。这些发现有助于我们理解SARS-CoV-2对抗宿主抗病毒反应的机制。

https://cdn.ncbi.nlm.nih.gov/pmc/blobs/750f/8506155/e0398724a924/fmicb-12-752597-g001.jpg

文献AI研究员

20分钟写一篇综述,助力文献阅读效率提升50倍。

立即体验

用中文搜PubMed

大模型驱动的PubMed中文搜索引擎

马上搜索

文档翻译

学术文献翻译模型,支持多种主流文档格式。

立即体验