Suppr超能文献

全面的肺肿瘤分子特征分析提示 AKT 和 MYC 信号通路在腺癌至鳞癌的转化中发挥作用。

Comprehensive molecular characterization of lung tumors implicates AKT and MYC signaling in adenocarcinoma to squamous cell transdifferentiation.

机构信息

Department of Medicine, Thoracic Oncology Service, Memorial Sloan Kettering Cancer Center, 408 East 69th Street, ZRC-1731, New York, NY, 10021, USA.

Center for Epigenetics Research, Memorial Sloan Kettering Cancer Center, New York, NY, 10065, USA.

出版信息

J Hematol Oncol. 2021 Oct 16;14(1):170. doi: 10.1186/s13045-021-01186-z.

Abstract

BACKGROUND

Lineage plasticity, the ability to transdifferentiate among distinct phenotypic identities, facilitates therapeutic resistance in cancer. In lung adenocarcinomas (LUADs), this phenomenon includes small cell and squamous cell (LUSC) histologic transformation in the context of acquired resistance to targeted inhibition of driver mutations. LUAD-to-LUSC transdifferentiation, occurring in up to 9% of EGFR-mutant patients relapsed on osimertinib, is associated with notably poor prognosis. We hypothesized that multi-parameter profiling of the components of mixed histology (LUAD/LUSC) tumors could provide insight into factors licensing lineage plasticity between these histologies.

METHODS

We performed genomic, epigenomics, transcriptomics and protein analyses of microdissected LUAD and LUSC components from mixed histology tumors, pre-/post-transformation tumors and reference non-transformed LUAD and LUSC samples. We validated our findings through genetic manipulation of preclinical models in vitro and in vivo and performed patient-derived xenograft (PDX) treatments to validate potential therapeutic targets in a LUAD PDX model acquiring LUSC features after osimertinib treatment.

RESULTS

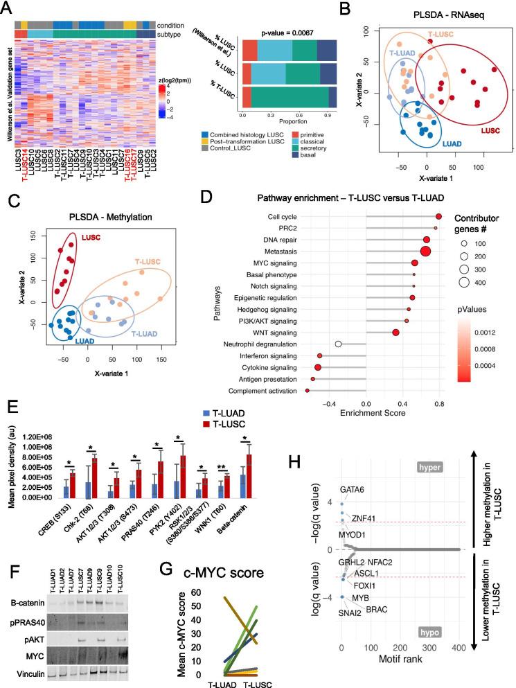
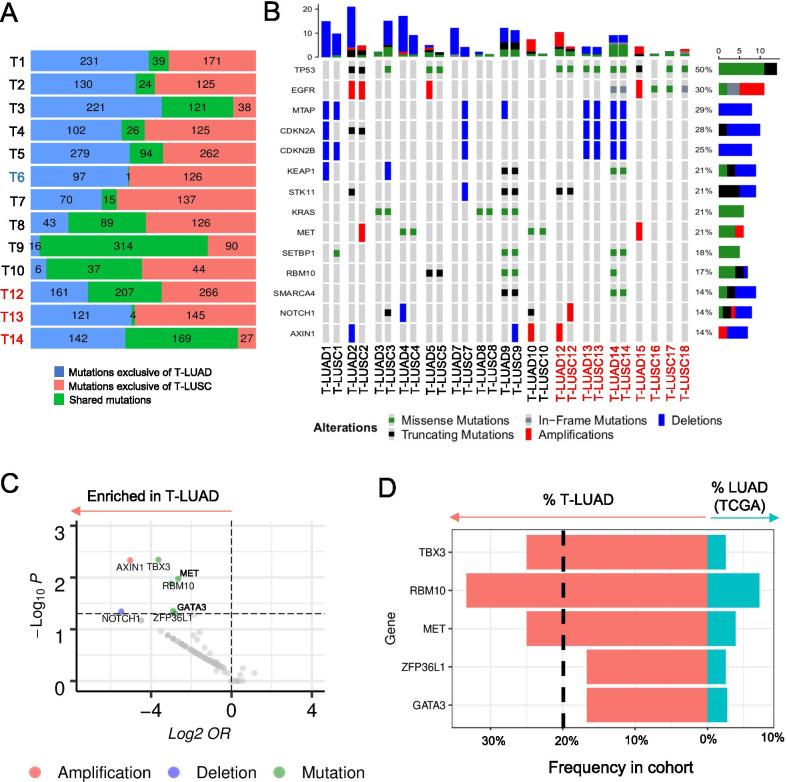
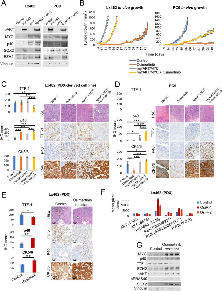
Our data suggest that LUSC transdifferentiation is primarily driven by transcriptional reprogramming rather than mutational events. We observed consistent relative upregulation of PI3K/AKT, MYC and PRC2 pathway genes. Concurrent activation of PI3K/AKT and MYC induced squamous features in EGFR-mutant LUAD preclinical models. Pharmacologic inhibition of EZH1/2 in combination with osimertinib prevented relapse with squamous-features in an EGFR-mutant patient-derived xenograft model, and inhibition of EZH1/2 or PI3K/AKT signaling re-sensitized resistant squamous-like tumors to osimertinib.

CONCLUSIONS

Our findings provide the first comprehensive molecular characterization of LUSC transdifferentiation, suggesting putative drivers and potential therapeutic targets to constrain or prevent lineage plasticity.

摘要

背景

谱系可塑性,即在不同表型身份之间转分化的能力,促进了癌症的治疗耐药性。在肺腺癌(LUAD)中,这种现象包括在获得性对驱动基因突变的靶向抑制耐药的情况下出现小细胞和鳞状细胞(LUSC)组织学转化。在接受奥希替尼治疗后复发的 EGFR 突变患者中,多达 9%发生 LUAD 向 LUSC 的转化,与明显不良的预后相关。我们假设对混合组织学(LUAD/LUSC)肿瘤的成分进行多参数分析,可以深入了解这些组织学之间谱系可塑性的许可因素。

方法

我们对混合组织学肿瘤、转化前/后肿瘤以及参考未转化的 LUAD 和 LUSC 样本中的 LUAD 和 LUSC 成分进行了基因组、表观基因组学、转录组学和蛋白质分析。我们通过体外和体内的临床前模型的遗传操作以及在接受奥希替尼治疗后获得 LUSC 特征的 LUAD PDX 模型中进行患者来源的异种移植(PDX)治疗来验证我们的发现,从而验证了潜在的治疗靶点。

结果

我们的数据表明,LUSC 转化主要是由转录重编程驱动的,而不是突变事件驱动的。我们观察到 PI3K/AKT、MYC 和 PRC2 通路基因的相对上调一致。在 EGFR 突变的 LUAD 临床前模型中,PI3K/AKT 和 MYC 的同时激活诱导了鳞状特征。在 EGFR 突变患者来源的异种移植模型中,EZH1/2 的药理学抑制与奥希替尼联合使用可防止鳞状特征的复发,并且抑制 EZH1/2 或 PI3K/AKT 信号通路可使耐药性鳞状样肿瘤对奥希替尼重新敏感。

结论

我们的研究结果提供了 LUSC 转化的首次全面分子特征描述,提示了潜在的驱动因素和潜在的治疗靶点,以限制或防止谱系可塑性。

https://cdn.ncbi.nlm.nih.gov/pmc/blobs/791d/8520275/0ef6574df8ee/13045_2021_1186_Fig1_HTML.jpg

文献AI研究员

20分钟写一篇综述,助力文献阅读效率提升50倍。

立即体验

用中文搜PubMed

大模型驱动的PubMed中文搜索引擎

马上搜索

文档翻译

学术文献翻译模型,支持多种主流文档格式。

立即体验