Suppr超能文献

甲基转移酶样蛋白 3 在食管癌上皮-间质转化过程、侵袭和转移中的作用机制。

Mechanism of methyltransferase like 3 in epithelial-mesenchymal transition process, invasion, and metastasis in esophageal cancer.

机构信息

Department of Gastroenterology, The Affiliated Lianyungang Hospital of Xuzhou Medical University/The First People's Hospital of Lianyungang, Lianyungang, China.

Department of Gastroenterology, The First Affiliated Hospital of Kangda College, Nanjing Medical University/The First People's Hospital of Lianyungang, Lianyungang, China.

出版信息

Bioengineered. 2021 Dec;12(2):10023-10036. doi: 10.1080/21655979.2021.1994721.

Abstract

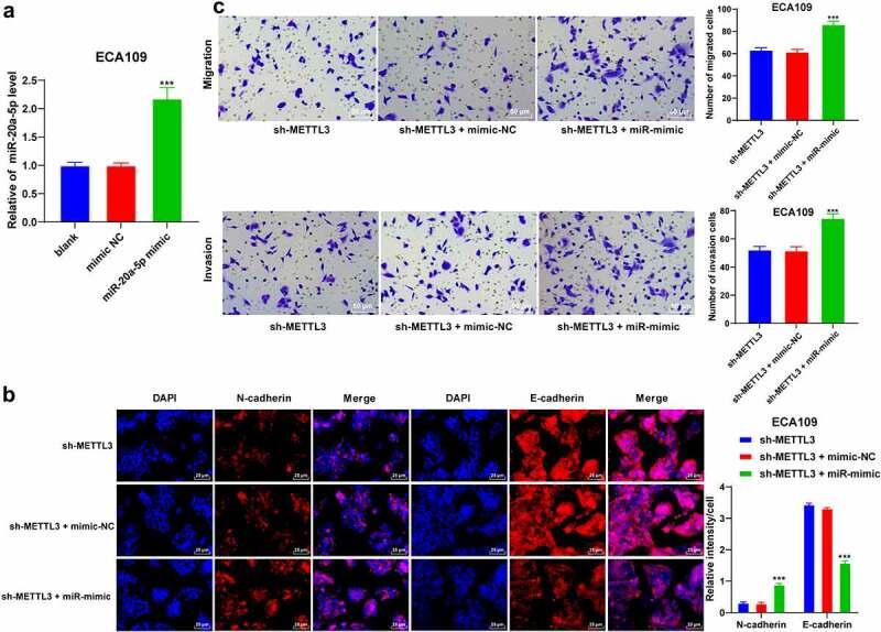
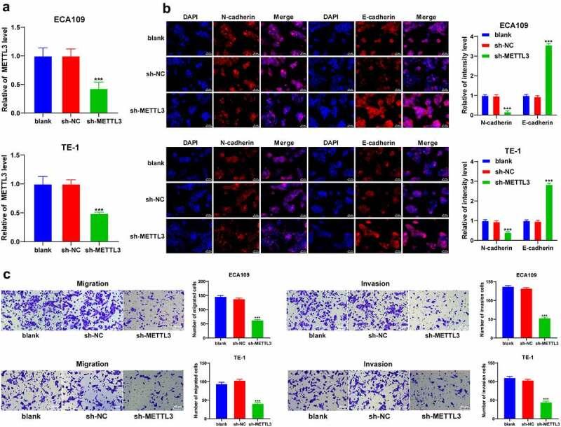
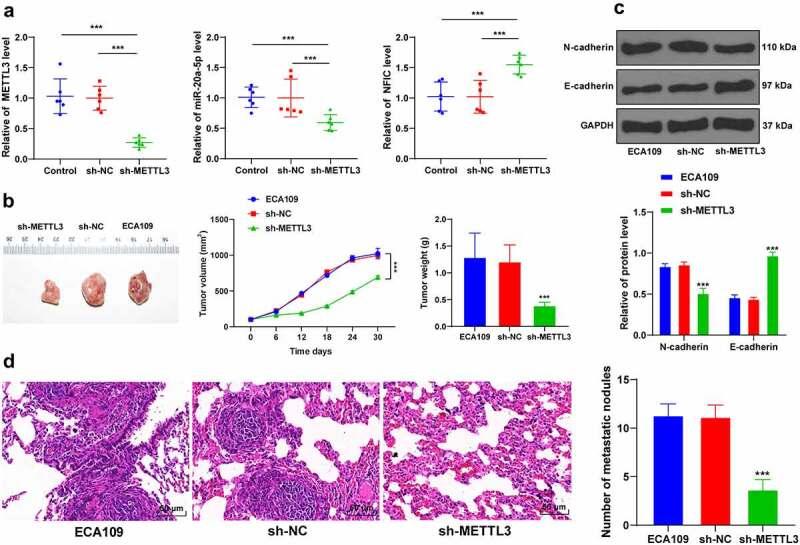
Methyltransferase like 3 (METTL3) has been identified to serve as a definitive inducer in cancer progression. This study sought to analyze the regulatory mechanism of METTL3 in epithelial-mesenchymal transition (EMT), invasion, and metastasis in esophageal cancer (ESCA). The METTL3 expressions in cancer tissues and cells were detected with extensive analysis of its correlation with clinical baseline data. The cells were transfected with sh-RNA-METTL3 and microRNA (miR)-20a-5p mimic, followed by evaluation of invasion, migration, and EMT. The N6-methyladenosine (m6A) level and enrichment of DiGeorge Critical Region 8 (DGCR8) and m6A were observed. The binding relationship between miR-20a-5p and Nuclear Factor I-C (NFIC) was verified, followed by Pearson correlation analysis. A subcutaneous tumor formation assay was conducted prior to observation of lung metastases. Our results revealed that METTL3 was highly expressed in ESCA patients and associated with severe lymph node involvement and distant metastasis. METTL3 downregulation radically inhibited the invasiveness, migration, and EMT. METTL3 elevated the miR-20a-5p expression via improving m6A modification. METTL3 inhibition downregulated the miR-20a-5p expression. Moreover, miR-20a-5p upregulation facilitated ESCA cell invasiveness and migration by targeting NFIC transcription. METTL3 inhibition suppressed tumor growth and lung metastasis . Overall, METTL3 promoted m6A modification and the binding of DGCR8 to miR-20a-5p to further elevate the miR-20a-5p expression and inhibit NFIC transcription, thus promoting EMT, invasion and migration.

摘要

甲基转移酶样 3(METTL3)已被确定为癌症进展的明确诱导因子。本研究旨在分析 METTL3 在食管癌(ESCA)上皮-间充质转化(EMT)、侵袭和转移中的调控机制。通过广泛分析 METTL3 与临床基线数据的相关性,检测了癌组织和细胞中的 METTL3 表达。用 sh-RNA-METTL3 和 microRNA(miR)-20a-5p 模拟物转染细胞,然后评估侵袭、迁移和 EMT。观察 N6-甲基腺苷(m6A)水平和 DiGeorge 关键区域 8(DGCR8)和 m6A 的富集情况。验证了 miR-20a-5p 和核因子 I-C(NFIC)之间的结合关系,然后进行 Pearson 相关分析。进行皮下肿瘤形成测定,然后观察肺转移。结果显示,METTL3 在 ESCA 患者中高表达,与严重的淋巴结受累和远处转移有关。METTL3 下调可显著抑制侵袭性、迁移和 EMT。METTL3 通过提高 m6A 修饰来上调 miR-20a-5p 的表达。METTL3 抑制下调 miR-20a-5p 的表达。此外,miR-20a-5p 的上调通过靶向 NFIC 转录促进 ESCA 细胞的侵袭和迁移。METTL3 抑制抑制肿瘤生长和肺转移。总的来说,METTL3 促进 m6A 修饰和 DGCR8 与 miR-20a-5p 的结合,进一步上调 miR-20a-5p 的表达并抑制 NFIC 转录,从而促进 EMT、侵袭和迁移。

https://cdn.ncbi.nlm.nih.gov/pmc/blobs/e0dc/8810097/1cf4b3f432e8/KBIE_A_1994721_F0001_OC.jpg

文献AI研究员

20分钟写一篇综述,助力文献阅读效率提升50倍。

立即体验

用中文搜PubMed

大模型驱动的PubMed中文搜索引擎

马上搜索

文档翻译

学术文献翻译模型,支持多种主流文档格式。

立即体验