Suppr超能文献

T 细胞通过调节化疗后细胞外基质重塑促进转移。

T Cells Promote Metastasis by Regulating Extracellular Matrix Remodeling following Chemotherapy.

机构信息

Rappaport Technion Integrated Cancer Center, Cell Biology and Cancer Science, Rappaport Faculty of Medicine, Technion-Israel Institute of Technology, Haifa, Israel.

Faculty of Biomedical Engineering, Technion-Israel Institute of Technology, Haifa, Israel.

出版信息

Cancer Res. 2022 Jan 15;82(2):278-291. doi: 10.1158/0008-5472.CAN-21-1012. Epub 2021 Oct 19.

Abstract

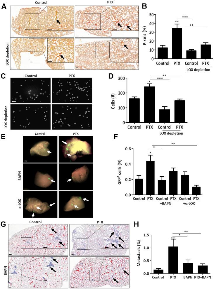
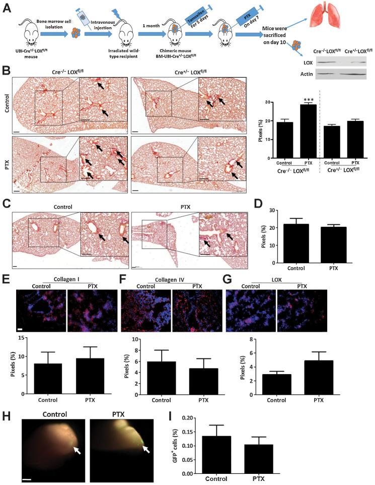
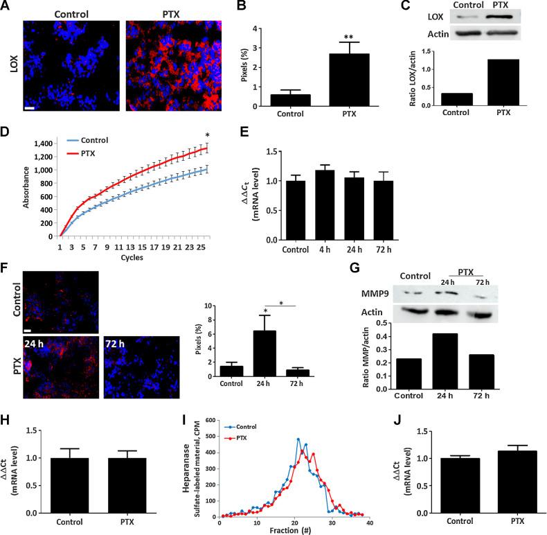
Metastasis is the main cause of cancer-related mortality. Despite intense efforts to understand the mechanisms underlying the metastatic process, treatment of metastatic cancer is still challenging. Here we describe a chemotherapy-induced, host-mediated mechanism that promotes remodeling of the extracellular matrix (ECM), ultimately facilitating cancer cell seeding and metastasis. Paclitaxel (PTX) chemotherapy enhanced rapid ECM remodeling and mechanostructural changes in the lungs of tumor-free mice, and the protein expression and activity of the ECM remodeling enzyme lysyl oxidase (LOX) increased in response to PTX. A chimeric mouse model harboring genetic LOX depletion revealed chemotherapy-induced ECM remodeling was mediated by CD8 T cells expressing LOX. Consistently, adoptive transfer of CD8 T cells, but not CD4 T cells or B cells, from PTX-treated mice to naïve immunodeprived mice induced pulmonary ECM remodeling. Lastly, in a clinically relevant metastatic breast carcinoma model, LOX inhibition counteracted the metastasis-promoting, ECM-related effects of PTX. This study highlights the role of immune cells in regulating ECM and metastasis following chemotherapy, suggesting that inhibiting chemotherapy-induced ECM remodeling represents a potential therapeutic strategy for metastatic cancer. SIGNIFICANCE: Chemotherapy induces prometastatic pulmonary ECM remodeling by upregulating LOX in T cells, which can be targeted with LOX inhibitors to suppress metastasis..

摘要

转移是癌症相关死亡的主要原因。尽管人们努力深入了解转移过程的机制,但转移性癌症的治疗仍然具有挑战性。在这里,我们描述了一种化疗诱导的、宿主介导的机制,该机制促进细胞外基质 (ECM) 的重塑,最终促进癌细胞的播种和转移。紫杉醇 (PTX) 化疗增强了无肿瘤小鼠肺部的 ECM 快速重塑和力学结构变化,并且 ECM 重塑酶赖氨酰氧化酶 (LOX) 的蛋白表达和活性对 PTX 产生反应而增加。携带 LOX 基因缺失的嵌合小鼠模型表明,化疗诱导的 ECM 重塑是由表达 LOX 的 CD8 T 细胞介导的。一致地,来自接受 PTX 治疗的小鼠的 CD8 T 细胞而非 CD4 T 细胞或 B 细胞的过继转移可诱导幼稚免疫缺陷小鼠的肺 ECM 重塑。最后,在临床上相关的转移性乳腺癌模型中,LOX 抑制作用抵消了 PTX 促进转移的、与 ECM 相关的作用。这项研究强调了免疫细胞在化疗后调节 ECM 和转移中的作用,表明抑制化疗诱导的 ECM 重塑可能是转移性癌症的一种潜在治疗策略。

意义

化疗通过上调 T 细胞中的 LOX 诱导促转移的肺 ECM 重塑,可通过 LOX 抑制剂靶向该机制来抑制转移。

https://cdn.ncbi.nlm.nih.gov/pmc/blobs/8075/9762337/9ff0e6b75e1b/overview_graphic_can-21-1012.jpg

文献AI研究员

20分钟写一篇综述,助力文献阅读效率提升50倍。

立即体验

用中文搜PubMed

大模型驱动的PubMed中文搜索引擎

马上搜索

文档翻译

学术文献翻译模型,支持多种主流文档格式。

立即体验