Suppr超能文献

非典型畸胎样横纹肌样肿瘤对帕比司他介导的分化疗法敏感。

Atypical Teratoid Rhabdoid Tumours Are Susceptible to Panobinostat-Mediated Differentiation Therapy.

作者信息

Chong Wai C, Jayasekara W Samantha N, Vaghjiani Vijesh G, Parackal Sarah, Sun Claire, Popovski Dean, Algar Elizabeth M, Firestein Ron, Wood Paul J, Khan Sara, Huang Annie, Ashley David M, Downie Peter, Cain Jason E

机构信息

Centre for Cancer Research, Hudson Institute of Medical Research, Clayton, VIC 3168, Australia.

Department of Molecular and Translational Sciences, Monash University, Clayton, VIC 3168, Australia.

出版信息

Cancers (Basel). 2021 Oct 14;13(20):5145. doi: 10.3390/cancers13205145.

Abstract

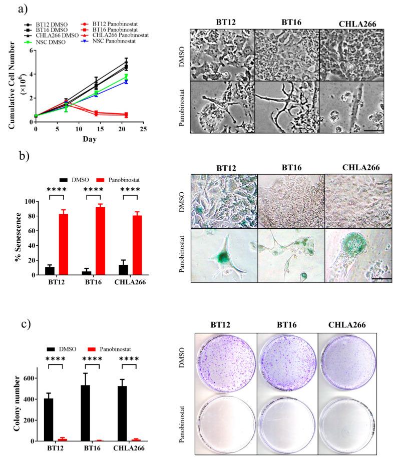
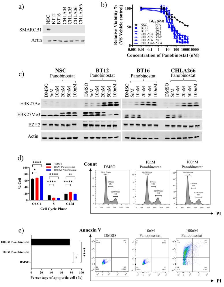
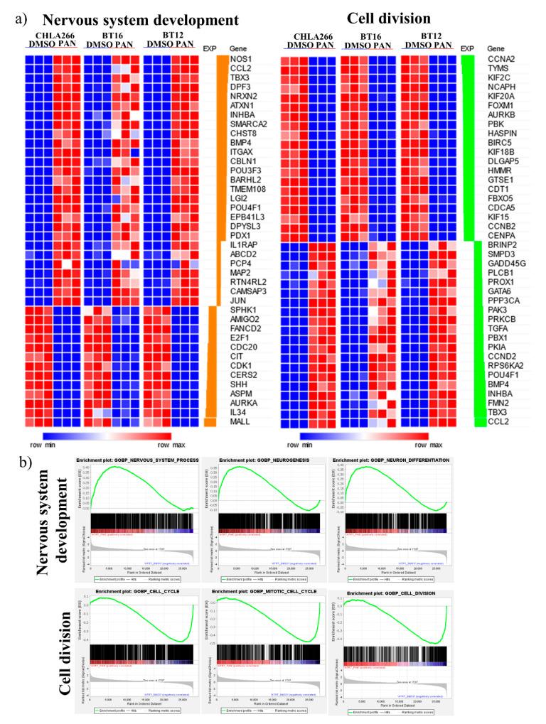
Atypical teratoid rhabdoid tumour (ATRT) is a rare but highly aggressive undifferentiated solid tumour arising in the central nervous system and predominantly affecting infants and young children. ATRT is exclusively characterized by the inactivation of , a member of the SWI/SNF chromatin remodelling complex that is essential for the regulation of large sets of genes required for normal development and differentiation. Histone deacetylase inhibitors (HDACi) are a promising anticancer therapy and are able to mimic the normal acetylation functions of SMARCB1 in -deficient cells and drive multilineage differentiation in extracranial rhabdoid tumours. However, the potential efficacy of HDACi in ATRT is unknown. Here, we show that human ATRT cells are highly responsive to the HDACi panobinostat and that sustained treatment leads to growth arrest, increased cell senescence, decreased clonogenicity and induction of a neurogenesis gene-expression profile. Furthermore, in an orthotopic ATRT xenograft model, continuous panobinostat treatment inhibits tumour growth, increases survival and drives neuronal differentiation as shown by the expression of the neuronal marker, TUJ1. Collectively, this preclinical study supports the therapeutic potential of panobinostat-mediated differentiation therapy for ATRT.

摘要

非典型畸胎样横纹肌样瘤(ATRT)是一种罕见但高度侵袭性的未分化实体瘤,发生于中枢神经系统,主要影响婴幼儿。ATRT的唯一特征是SMARCB1失活,SMARCB1是SWI/SNF染色质重塑复合体的成员,对正常发育和分化所需的大量基因的调控至关重要。组蛋白去乙酰化酶抑制剂(HDACi)是一种有前景的抗癌疗法,能够在SMARCB1缺陷细胞中模拟其正常的乙酰化功能,并驱动颅外横纹肌样瘤的多谱系分化。然而,HDACi在ATRT中的潜在疗效尚不清楚。在此,我们表明人ATRT细胞对HDACi帕比司他高度敏感,持续治疗会导致生长停滞、细胞衰老增加、克隆形成能力下降以及神经发生基因表达谱的诱导。此外,在原位ATRT异种移植模型中,连续的帕比司他治疗可抑制肿瘤生长、提高生存率并驱动神经元分化,这通过神经元标志物TUJ1的表达得以证明。总的来说,这项临床前研究支持了帕比司他介导的分化疗法对ATRT的治疗潜力。

https://cdn.ncbi.nlm.nih.gov/pmc/blobs/a4f7/8534272/240b4ab93906/cancers-13-05145-g001.jpg

文献AI研究员

20分钟写一篇综述,助力文献阅读效率提升50倍。

立即体验

用中文搜PubMed

大模型驱动的PubMed中文搜索引擎

马上搜索

文档翻译

学术文献翻译模型,支持多种主流文档格式。

立即体验