Suppr超能文献

环状 RNA circPRKCI 通过调控 miR-20a-5p/SOX4 轴促进 T 细胞急性淋巴细胞白血病的恶性进展。

Circular RNA circPRKCI contributes to malignant progression of T-cell acute lymphoblastic leukemia by modulating miR-20a-5p/SOX4 axis.

机构信息

Shaanxi Provincial People's Hospital, Xi'an, Shaanxi Province, China.

Department of Hematology, Jinan People's Hospital Affiliated to Shandong First Medical University, Jinan, Shandong, China.

出版信息

Aging (Albany NY). 2021 Oct 25;13(20):23757-23768. doi: 10.18632/aging.203647.

Abstract

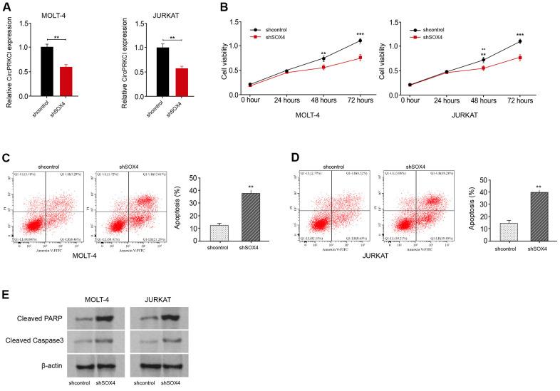
Circular RNAs (circRNAs) have demonstrated critical roles in the development of cancers. This study aimed to explore the function of circular RNA circPRKCI/miR-20a-5p/SOX4 axis in acute lymphoblastic leukemia (ALL). Our data showed that the expression of circPRKCI and SOX4 was enhanced while the expression of miR-20a-5p was reduced in the clinical T-ALL samples. The expression of miR-20a-5p was negatively associated with circPRKCI and SOX4 in the T-ALL patients and the expression of circPRKCI was positive correlated with SOX4 in the T-ALL patients. Functionally, the silencing of circPRKCI suppressed the viability of T-ALL cells. Conversely, the knockdown of circPRKCI promoted the apoptosis of T-ALL cells. The levels of cleaved PARP and cleaved caspase3 were induced by the depletion of circPRKCI in T-ALL cells. Mechanically, the luciferase activity of circPRKCI was significantly decreased in T-ALL cells after the treatment of miR-20a-5p mimic. Meanwhile, the silencing of circPRKCI promoted the expression of miR-20a-5p in T-ALL cells, implying that circPRKCI serves as a competitive endogenous RNAs (ceRNA) of miR-20a-5p. We validated that the treatment of miR-20a-5p mimic inhibited the viability of T-ALL cells. MiR-20a-5p mimic enhanced the apoptosis of T-ALL cells. The expression of cleaved PARP and cleaved caspase3 was increased by miR-20a-5p mimic in the cells. In summarization, we concluded that circular RNA circPRKCI contributed to malignant progression of T-cell acute lymphoblastic leukemia by modulating miR-20a-5p/SOX4 axis. Targeting circPRKCI may serve as a promising therapeutic strategy of T-ALL.

摘要

环状 RNA(circRNAs)在癌症的发展中发挥了关键作用。本研究旨在探讨环状 RNA circPRKCI/miR-20a-5p/SOX4 轴在急性淋巴细胞白血病(ALL)中的功能。我们的数据显示,在临床 T-ALL 样本中,circPRKCI 和 SOX4 的表达增强,而 miR-20a-5p 的表达降低。在 T-ALL 患者中,miR-20a-5p 的表达与 circPRKCI 和 SOX4 呈负相关,而 circPRKCI 的表达与 T-ALL 患者中的 SOX4 呈正相关。功能上,circPRKCI 的沉默抑制了 T-ALL 细胞的活力。相反,circPRKCI 的敲低促进了 T-ALL 细胞的凋亡。在 T-ALL 细胞中,circPRKCI 的耗竭诱导了 cleaved PARP 和 cleaved caspase3 的水平增加。机制上,miR-20a-5p 模拟物处理后 T-ALL 细胞中 circPRKCI 的荧光素酶活性显著降低。同时,circPRKCI 的沉默促进了 T-ALL 细胞中 miR-20a-5p 的表达,表明 circPRKCI 作为 miR-20a-5p 的竞争性内源性 RNA(ceRNA)。我们验证了 miR-20a-5p 模拟物的处理抑制了 T-ALL 细胞的活力。miR-20a-5p 模拟物增强了 T-ALL 细胞的凋亡。在细胞中,miR-20a-5p 模拟物增加了 cleaved PARP 和 cleaved caspase3 的表达。综上所述,我们得出结论,环状 RNA circPRKCI 通过调节 miR-20a-5p/SOX4 轴促进 T 细胞急性淋巴细胞白血病的恶性进展。靶向 circPRKCI 可能是治疗 T-ALL 的一种有前途的策略。

https://cdn.ncbi.nlm.nih.gov/pmc/blobs/6553/8580332/5b2b0fb50049/aging-13-203647-g001.jpg

文献AI研究员

20分钟写一篇综述,助力文献阅读效率提升50倍。

立即体验

用中文搜PubMed

大模型驱动的PubMed中文搜索引擎

马上搜索

文档翻译

学术文献翻译模型,支持多种主流文档格式。

立即体验