Suppr超能文献

在14种主要实体瘤中,鉴定与高肿瘤突变负荷下免疫浸润相关的三个核心分泌组基因。

Identification of Three Core Secretome Genes Associated with Immune Infiltration in High Tumor Mutation Burden Across 14 Major Solid Tumors.

作者信息

Wu Huan, Wang Hanchu, Jiang Zhenyou, Chen Yue

机构信息

Department of Medical Laboratory, The Second Clinical Medical College, Jinan University (Shenzhen People's Hospital), Shenzhen, People's Republic of China.

Integrated Chinese and Western Medicine Postdoctoral Research Station, Jinan University, Guangzhou, People's Republic of China.

出版信息

Int J Gen Med. 2021 Oct 14;14:6755-6767. doi: 10.2147/IJGM.S333141. eCollection 2021.

Abstract

BACKGROUND

Secretome genes, encoding proteins secreted from the cell, are involved in the tumor immune response and correlated with levels of tumor mutation burden (TMB) in multiple tumors. This study aimed to identify core secretome genes and their potential association with immunomodulators and immune infiltration in high TMB groups across 14 major solid tumors through bioinformatics analysis.

METHODS

Multi-omics data for 14 major solid tumors were downloaded from The Cancer Genome Atlas (TCGA) database. Patients were divided into high TMB (TMB-high) and low TMB (TMB-low) groups using the median TMB values for each of the solid tumors. The CIBERSORT algorithm was conducted to estimate the proportion of 22 tumor-infiltrating immune cells (TIICs). Kaplan-Meier analysis and the log-rank test were utilized to screened prognosis-related genes. The correlations between core secretome genes and TIICs were analyzed using Spearman correlation coefficients.

RESULTS

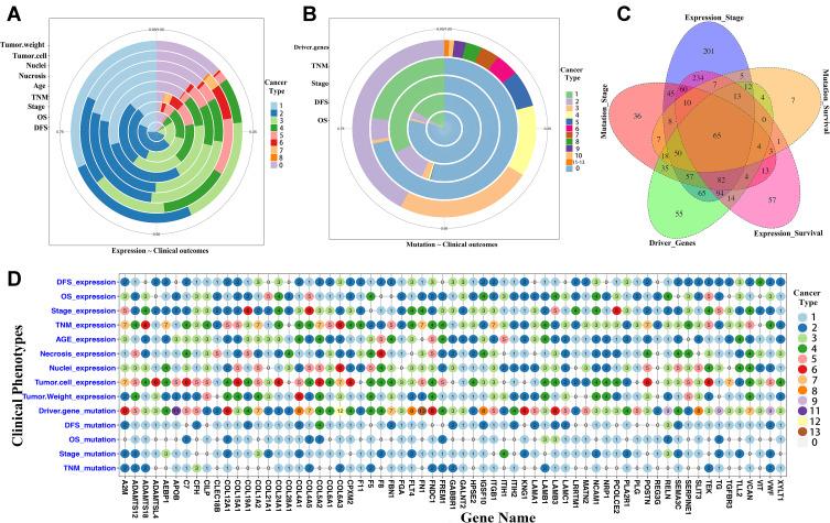
In TMB-high groups, multi-omics data analysis revealed that secretome genes were strongly associated with clinical characteristics, and 65 prognosis-related secretome genes were screened. Among the prognosis-related genes, 21 core secretome genes were identified, and strongly associated with five types of TIICs, namely activated NK cells, follicular helper T cells, CD8 T cells, and macrophages M0 and M2. Notably, three secretome genes (, , and ) were significantly related to immunomodulators and TIICs in multiple solid tumors. In addition, 12 core secretome genes were significantly differentially expressed between responding and non-responding patients receiving immunotherapy. Furthermore, core secretome genes may be involved in the PI3K/AKT signaling pathway.

CONCLUSION

We examined the prognostic significance of secretome genes and their potential association with immunomodulators and immune infiltration across 14 major solid tumors. In summary, three secretome genes (, , and ) may be pivotal mediators of immune infiltration in TMB-high patients, which may help to identify patients who could benefit from immunotherapy.

摘要

背景

分泌组基因编码从细胞分泌的蛋白质,参与肿瘤免疫反应,并与多种肿瘤中的肿瘤突变负担(TMB)水平相关。本研究旨在通过生物信息学分析,在14种主要实体瘤的高TMB组中鉴定核心分泌组基因及其与免疫调节剂和免疫浸润的潜在关联。

方法

从癌症基因组图谱(TCGA)数据库下载14种主要实体瘤的多组学数据。使用每种实体瘤的中位TMB值将患者分为高TMB(TMB高)组和低TMB(TMB低)组。采用CIBERSORT算法估计22种肿瘤浸润免疫细胞(TIIC)的比例。利用Kaplan-Meier分析和对数秩检验筛选与预后相关的基因。使用Spearman相关系数分析核心分泌组基因与TIIC之间的相关性。

结果

在TMB高组中,多组学数据分析显示分泌组基因与临床特征密切相关,筛选出65个与预后相关的分泌组基因。在与预后相关的基因中,鉴定出21个核心分泌组基因,它们与5种TIIC密切相关,即活化的自然杀伤细胞、滤泡辅助性T细胞、CD8 T细胞以及M0和M2巨噬细胞。值得注意的是,3个分泌组基因(、和)在多种实体瘤中与免疫调节剂和TIIC显著相关。此外,在接受免疫治疗的有反应和无反应患者之间,12个核心分泌组基因存在显著差异表达。此外,核心分泌组基因可能参与PI3K/AKT信号通路。

结论

我们研究了分泌组基因的预后意义及其在14种主要实体瘤中与免疫调节剂和免疫浸润的潜在关联。总之,3个分泌组基因(、和)可能是TMB高患者免疫浸润的关键介质,这可能有助于识别可能从免疫治疗中获益的患者。

https://cdn.ncbi.nlm.nih.gov/pmc/blobs/49aa/8527654/a0298ee975f5/IJGM-14-6755-g0001.jpg

文献AI研究员

20分钟写一篇综述,助力文献阅读效率提升50倍。

立即体验

用中文搜PubMed

大模型驱动的PubMed中文搜索引擎

马上搜索

文档翻译

学术文献翻译模型,支持多种主流文档格式。

立即体验