Suppr超能文献

PI3K/Akt 信号通路的干扰会影响肌营养不良缺陷型成肌细胞中自噬的调节。

Perturbation of PI3K/Akt signaling affected autophagy modulation in dystrophin-deficient myoblasts.

机构信息

Centre for Tissue Engineering and Regenerative Medicine, Faculty of Medicine, UKM Medical Centre, Jalan Yaacob Latiff, 56000, Cheras, Kuala Lumpur, Malaysia.

School of Biosciences, University of Birmingham, Edgbaston, Birmingham, B15 2TT, UK.

出版信息

Cell Commun Signal. 2021 Oct 27;19(1):105. doi: 10.1186/s12964-021-00785-0.

Abstract

BACKGROUND

The absence of dystrophin has gave a massive impact on myotube development in Muscular Dystrophy pathogenesis. One of the conserved signaling pathways involved in skeletal muscle differentiation is the PI3K/Akt/mTOR pathway that plays a vital role in autophagy regulation. To further understand and establish targeted therapy in dystrophin-deficient myoblasts, protein expression profiling has been determined which provides information on perturbed autophagy modulation and activation.

METHODS

In this study, a dystrophin-deficient myoblast cell line established from the skeletal muscle of a dystrophic (mdx) mouse was used as a model. The dfd13 (dystrophin-deficient) and C2C12 (non-dystrophic) myoblasts were cultured in low mitogen conditions for 10 days to induce differentiation. The cells were subjected to total protein extraction prior to Western blotting assay technique. Protein sub-fractionation has been conducted to determine protein localization. The live-cell analysis of autophagy assay was done using a flow cytometer.

RESULTS

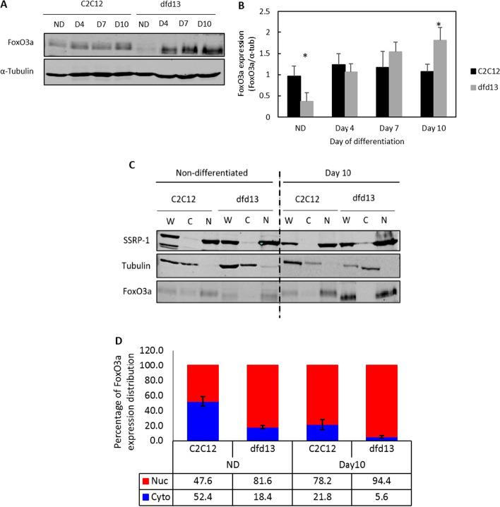
In our culture system, the dfd13 myoblasts did not achieve terminal differentiation. PTEN expression was profoundly increased in dfd13 myoblasts throughout the differentiation day subsequently indicates perturbation of PI3K/Akt/mTOR regulation. In addition, rictor-mTORC2 was also found inactivated in this event. This occurrence has caused FoxO3 misregulation leads to higher activation of autophagy-related genes in dfd13 myoblasts. Autophagosome formation was increased as LC3B-I/II showed accumulation upon differentiation. However, the ratio of LC3B lipidation and autophagic flux were shown decreased which exhibited dystrophic features.

CONCLUSION

Perturbation of the PTEN-PI3K/Akt pathway triggers excessive autophagosome formation and subsequently reduced autophagic flux within dystrophin-deficient myoblasts where these findings are of importance to understand Duchenne Muscular Dystrophy (DMD) patients. We believe that some manipulation within its regulatory signaling reported in this study could help restore muscle homeostasis and attenuate disease progression. Video Abstract.

摘要

背景

肌营养不良症发病机制中肌管发育缺乏抗肌萎缩蛋白会产生巨大影响。涉及骨骼肌分化的保守信号通路之一是 PI3K/Akt/mTOR 通路,该通路在自噬调节中起着至关重要的作用。为了进一步了解和建立针对抗肌萎缩蛋白缺乏的成肌细胞的靶向治疗,已确定蛋白质表达谱,提供了有关自噬调节和激活失调的信息。

方法

在这项研究中,使用从肌营养不良症(mdx)小鼠的骨骼肌中建立的抗肌萎缩蛋白缺陷的成肌细胞系作为模型。在低有丝分裂条件下培养 dfd13(抗肌萎缩蛋白缺陷)和 C2C12(非肌营养不良)成肌细胞 10 天以诱导分化。在进行 Western 印迹分析技术之前,对细胞进行总蛋白提取。进行蛋白亚细胞分级以确定蛋白定位。使用流式细胞仪进行活细胞自噬分析。

结果

在我们的培养系统中,dfd13 成肌细胞未达到终末分化。PTEN 表达在整个分化日中在 dfd13 成肌细胞中显著增加,随后表明 PI3K/Akt/mTOR 调节受到干扰。此外,在这种情况下还发现 rictor-mTORC2 失活。这种情况导致 FoxO3 失调,导致 dfd13 成肌细胞中与自噬相关的基因更高的激活。自噬体形成增加,因为 LC3B-I/II 在分化时显示积累。然而,LC3B 脂质化和自噬通量的比率显示减少,表现出肌营养不良的特征。

结论

PTEN-PI3K/Akt 途径的干扰触发抗肌萎缩蛋白缺陷的成肌细胞中过多的自噬体形成,随后自噬通量减少,这些发现对理解杜氏肌营养不良症(DMD)患者很重要。我们相信,在这项研究中报告的其调节信号的某些操作可以帮助恢复肌肉内稳态并减轻疾病进展。

https://cdn.ncbi.nlm.nih.gov/pmc/blobs/8930/8554905/9f5dc20a4382/12964_2021_785_Fig1a_HTML.jpg

文献AI研究员

20分钟写一篇综述,助力文献阅读效率提升50倍。

立即体验

用中文搜PubMed

大模型驱动的PubMed中文搜索引擎

马上搜索

文档翻译

学术文献翻译模型,支持多种主流文档格式。

立即体验