Suppr超能文献

LYVE1+ 巨噬细胞促进了小鼠腹膜间皮来源的卵巢肿瘤的腹膜外生长。

LYVE1+ macrophages of murine peritoneal mesothelium promote omentum-independent ovarian tumor growth.

机构信息

Department of Pathology and Immunology, Washington University School of Medicine, St. Louis, MO.

Department of Pharmacology and Regenerative Medicine, University of Illinois College of Medicine, Chicago, IL.

出版信息

J Exp Med. 2021 Dec 6;218(12). doi: 10.1084/jem.20210924. Epub 2021 Oct 29.

Abstract

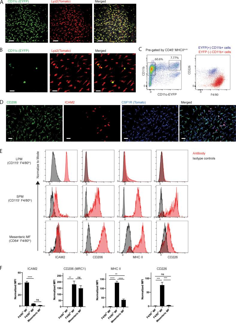
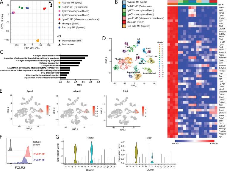
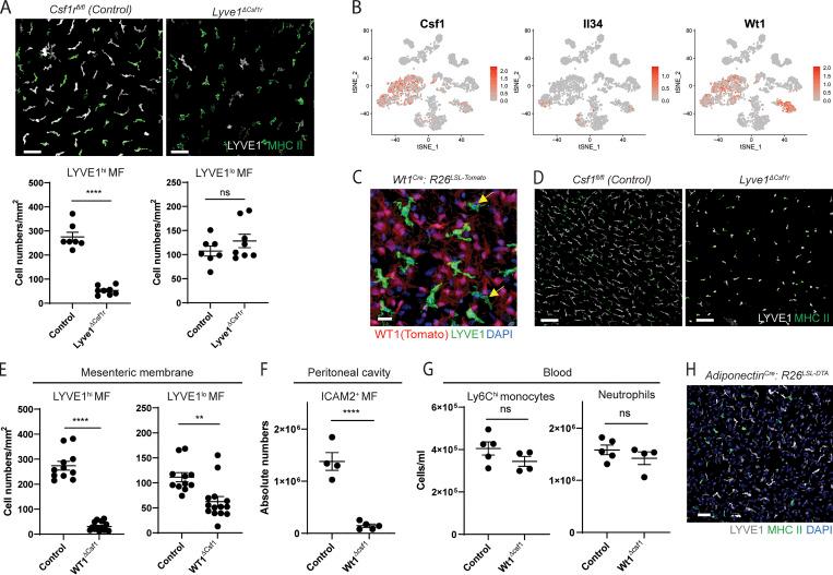
Two resident macrophage subsets reside in peritoneal fluid. Macrophages also reside within mesothelial membranes lining the peritoneal cavity, but they remain poorly characterized. Here, we identified two macrophage populations (LYVE1hi MHC IIlo-hi CX3CR1gfplo/- and LYVE1lo/- MHC IIhi CX3CR1gfphi subsets) in the mesenteric and parietal mesothelial linings of the peritoneum. These macrophages resembled LYVE1+ macrophages within surface membranes of numerous organs. Fate-mapping approaches and analysis of newborn mice showed that LYVE1hi macrophages predominantly originated from embryonic-derived progenitors and were controlled by CSF1 made by Wt1+ stromal cells. Their gene expression profile closely overlapped with ovarian tumor-associated macrophages previously described in the omentum. Indeed, syngeneic epithelial ovarian tumor growth was strongly reduced following in vivo ablation of LYVE1hi macrophages, including in mice that received omentectomy to dissociate the role from omental macrophages. These data reveal that the peritoneal compartment contains at least four resident macrophage populations and that LYVE1hi mesothelial macrophages drive tumor growth independently of the omentum.

摘要

两种常驻巨噬细胞亚群存在于腹腔液中。巨噬细胞也存在于腹膜腔衬里的间皮膜内,但它们的特征仍不清楚。在这里,我们在腹膜的肠系膜和壁层间皮衬里中鉴定出两种巨噬细胞群体(LYVE1hi MHC IIlo-hi CX3CR1gfplo/-和 LYVE1lo/-MHC IIhi CX3CR1gfphi 亚群)。这些巨噬细胞类似于许多器官表面膜中的 LYVE1+巨噬细胞。命运图谱方法和新生小鼠的分析表明,LYVE1hi 巨噬细胞主要来源于胚胎衍生的祖细胞,并受 Wt1+基质细胞产生的 CSF1 控制。它们的基因表达谱与先前在大网膜中描述的卵巢肿瘤相关巨噬细胞密切重叠。事实上,体内消融 LYVE1hi 巨噬细胞后,包括接受网膜切除术以分离大网膜巨噬细胞作用的小鼠,同基因上皮性卵巢肿瘤的生长明显减少。这些数据表明,腹膜腔至少包含四种常驻巨噬细胞群体,而 LYVE1hi 间皮巨噬细胞独立于大网膜驱动肿瘤生长。

https://cdn.ncbi.nlm.nih.gov/pmc/blobs/32ab/8575007/22c8578af439/JEM_20210924_Fig1.jpg

文献AI研究员

20分钟写一篇综述,助力文献阅读效率提升50倍。

立即体验

用中文搜PubMed

大模型驱动的PubMed中文搜索引擎

马上搜索

文档翻译

学术文献翻译模型,支持多种主流文档格式。

立即体验