Suppr超能文献

tRNA 中的 N6-甲基腺苷甲基化通过调节胆固醇代谢促进肝肿瘤发生。

N-methyladenosine methylation in tRNA drives liver tumourigenesis by regulating cholesterol metabolism.

机构信息

CAS Key Laboratory of Infection and Immunity, CAS Center for Excellence in Biomacromolecules, Institute of Biophysics, Chinese Academy of Sciences, 100101, Beijing, China.

State Key Laboratory of Protein and Plant Gene Research, School of Life Sciences, Peking-Tsinghua Center for Life Sciences, Peking University, Beijing, China.

出版信息

Nat Commun. 2021 Nov 2;12(1):6314. doi: 10.1038/s41467-021-26718-6.

Abstract

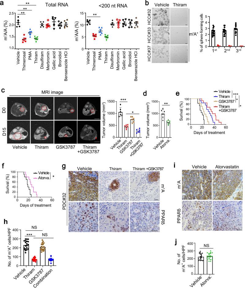
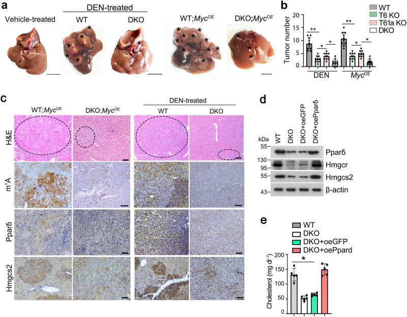
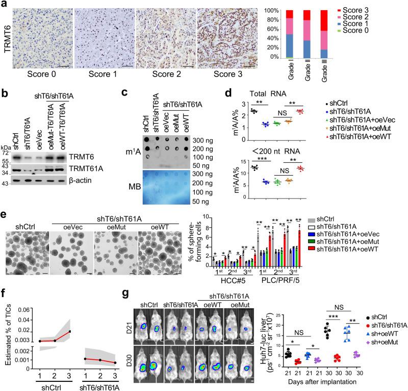
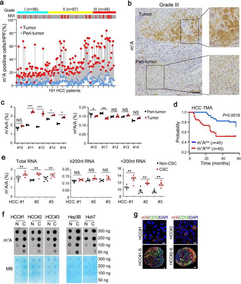
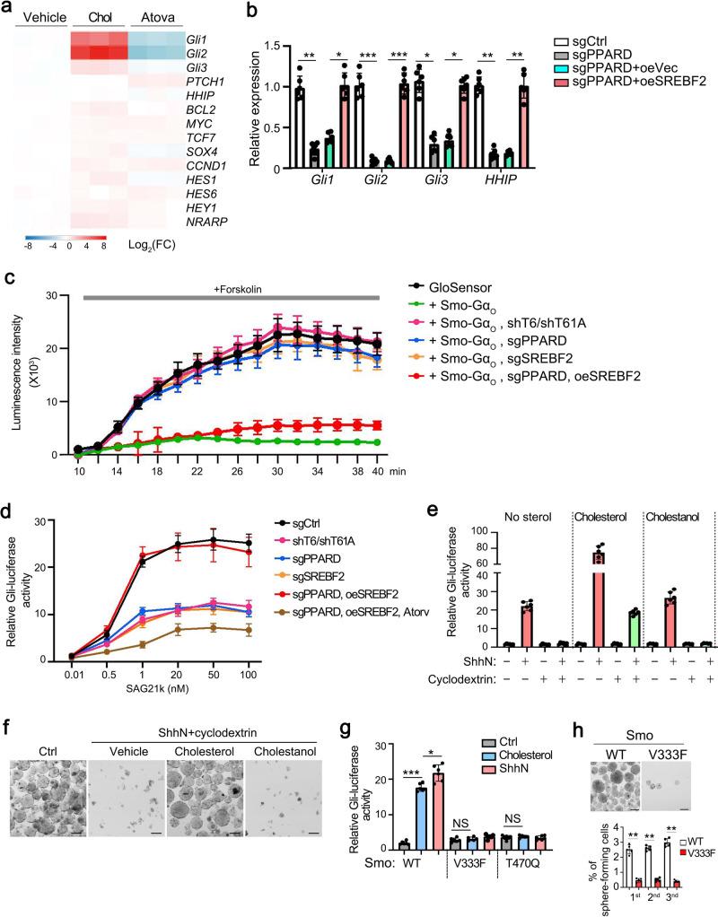
Hepatocellular carcinoma (HCC) accounts for the majority of primary liver cancers and is characterized by high recurrence and heterogeneity, yet its mechanism is not well understood. Here we show that N-methyladenosine methylation (mA) in tRNA is remarkably elevated in hepatocellular carcinoma (HCC) patient tumour tissues. Moreover, mA methylation signals are increased in liver cancer stem cells (CSCs) and are negatively correlated with HCC patient survival. TRMT6 and TRMT61A, forming mA methyltransferase complex, are highly expressed in advanced HCC tumours and are negatively correlated with HCC survival. TRMT6/TRMT61A-mediated mA methylation is required for liver tumourigenesis. Mechanistically, TRMT6/TRMT61A elevates the mA methylation in a subset of tRNA to increase PPARδ translation, which in turn triggers cholesterol synthesis to activate Hedgehog signaling, eventually driving self-renewal of liver CSCs and tumourigenesis. Finally, we identify a potent inhibitor against TRMT6/TRMT61A complex that exerts effective therapeutic effect on liver cancer.

摘要

肝细胞癌 (HCC) 是原发性肝癌的主要类型,其具有高复发和异质性的特点,但发病机制尚不清楚。本文中,我们发现 tRNA 的 N6-甲基腺苷修饰 (m6A) 在肝癌患者肿瘤组织中显著上调。此外,m6A 修饰信号在肝癌干细胞 (CSC) 中增加,并与 HCC 患者的生存呈负相关。形成 m6A 甲基转移酶复合物的 TRMT6 和 TRMT61A 在晚期 HCC 肿瘤中高表达,与 HCC 患者的生存呈负相关。TRMT6/TRMT61A 介导的 m6A 甲基化对于肝肿瘤发生是必需的。在机制上,TRMT6/TRMT61A 增加了一组 tRNA 的 m6A 甲基化水平,从而提高了 PPARδ 的翻译,进而触发胆固醇合成以激活 Hedgehog 信号通路,最终驱动肝 CSC 的自我更新和肿瘤发生。最后,我们鉴定出一种针对 TRMT6/TRMT61A 复合物的有效抑制剂,该抑制剂对肝癌具有有效的治疗作用。

https://cdn.ncbi.nlm.nih.gov/pmc/blobs/141f/8563902/0fa56d3d9125/41467_2021_26718_Fig1_HTML.jpg

文献AI研究员

20分钟写一篇综述,助力文献阅读效率提升50倍。

立即体验

用中文搜PubMed

大模型驱动的PubMed中文搜索引擎

马上搜索

文档翻译

学术文献翻译模型,支持多种主流文档格式。

立即体验