Suppr超能文献

β-catenin/TCF3、miR-17-5p 和 HOXA11-AS 下调 ATF3 的表达,促进胃癌进展,增加β-catenin 和 CEMIP。

Decreased expression of ATF3, orchestrated by β-catenin/TCF3, miR-17-5p and HOXA11-AS, promoted gastric cancer progression via increased β-catenin and CEMIP.

机构信息

Department of Clinical Laboratory, Xinhua Hospital, Shanghai Jiao Tong University School of Medicine, Shanghai, China.

Department of General Surgery, Xinhua Hospital, Shanghai Jiao Tong University School of Medicine, Shanghai, China.

出版信息

Exp Mol Med. 2021 Nov;53(11):1706-1722. doi: 10.1038/s12276-021-00694-9. Epub 2021 Nov 2.

Abstract

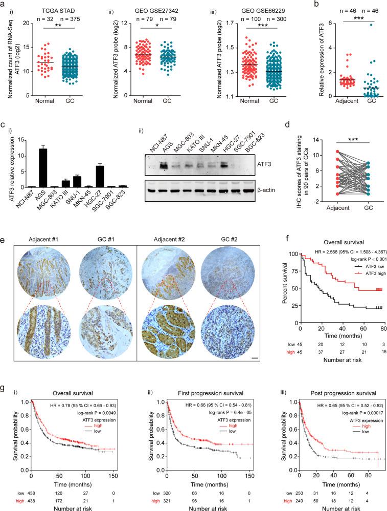
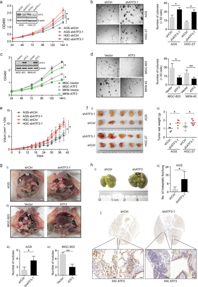
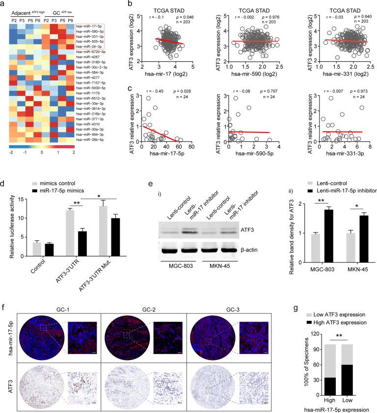
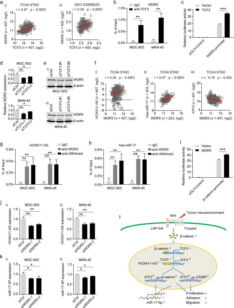
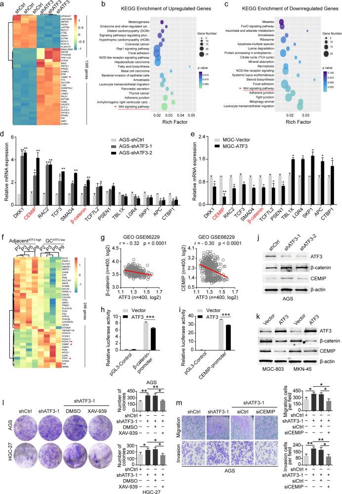
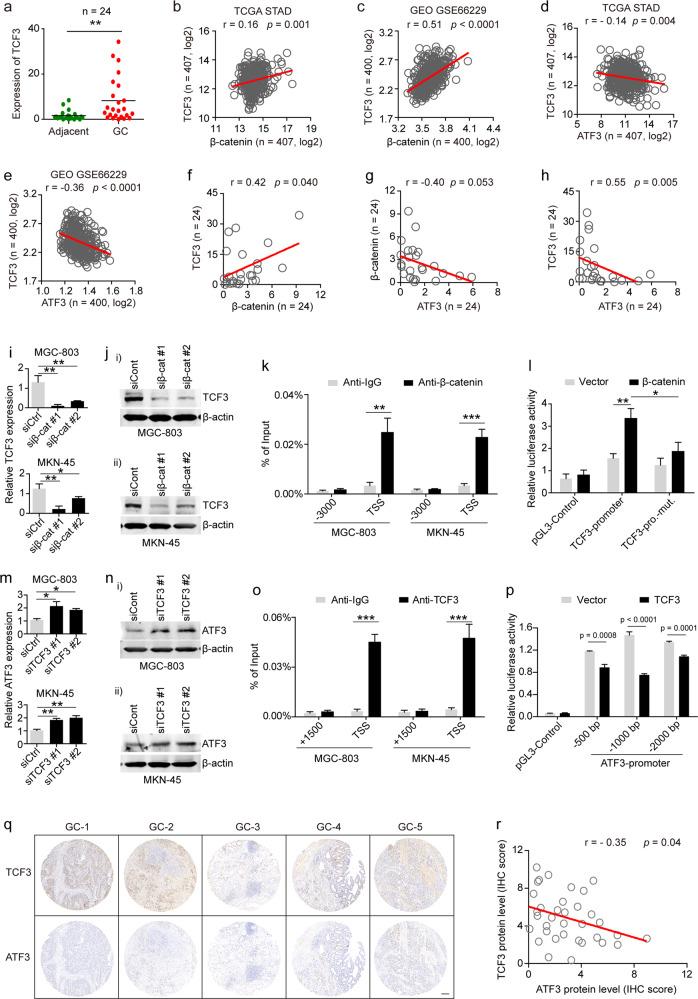
ATF3 has been reported to be dysregulated in various cancers and involved in various steps of tumorigenesis. However, the mechanisms underlying the abnormal expression of ATF3 and its biological function in gastric cancer (GC) have not been well investigated. Here, we report ATF3 as one of the key regulators of GC development and progression. Patients with low ATF3 expression had shorter survival and a poorer prognosis. In vitro and in vivo assays investigating ATF3 alterations revealed a complex integrated phenotype that affects cell growth and migration. Strikingly, high-throughput sequencing and microarray analysis of cells with ATF3 silencing or of ATF3-low GC tissues indicated alterations in the Wnt signaling pathway, focal adhesions and adherens junctions. Mechanistically, the expression of β-catenin and cell migration inducing hyaluronidase 1 (CEMIP) was significantly upregulated in GC cells with downregulated ATF3, which was synergistically repressed by the β-catenin/TCF3 signaling axis and noncoding RNA miR-17-5p and HOXA11-AS. In addition, we found that WDR5 expression was promoted by TCF3 and is involved in miR-17-5p and HOXA11-AS activation in GC cells. Taken together, our findings revealed the mechanism of ATF3 downregulation and its biological role in regulating the expression of Wnt signaling-related genes during GC progression, suggesting new informative biomarkers of malignancy and therapeutic directions for GC patients.

摘要

ATF3 在多种癌症中被报道失调,并参与肿瘤发生的各个步骤。然而,ATF3 异常表达的机制及其在胃癌(GC)中的生物学功能尚未得到充分研究。在这里,我们报告 ATF3 是 GC 发展和进展的关键调节因子之一。ATF3 表达低的患者生存期更短,预后更差。研究 ATF3 改变的体外和体内试验揭示了一种复杂的综合表型,影响细胞生长和迁移。引人注目的是,沉默 ATF3 的细胞或 ATF3 低表达 GC 组织的高通量测序和微阵列分析表明 Wnt 信号通路、焦点黏附和黏附连接发生改变。从机制上讲,下调 ATF3 的 GC 细胞中 β-catenin 和诱导透明质酸酶 1(CEMIP)的表达显著上调,这与β-catenin/TCF3 信号轴和非编码 RNA miR-17-5p 和 HOXA11-AS 协同抑制。此外,我们发现 WDR5 的表达受 TCF3 促进,并参与 GC 细胞中 miR-17-5p 和 HOXA11-AS 的激活。总之,我们的研究结果揭示了 ATF3 下调及其在调节 GC 进展过程中 Wnt 信号相关基因表达中的生物学作用的机制,为 GC 患者提供了新的有价值的恶性肿瘤标志物和治疗方向。

https://cdn.ncbi.nlm.nih.gov/pmc/blobs/b933/8639750/3e801852ff5c/12276_2021_694_Fig1_HTML.jpg

文献AI研究员

20分钟写一篇综述,助力文献阅读效率提升50倍。

立即体验

用中文搜PubMed

大模型驱动的PubMed中文搜索引擎

马上搜索

文档翻译

学术文献翻译模型,支持多种主流文档格式。

立即体验